Suppr超能文献

初级纤毛通过调节连接蛋白的表达和位置来控制血管内皮通透性。

Primary cilia control endothelial permeability by regulating expression and location of junction proteins.

机构信息

Department of Pathology and Immunology, University of Geneva, Rue Michel-Servet 1, CH-1211 Geneva, Switzerland.

Neurosurgery Division, Department of Clinical Neurosciences, Geneva University Hospitals and University of Geneva, Rue Gabrielle-Perret-Gentil 4, CH-1211 Geneva, Switzerland.

出版信息

Cardiovasc Res. 2022 May 6;118(6):1583-1596. doi: 10.1093/cvr/cvab165.

Abstract

AIMS

Wall shear stress (WSS) determines intracranial aneurysm (IA) development. Polycystic kidney disease (PKD) patients have a high IA incidence and risk of rupture. Dysfunction/absence of primary cilia in PKD endothelial cells (ECs) may impair mechano-transduction of WSS and favour vascular disorders. The molecular links between primary cilia dysfunction and IAs are unknown.

METHODS AND RESULTS

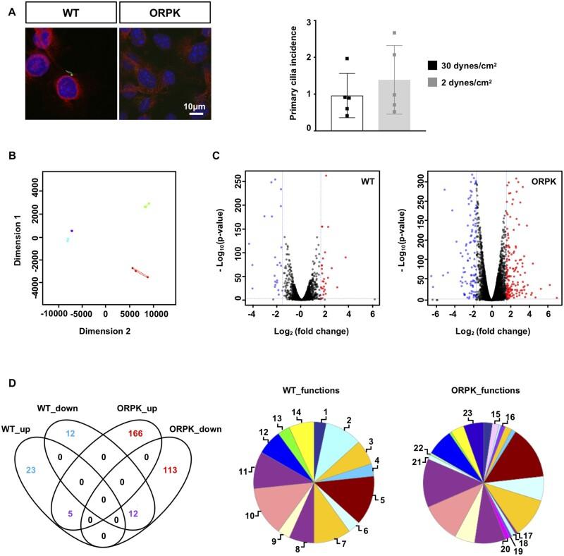
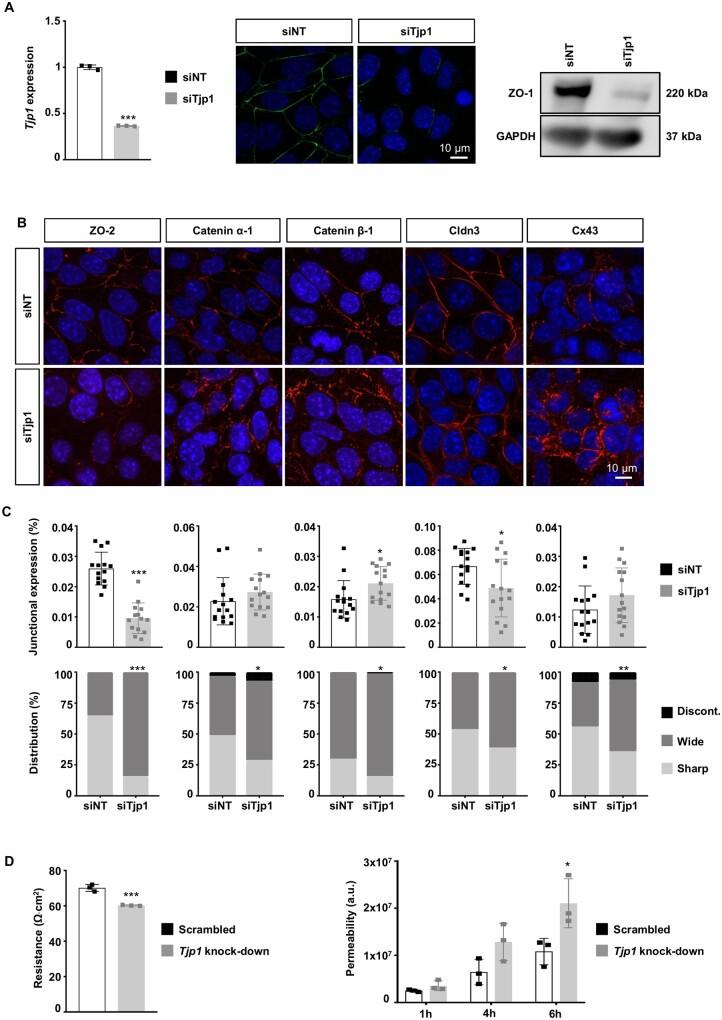
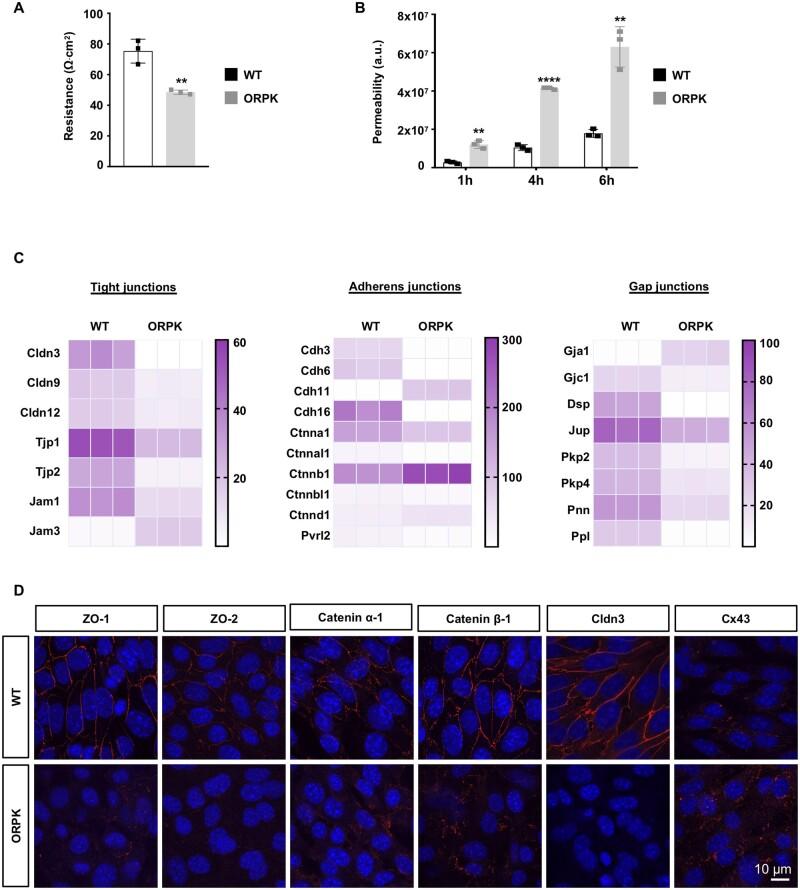
Wild-type and primary cilia-deficient Tg737orpk/orpk arterial ECs were submitted to physiological (30 dynes/cm2) or aneurysmal (2 dynes/cm2) WSS, and unbiased transcriptomics were performed. Tg737orpk/orpk ECs displayed a fivefold increase in the number of WSS-responsive genes compared to wild-type cells. Moreover, we observed a lower trans-endothelial resistance and a higher endothelial permeability, which correlated with disorganized intercellular junctions in Tg737orpk/orpk cells. We identified ZO-1 as a central regulator of primary cilia-dependent endothelial junction integrity. Finally, clinical and histological characteristics of IAs from non-PKD and PKD patients were analysed. IAs in PKD patients were more frequently located in the middle cerebral artery (MCA) territory than in non-PKD patients. IA domes from the MCA of PKD patients appeared thinner with less collagen and reduced endothelial ZO-1 compared with IA domes from non-PKD patients.

CONCLUSION

Primary cilia dampen the endothelial response to aneurysmal low WSS. In absence of primary cilia, ZO-1 expression levels are reduced, which disorganizes intercellular junctions resulting in increased endothelial permeability. This altered endothelial function may not only contribute to the severity of IA disease observed in PKD patients, but may also serve as a potential diagnostic tool to determine the vulnerability of IAs.

摘要

目的

壁切应力(WSS)决定颅内动脉瘤(IA)的发展。多囊肾病(PKD)患者 IA 的发病率和破裂风险较高。PKD 内皮细胞(EC)中的初级纤毛功能障碍/缺失可能会损害 WSS 的机械转导,并有利于血管疾病。初级纤毛功能障碍与 IA 之间的分子联系尚不清楚。

方法和结果

野生型和初级纤毛缺陷型 Tg737orpk / orpk 动脉 EC 分别接受生理(30 达因/平方厘米)或动脉瘤(2 达因/平方厘米)WSS,并进行无偏转录组学分析。与野生型细胞相比,Tg737orpk / orpk EC 中对 WSS 有反应的基因数量增加了五倍。此外,我们观察到跨内皮电阻降低和内皮通透性增加,这与 Tg737orpk / orpk 细胞中细胞间连接的紊乱有关。我们发现 ZO-1 是初级纤毛依赖性内皮连接完整性的核心调节因子。最后,分析了非 PKD 和 PKD 患者 IA 的临床和组织学特征。与非 PKD 患者相比,PKD 患者的 IA 更常位于大脑中动脉(MCA)区域。PKD 患者 MCA 的 IA 穹顶比非 PKD 患者的 IA 穹顶更薄,胶原更少,内皮 ZO-1 减少。

结论

初级纤毛可抑制动脉瘤低 WSS 对内皮的反应。在缺乏初级纤毛的情况下,ZO-1 的表达水平降低,导致细胞间连接紊乱,内皮通透性增加。这种改变的内皮功能不仅可能导致 PKD 患者 IA 疾病的严重程度增加,而且可能作为一种潜在的诊断工具,用于确定 IA 的易损性。

https://cdn.ncbi.nlm.nih.gov/pmc/blobs/4fa2/9074981/c2a7fdca28c5/cvab165f6.jpg

文献检索

告别复杂PubMed语法,用中文像聊天一样搜索,搜遍4000万医学文献。AI智能推荐,让科研检索更轻松。

立即免费搜索

文件翻译

保留排版,准确专业,支持PDF/Word/PPT等文件格式,支持 12+语言互译。

免费翻译文档

深度研究

AI帮你快速写综述,25分钟生成高质量综述,智能提取关键信息,辅助科研写作。

立即免费体验