Suppr超能文献

SOX9 诱导功能性星形胶质细胞生成,在全人类系统中支持神经元成熟。

SOX9-induced Generation of Functional Astrocytes Supporting Neuronal Maturation in an All-human System.

机构信息

Stem Cell Institute, Department of Development and Regeneration, KU Leuven, Leuven, 3000, Belgium.

Laboratory of Molecular and Cellular Signalling, Department of Cellular and Molecular Medicine, KU Leuven, Leuven, Belgium.

出版信息

Stem Cell Rev Rep. 2021 Oct;17(5):1855-1873. doi: 10.1007/s12015-021-10179-x. Epub 2021 May 12.

Abstract

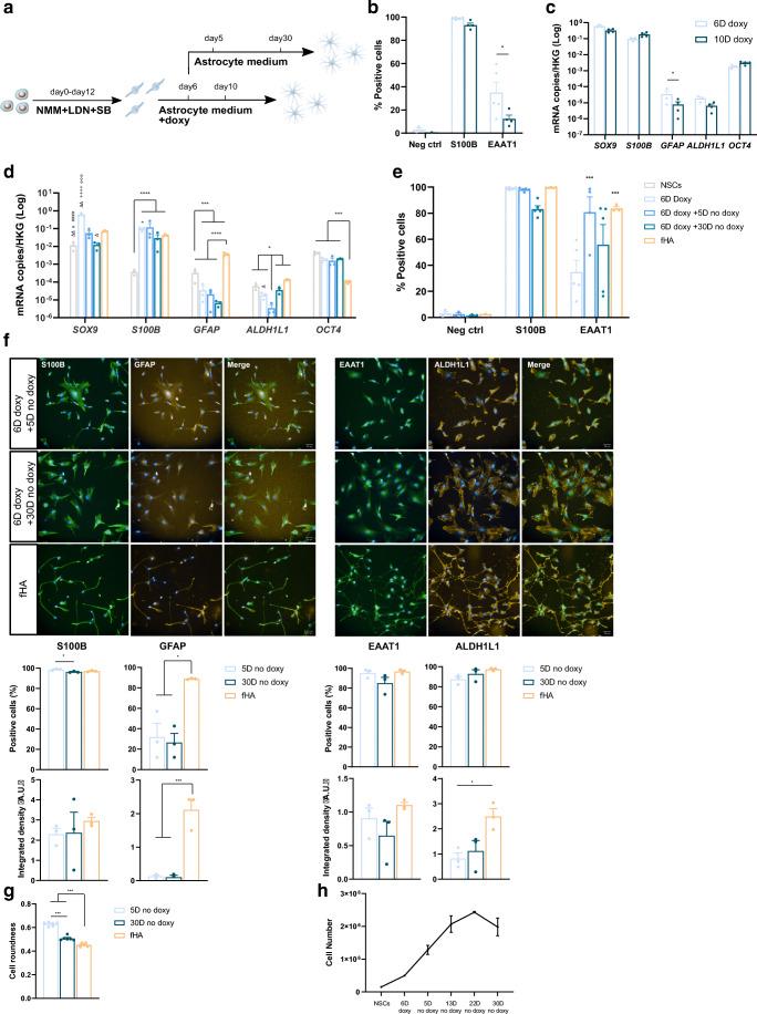
Astrocytes, the main supportive cell type of the brain, show functional impairments upon ageing and in a broad spectrum of neurological disorders. Limited access to human astroglia for pre-clinical studies has been a major bottleneck delaying our understanding of their role in brain health and disease. We demonstrate here that functionally mature human astrocytes can be generated by SOX9 overexpression for 6 days in pluripotent stem cell (PSC)-derived neural progenitor cells. Inducible (i)SOX9-astrocytes display functional properties comparable to primary human astrocytes comprising glutamate uptake, induced calcium responses and cytokine/growth factor secretion. Importantly, electrophysiological properties of iNGN2-neurons co-cultured with iSOX9-astrocytes are indistinguishable from gold-standard murine primary cultures. The high yield, fast timing and the possibility to cryopreserve iSOX9-astrocytes without losing functional properties makes them suitable for scaled-up production for high-throughput analyses. Our findings represent a step forward to an all-human iPSC-derived neural model for drug development in neuroscience and towards the reduction of animal use in biomedical research.

摘要

星形胶质细胞是大脑的主要支持细胞类型,它们在衰老和广泛的神经退行性疾病中表现出功能障碍。由于难以获得人类星形胶质细胞,这一直是阻碍我们理解它们在大脑健康和疾病中作用的主要瓶颈。在这里,我们证明了通过在多能干细胞(PSC)衍生的神经祖细胞中过表达 SOX9,可在 6 天内产生功能成熟的人类星形胶质细胞。诱导型(i)SOX9-星形胶质细胞表现出与原代人类星形胶质细胞相当的功能特性,包括谷氨酸摄取、诱导钙反应和细胞因子/生长因子分泌。重要的是,与 iSOX9-星形胶质细胞共培养的 iNGN2-神经元的电生理特性与黄金标准的小鼠原代培养物无法区分。iSOX9-星形胶质细胞的高产量、快速定时以及可以冷冻保存而不丧失功能特性的可能性,使它们适合用于高通量分析的规模化生产。我们的发现代表着在神经科学药物开发方面朝着全人源 iPSC 衍生神经模型迈进了一步,并朝着减少生物医学研究中的动物使用迈进了一步。

https://cdn.ncbi.nlm.nih.gov/pmc/blobs/73c5/8553725/53d4efbd77a7/12015_2021_10179_Fig1_HTML.jpg

文献AI研究员

20分钟写一篇综述,助力文献阅读效率提升50倍。

立即体验

用中文搜PubMed

大模型驱动的PubMed中文搜索引擎

马上搜索

文档翻译

学术文献翻译模型,支持多种主流文档格式。

立即体验