Suppr超能文献

外泌体 circRNA 0001445 通过 miRNA-127-5p/SNX5 通路促进神经胶质瘤进展。

Exosomal circRNA 0001445 promotes glioma progression through miRNA-127-5p/SNX5 pathway.

机构信息

The Third Department of Neurology, Cangzhou Central Hospital, Cangzhou, Hebei Province, China.

出版信息

Aging (Albany NY). 2021 May 12;13(9):13287-13299. doi: 10.18632/aging.203013.

Abstract

BACKGROUND

Glioma is one of the most wide-spreading brain cancers worldwide. Exosomes have emerged as essential regulators in intercellular communication, and exosomal circular RNAs (circRNAs) are critical for cancer progression. In this study, we aimed to investigate the role of exosomal circRNAs in glioma progression and associated mechanisms.

METHODS

Exosomes derived from glioma cells were isolated and identified by transmission electron microscopy and nanoparticle tracking analysis (NTA). CCK-8, wound healing assays, transwell invasion assays, and flow cytometry assays were performed to assess glioma progression. RNA sequencing, RT-qPCR, western blotting, fluorescence hybridization assay, luciferase assays, and cell transfection assay were performed to investigate related molecular mechanisms.

RESULTS

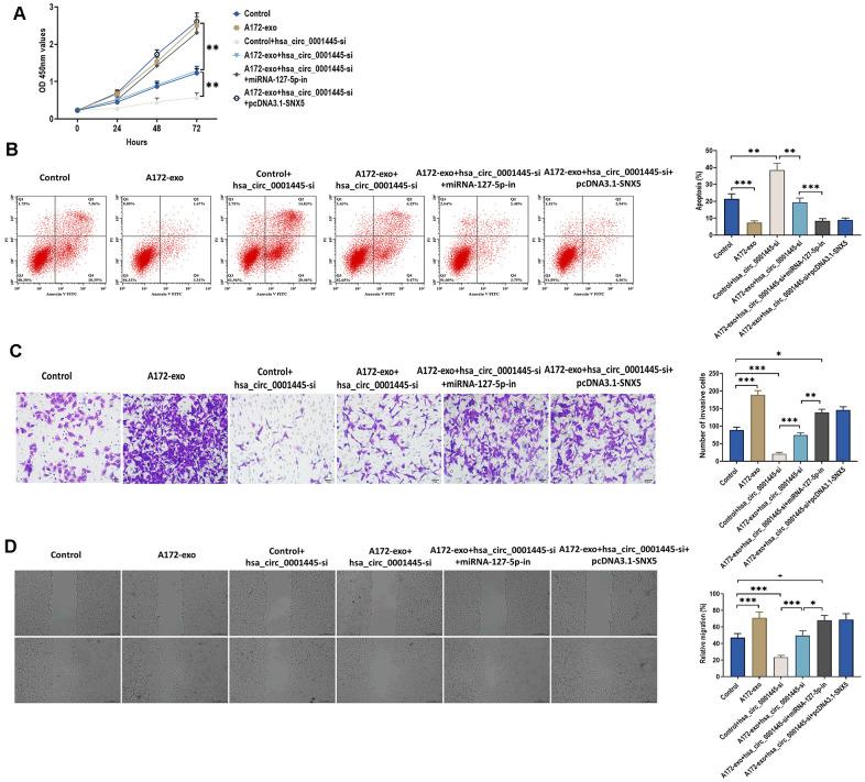
The results demonstrated that exosomes derived from glioma cells promoted glioma progression. Also, exosomal circRNA 0001445 was taken up and upregulated in glioma cells treated with exosomes. In addition, exosomal circRNA 0001445 acted as a sponge for miRNA-127-5p to upregulate the expression of sorting nexin 5 (SNX5). Lastly, the effect of exosomal circRNA 0001445 was mediated by miRNA-127-5p/ SNX5 signaling pathway.

CONCLUSION

These results demonstrated that exosomal circRNA 0001445 promoted glioma progression through miRNA-127-5p/SNX5 signaling pathway. This study provides a novel understanding of the molecular mechanism of glioma progression.

摘要

背景

脑胶质瘤是全球最广泛传播的脑癌之一。外泌体已成为细胞间通讯的重要调节因子,外泌体环状 RNA(circRNA)对于癌症的进展至关重要。在本研究中,我们旨在研究外泌体 circRNA 在脑胶质瘤进展中的作用及其相关机制。

方法

通过透射电子显微镜和纳米颗粒跟踪分析(NTA)分离和鉴定脑胶质瘤细胞来源的外泌体。通过 CCK-8 法、划痕愈合实验、Transwell 侵袭实验和流式细胞术评估脑胶质瘤的进展。通过 RNA 测序、RT-qPCR、Western blot、荧光杂交实验、荧光素酶报告基因实验和细胞转染实验研究相关的分子机制。

结果

结果表明,脑胶质瘤细胞来源的外泌体促进了脑胶质瘤的进展。此外,用外泌体处理的脑胶质瘤细胞中摄取并上调了外泌体 circRNA 0001445。此外,外泌体 circRNA 0001445 作为 miRNA-127-5p 的海绵,上调了分选连接蛋白 5(SNX5)的表达。最后,外泌体 circRNA 0001445 的作用是通过 miRNA-127-5p/SNX5 信号通路介导的。

结论

这些结果表明,外泌体 circRNA 0001445 通过 miRNA-127-5p/SNX5 信号通路促进脑胶质瘤的进展。本研究为脑胶质瘤进展的分子机制提供了新的认识。

https://cdn.ncbi.nlm.nih.gov/pmc/blobs/2d30/8148472/7456b677903e/aging-13-203013-g001.jpg

文献AI研究员

20分钟写一篇综述,助力文献阅读效率提升50倍。

立即体验

用中文搜PubMed

大模型驱动的PubMed中文搜索引擎

马上搜索

文档翻译

学术文献翻译模型,支持多种主流文档格式。

立即体验