Suppr超能文献

长链非编码RNA USP30-AS1通过隔离微小RNA-299-3p从而使PTP4A1过表达,进而加剧宫颈癌的恶性进展。

Long non-coding RNA USP30-AS1 aggravates the malignant progression of cervical cancer by sequestering microRNA-299-3p and thereby overexpressing PTP4A1.

作者信息

Chen Mengyue, Chi Yugang, Chen Hongwei, Zhao Limei

机构信息

Department of Gynaecology, The First People's Hospital of Chongqing Liangjiang New Area, Chongqing 401120, P.R. China.

Department of Gynaecology and Obstetrics, Chongqing Health Center for Women and Children, Chongqing 400021, P.R. China.

出版信息

Oncol Lett. 2021 Jul;22(1):505. doi: 10.3892/ol.2021.12766. Epub 2021 Apr 29.

Abstract

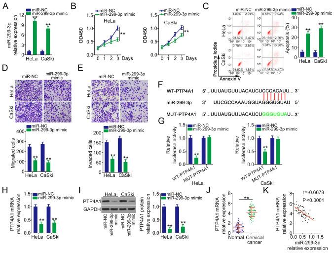
USP30 antisense RNA 1 (USP30-AS1) has been studied in bladder urothelial carcinoma. However, the detailed role of USP30-AS1 in cervical cancer remains to be elucidated. Therefore, the present study determined whether USP30-AS1 is implicated in cervical cancer malignancy, and investigated relevant molecular mechanisms. USP30-AS1 expression was measured via reverse transcription-quantitative PCR. Functional experiments, including the Cell Counting Kit-8 assay, flow cytometry, Transwell migration and invasion assays, and mouse tumour model, were performed in order to elucidate the roles of USP30-AS1. The target of USP30-AS1 was predicted using bioinformatics analysis, which was further verified via RNA immunoprecipitation and luciferase reporter assays. Herein, USP30-AS1 overexpression was detected in cervical cancer sample data from The Cancer Genome Atlas and our cohort. Patients with cervical cancer expressing high levels of USP30-AS1 exhibited shorter overall survival than those with low USP30-AS1 expression and experiments revealed that USP30-AS1 interference promoted cell apoptosis; restrained cell proliferation, migration and invasion , and hindered tumour growth . Mechanistically, USP30-AS1 competed for microRNA-299-3p (miR-299-3p) in cervical cancer and lowered the regulatory actions of miR-299-3p on protein tyrosine phosphatase type IVA (PTP4A1), resulting in PTP4A1 overexpression. Furthermore, rescue experiments confirmed that miR-299-3p interventions or exogenous PTP4A1 could counteract the cancer-inhibiting actions of USP30-AS1 silencing on cervical cancer cells. In conclusion, the miR-299-3p/PTP4A1 axis is the downstream effector of USP30-AS1 in cervical cancer, forming the USP30-AS1/miR-299-3p/PTP4A1 pathway. This newly identified competing endogenous RNA pathway may offer a novel theoretical and experimental basis for developing promising new strategies for the targeted therapy of cervical cancer.

摘要

泛素特异性蛋白酶30反义RNA 1(USP30-AS1)已在膀胱尿路上皮癌中得到研究。然而,USP30-AS1在宫颈癌中的具体作用仍有待阐明。因此,本研究确定USP30-AS1是否与宫颈癌恶性肿瘤有关,并研究相关分子机制。通过逆转录定量PCR检测USP30-AS1的表达。为阐明USP30-AS1的作用,进行了包括细胞计数试剂盒-8检测、流式细胞术、Transwell迁移和侵袭检测以及小鼠肿瘤模型在内的功能实验。使用生物信息学分析预测USP30-AS1的靶标,并通过RNA免疫沉淀和荧光素酶报告基因检测进一步验证。在此,在来自癌症基因组图谱和我们队列的宫颈癌样本数据中检测到USP30-AS1过表达。与低USP30-AS1表达的宫颈癌患者相比,高表达USP30-AS1的患者总生存期较短,实验表明USP30-AS1干扰促进细胞凋亡;抑制细胞增殖、迁移和侵袭,并阻碍肿瘤生长。机制上,USP30-AS1在宫颈癌中与微小RNA-299-3p(miR-299-3p)竞争,并降低miR-299-3p对IVA型蛋白酪氨酸磷酸酶(PTP4A1)的调控作用,导致PTP4A1过表达。此外,挽救实验证实,miR-299-3p干预或外源性PTP4A1可抵消USP30-AS1沉默对宫颈癌细胞的抑癌作用。总之,miR-299-3p/PTP4A1轴是USP30-AS1在宫颈癌中的下游效应器,形成USP30-AS1/miR-299-3p/PTP4A1通路。这一新发现的竞争性内源RNA通路可能为开发有前景的宫颈癌靶向治疗新策略提供新的理论和实验依据。

https://cdn.ncbi.nlm.nih.gov/pmc/blobs/1013/8114562/7635cd23bf26/ol-22-01-12766-g00.jpg

文献AI研究员

20分钟写一篇综述,助力文献阅读效率提升50倍。

立即体验

用中文搜PubMed

大模型驱动的PubMed中文搜索引擎

马上搜索

文档翻译

学术文献翻译模型,支持多种主流文档格式。

立即体验