• 文献检索
  • 文档翻译
  • 深度研究
  • 学术资讯
  • Suppr Zotero 插件Zotero 插件
  • 邀请有礼
  • 套餐&价格
  • 历史记录
应用&插件
Suppr Zotero 插件Zotero 插件浏览器插件Mac 客户端Windows 客户端微信小程序
定价
高级版会员购买积分包购买API积分包
服务
文献检索文档翻译深度研究API 文档MCP 服务
关于我们
关于 Suppr公司介绍联系我们用户协议隐私条款
关注我们

Suppr 超能文献

核心技术专利:CN118964589B侵权必究
粤ICP备2023148730 号-1Suppr @ 2026

文献检索

告别复杂PubMed语法,用中文像聊天一样搜索,搜遍4000万医学文献。AI智能推荐,让科研检索更轻松。

立即免费搜索

文件翻译

保留排版,准确专业,支持PDF/Word/PPT等文件格式,支持 12+语言互译。

免费翻译文档

深度研究

AI帮你快速写综述,25分钟生成高质量综述,智能提取关键信息,辅助科研写作。

立即免费体验

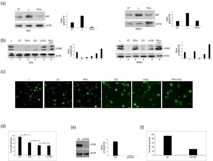
洛伐他汀通过磷酸化 ERK1/2 减少 PEL 细胞的存活,从而阻断自噬通量,并与 p53 发生交叉对话以激活 p21。

Lovastatin reduces PEL cell survival by phosphorylating ERK1/2 that blocks the autophagic flux and engages a cross-talk with p53 to activate p21.

机构信息

Department of Experimental Medicine, "Sapienza" University of Rome, Laboratory affiliated to Istituto Pasteur Italia-Fondazione Cenci Bolognetti, Rome, Italy.

Translational Research Area, Regina Elena National Cancer Institute, Rome, Italy.

出版信息

IUBMB Life. 2021 Jul;73(7):968-977. doi: 10.1002/iub.2503. Epub 2021 May 21.

DOI:10.1002/iub.2503
PMID:33987937
原文链接:https://pmc.ncbi.nlm.nih.gov/articles/PMC8361952/
Abstract

Statins are inhibitors of the mevalonate pathway that besides being cholesterol lowering agents, display anti-cancer properties. This is because cholesterol is an essential component of cell membranes but also because the mevalonate pathway controls protein farnesylation and geranylation, processes essential for the activity of GTPase family proteins. In this study, we found that Lovastatin exerted a dose- and time-dependent cytotoxic effect against PEL cells, an aggressive B cell lymphoma strictly associated with the gammaherpesvirus KSHV and characterized by a poor response to conventional chemotherapies. At molecular level, Lovastatin by dephosphorylating STAT3, induced ERK1/2 activation that inhibited autophagy and phosphorylated p53ser15 that in turn maintained ERK1/2 activated and up-regulated p21. However, p21 played a pro-survival role in this setting, as its inhibition by UC2288 further reduced cell survival in PEL cells undergoing Lovastatin treatment. In conclusion, this study suggests that Lovastatin may represent a valid therapeutic alternative against PEL cells, especially if used in combination with p21 inhibitors.

摘要

他汀类药物是甲羟戊酸途径的抑制剂,除了降低胆固醇外,还具有抗癌特性。这是因为胆固醇是细胞膜的重要组成部分,但也因为甲羟戊酸途径控制着蛋白质的法呢基化和香叶基化,这是 GTP 酶家族蛋白活性所必需的过程。在这项研究中,我们发现洛伐他汀对 PEL 细胞具有剂量和时间依赖性的细胞毒性作用,PEL 细胞是一种侵袭性 B 细胞淋巴瘤,与γ疱疹病毒 KSHV 密切相关,对常规化疗反应不佳。在分子水平上,洛伐他汀通过去磷酸化 STAT3,诱导 ERK1/2 激活,抑制自噬,并磷酸化 p53ser15,从而维持 ERK1/2 的激活并上调 p21。然而,在这种情况下,p21 发挥了促进生存的作用,因为用 UC2288 抑制 p21 进一步降低了接受洛伐他汀治疗的 PEL 细胞的存活率。总之,这项研究表明,洛伐他汀可能是治疗 PEL 细胞的一种有效治疗选择,特别是如果与 p21 抑制剂联合使用。

https://cdn.ncbi.nlm.nih.gov/pmc/blobs/378a/8361952/30bcd3e2b103/IUB-73-968-g002.jpg
https://cdn.ncbi.nlm.nih.gov/pmc/blobs/378a/8361952/f1df77ae6989/IUB-73-968-g005.jpg
https://cdn.ncbi.nlm.nih.gov/pmc/blobs/378a/8361952/948488b7959d/IUB-73-968-g004.jpg
https://cdn.ncbi.nlm.nih.gov/pmc/blobs/378a/8361952/b613ceb21566/IUB-73-968-g003.jpg
https://cdn.ncbi.nlm.nih.gov/pmc/blobs/378a/8361952/5632e69ae097/IUB-73-968-g001.jpg
https://cdn.ncbi.nlm.nih.gov/pmc/blobs/378a/8361952/30bcd3e2b103/IUB-73-968-g002.jpg
https://cdn.ncbi.nlm.nih.gov/pmc/blobs/378a/8361952/f1df77ae6989/IUB-73-968-g005.jpg
https://cdn.ncbi.nlm.nih.gov/pmc/blobs/378a/8361952/948488b7959d/IUB-73-968-g004.jpg
https://cdn.ncbi.nlm.nih.gov/pmc/blobs/378a/8361952/b613ceb21566/IUB-73-968-g003.jpg
https://cdn.ncbi.nlm.nih.gov/pmc/blobs/378a/8361952/5632e69ae097/IUB-73-968-g001.jpg
https://cdn.ncbi.nlm.nih.gov/pmc/blobs/378a/8361952/30bcd3e2b103/IUB-73-968-g002.jpg

相似文献

1
Lovastatin reduces PEL cell survival by phosphorylating ERK1/2 that blocks the autophagic flux and engages a cross-talk with p53 to activate p21.洛伐他汀通过磷酸化 ERK1/2 减少 PEL 细胞的存活,从而阻断自噬通量,并与 p53 发生交叉对话以激活 p21。
IUBMB Life. 2021 Jul;73(7):968-977. doi: 10.1002/iub.2503. Epub 2021 May 21.
2
Apigenin, by activating p53 and inhibiting STAT3, modulates the balance between pro-apoptotic and pro-survival pathways to induce PEL cell death.芹菜素通过激活 p53 和抑制 STAT3,调节促凋亡和抗细胞凋亡途径之间的平衡,诱导 PEL 细胞死亡。
J Exp Clin Cancer Res. 2017 Nov 28;36(1):167. doi: 10.1186/s13046-017-0632-z.
3
Oxidant species are involved in T/B-mediated ERK1/2 phosphorylation that activates p53-p21 axis to promote KSHV lytic cycle in PEL cells.氧化剂种类参与 T/B 介导的 ERK1/2 磷酸化,激活 p53-p21 轴,以促进 PEL 细胞中的 KSHV 裂解周期。
Free Radic Biol Med. 2017 Nov;112:327-335. doi: 10.1016/j.freeradbiomed.2017.08.005. Epub 2017 Aug 8.
4
Quercetin induces apoptosis and autophagy in primary effusion lymphoma cells by inhibiting PI3K/AKT/mTOR and STAT3 signaling pathways.槲皮素通过抑制PI3K/AKT/mTOR和STAT3信号通路诱导原发性渗出性淋巴瘤细胞凋亡和自噬。
J Nutr Biochem. 2017 Mar;41:124-136. doi: 10.1016/j.jnutbio.2016.12.011. Epub 2017 Jan 5.
5
Sangivamycin induces apoptosis by suppressing Erk signaling in primary effusion lymphoma cells.桑吉霉素通过抑制原发性渗出性淋巴瘤细胞中的 Erk 信号诱导细胞凋亡。
Biochem Biophys Res Commun. 2014 Feb 7;444(2):135-40. doi: 10.1016/j.bbrc.2014.01.017. Epub 2014 Jan 14.
6
Pyrrolidinium fullerene induces apoptosis by activation of procaspase-9 via suppression of Akt in primary effusion lymphoma.吡咯烷富勒烯通过抑制原发性渗出性淋巴瘤中的Akt激活procaspase-9来诱导细胞凋亡。
Biochem Biophys Res Commun. 2014 Aug 15;451(1):93-100. doi: 10.1016/j.bbrc.2014.07.068. Epub 2014 Jul 22.
7
Lovastatin-mediated MCF-7 cancer cell death involves LKB1-AMPK-p38MAPK-p53-survivin signalling cascade.洛伐他汀介导的 MCF-7 癌细胞死亡涉及 LKB1-AMPK-p38MAPK-p53-survivin 信号级联。
J Cell Mol Med. 2020 Jan;24(2):1822-1836. doi: 10.1111/jcmm.14879. Epub 2019 Dec 10.
8
Capsaicin triggers immunogenic PEL cell death, stimulates DCs and reverts PEL-induced immune suppression.辣椒素引发免疫原性原发性渗出性淋巴瘤(PEL)细胞死亡,刺激树突状细胞(DCs)并逆转PEL诱导的免疫抑制。
Oncotarget. 2015 Oct 6;6(30):29543-54. doi: 10.18632/oncotarget.4911.
9
Sulforaphane Exhibits Cytotoxic Effects against Primary Effusion Lymphoma Cells by Suppressing p38MAPK and AKT Phosphorylation.萝卜硫素通过抑制 p38MAPK 和 AKT 磷酸化对原发性渗出性淋巴瘤细胞发挥细胞毒性作用。
Biol Pharm Bull. 2019;42(12):2109-2112. doi: 10.1248/bpb.b19-00659.
10
YM155 induces apoptosis through proteasome-dependent degradation of MCL-1 in primary effusion lymphoma.YM155通过蛋白酶体依赖性降解原发性渗出性淋巴瘤中的MCL-1诱导细胞凋亡。
Pharmacol Res. 2017 Jun;120:242-251. doi: 10.1016/j.phrs.2017.04.006. Epub 2017 Apr 8.

引用本文的文献

1
p21 promotes gemcitabine tolerance in A549 cells by inhibiting DNA damage and altering the cell cycle.p21通过抑制DNA损伤和改变细胞周期来促进A549细胞对吉西他滨的耐受性。
Oncol Lett. 2023 Sep 20;26(5):471. doi: 10.3892/ol.2023.14059. eCollection 2023 Nov.
2
Novel Effects of Statins on Cancer via Autophagy.他汀类药物通过自噬对癌症产生的新作用。
Pharmaceuticals (Basel). 2022 May 24;15(6):648. doi: 10.3390/ph15060648.
3
Mechanisms of Sensitivity and Resistance of Primary Effusion Lymphoma to Dimethyl Fumarate (DMF).原发性渗出性淋巴瘤对富马酸二甲酯(DMF)敏感性和耐药性的机制。

本文引用的文献

1
The Double-Edge Sword of Autophagy in Cancer: From Tumor Suppression to Pro-tumor Activity.自噬在癌症中的双刃剑作用:从肿瘤抑制到促肿瘤活性
Front Oncol. 2020 Oct 7;10:578418. doi: 10.3389/fonc.2020.578418. eCollection 2020.
2
Inhibition of lovastatin- and docosahexaenoic acid-initiated autophagy in triple negative breast cancer reverted resistance and enhanced cytotoxicity.洛伐他汀和二十二碳六烯酸诱导的自噬抑制可逆转三阴性乳腺癌的耐药性并增强细胞毒性。
Life Sci. 2020 Oct 15;259:118212. doi: 10.1016/j.lfs.2020.118212. Epub 2020 Aug 5.
3
STAT3 and mutp53 Engage a Positive Feedback Loop Involving HSP90 and the Mevalonate Pathway.
Int J Mol Sci. 2022 Jun 17;23(12):6773. doi: 10.3390/ijms23126773.
4
3,4-Dihydroxyphenylethanol (DPE or Hydroxytyrosol) Counteracts ERK1/2 and mTOR Activation, Pro-Inflammatory Cytokine Release, Autophagy and Mitophagy Reduction Mediated by Benzo[a]pyrene in Primary Human Colonic Epithelial Cells.3,4-二羟基苯乙醇(DPE或羟基酪醇)可对抗苯并[a]芘在原代人结肠上皮细胞中介导的ERK1/2和mTOR激活、促炎细胞因子释放、自噬和线粒体自噬减少。
Pharmaceutics. 2022 Mar 17;14(3):663. doi: 10.3390/pharmaceutics14030663.
5
Zinc Supplementation Enhances the Pro-Death Function of UPR in Lymphoma Cells Exposed to Radiation.补充锌可增强暴露于辐射的淋巴瘤细胞中未折叠蛋白反应的促死亡功能。
Biology (Basel). 2022 Jan 13;11(1):132. doi: 10.3390/biology11010132.
信号转导与转录激活因子3(STAT3)和突变型p53形成一个涉及热休克蛋白90(HSP90)和甲羟戊酸途径的正反馈回路。
Front Oncol. 2020 Jul 10;10:1102. doi: 10.3389/fonc.2020.01102. eCollection 2020.
4
Dual effects of active ERK in cancer: A potential target for enhancing radiosensitivity.活性ERK在癌症中的双重作用:增强放射敏感性的潜在靶点。
Oncol Lett. 2020 Aug;20(2):993-1000. doi: 10.3892/ol.2020.11684. Epub 2020 May 28.
5
The Innovative Potential of Statins in Cancer: New Targets for New Therapies.他汀类药物在癌症治疗中的创新潜力:新疗法的新靶点
Front Chem. 2020 Jun 18;8:516. doi: 10.3389/fchem.2020.00516. eCollection 2020.
6
Therapeutic effects of statins against lung adenocarcinoma via p53 mutant-mediated apoptosis.他汀类药物通过 p53 突变介导的细胞凋亡抑制肺腺癌的疗效。
Sci Rep. 2019 Dec 31;9(1):20403. doi: 10.1038/s41598-019-56532-6.
7
Lovastatin-mediated MCF-7 cancer cell death involves LKB1-AMPK-p38MAPK-p53-survivin signalling cascade.洛伐他汀介导的 MCF-7 癌细胞死亡涉及 LKB1-AMPK-p38MAPK-p53-survivin 信号级联。
J Cell Mol Med. 2020 Jan;24(2):1822-1836. doi: 10.1111/jcmm.14879. Epub 2019 Dec 10.
8
p21 in Cancer Research.癌症研究中的p21
Cancers (Basel). 2019 Aug 14;11(8):1178. doi: 10.3390/cancers11081178.
9
Dual blockage of STAT3 and ERK1/2 eliminates radioresistant GBM cells.双重阻断 STAT3 和 ERK1/2 可消除耐辐射 GBM 细胞。
Redox Biol. 2019 Jun;24:101189. doi: 10.1016/j.redox.2019.101189. Epub 2019 Apr 9.
10
Combination of ERK and autophagy inhibition as a treatment approach for pancreatic cancer.联合抑制 ERK 和自噬作为治疗胰腺癌的一种方法。
Nat Med. 2019 Apr;25(4):628-640. doi: 10.1038/s41591-019-0368-8. Epub 2019 Mar 4.