• 文献检索
  • 文档翻译
  • 深度研究
  • 学术资讯
  • Suppr Zotero 插件Zotero 插件
  • 邀请有礼
  • 套餐&价格
  • 历史记录
应用&插件
Suppr Zotero 插件Zotero 插件浏览器插件Mac 客户端Windows 客户端微信小程序
定价
高级版会员购买积分包购买API积分包
服务
文献检索文档翻译深度研究API 文档MCP 服务
关于我们
关于 Suppr公司介绍联系我们用户协议隐私条款
关注我们

Suppr 超能文献

核心技术专利:CN118964589B侵权必究
粤ICP备2023148730 号-1Suppr @ 2026

文献检索

告别复杂PubMed语法,用中文像聊天一样搜索,搜遍4000万医学文献。AI智能推荐,让科研检索更轻松。

立即免费搜索

文件翻译

保留排版,准确专业,支持PDF/Word/PPT等文件格式,支持 12+语言互译。

免费翻译文档

深度研究

AI帮你快速写综述,25分钟生成高质量综述,智能提取关键信息,辅助科研写作。

立即免费体验

Wnt/β-catenin 信号抑制剂抑制了 Caco-2 细胞中 CD44CD133 亚群的肿瘤起始特性。

Wnt/β-catenin Signaling Inhibitors suppress the Tumor-initiating properties of a CD44CD133 subpopulation of Caco-2 cells.

机构信息

Laboratory of Molecular and Cellular Biology, Department of Life Science, Sogang University, Seoul 04107, Korea.

出版信息

Int J Biol Sci. 2021 Apr 12;17(7):1644-1659. doi: 10.7150/ijbs.58612. eCollection 2021.

DOI:10.7150/ijbs.58612
PMID:33994850
原文链接:https://pmc.ncbi.nlm.nih.gov/articles/PMC8120464/
Abstract

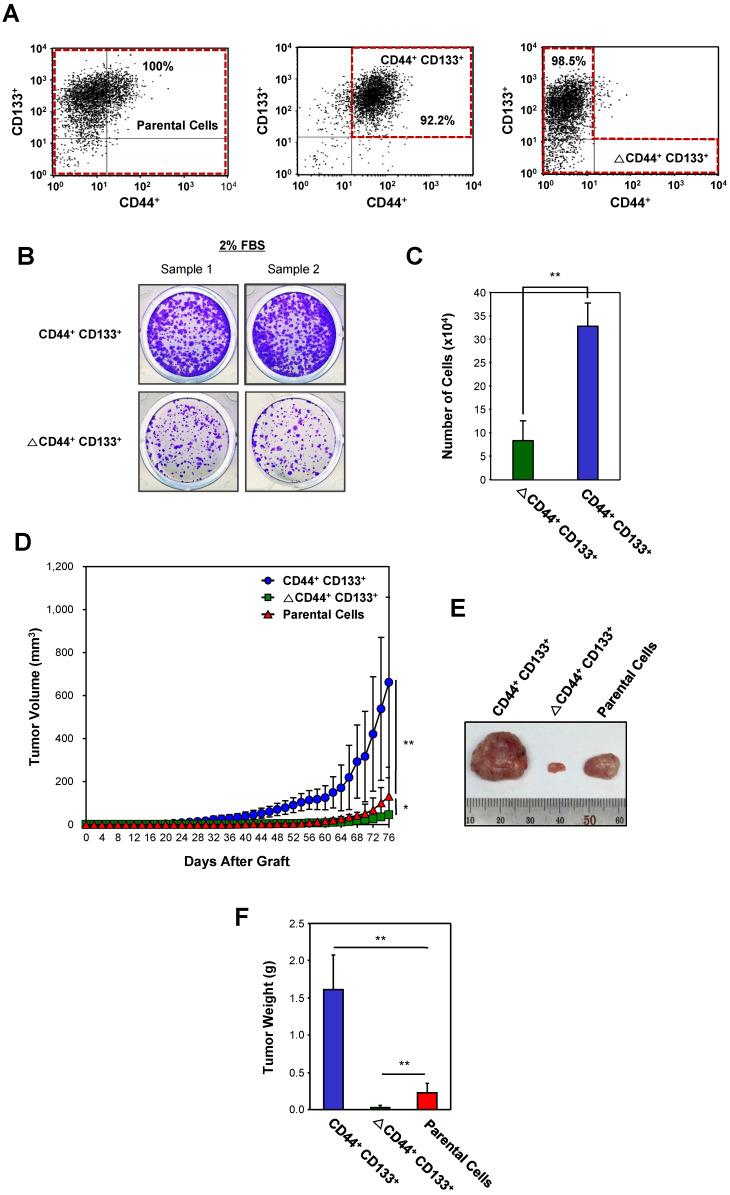
Tumor-initiating cells or cancer stem cells are a subset of cancer cells that have tumorigenic potential in human cancer. Although several markers have been proposed to distinguish tumor-initiating cells from colorectal cancer cells, little is known about how this subpopulation contributes to tumorigenesis. Here, we characterized a tumor-initiating cell subpopulation from Caco-2 colorectal cancer cells. Based on the findings that Caco-2 cell subpopulations express different cell surface markers, we were able to discriminate three main fractions, CD44CD133, CD44CD133, and CD44CD133 subsets, and characterized their biochemical and tumorigenic properties. Our results show that CD44CD133 cells possessed an unusual capacity to proliferate and could form tumors when transplanted into NSG mice. Additionally, primary tumors grown from CD44CD133 Caco-2 cells contained mixed populations of CD44CD133 and non-CD44CD133 Caco-2 cells, indicating that the full phenotypic heterogeneity of the parental Caco-2 cells was re-created. Notably, only the CD44CD133 subset of Caco-2-derived primary tumors had tumorigenic potential in NSG mice, and the tumor growth of CD44CD133 cells was faster in secondary xenografts than in primary transplants. Gene expression analysis revealed that the Wnt/β-catenin pathway was over-activated in CD44CD133 cells, and the growth and tumorigenic potential of this subpopulation were significantly suppressed by small-molecule Wnt/β-catenin signaling inhibitors. Our findings suggest that the CD44CD133 subpopulation from Caco-2 cells was highly enriched in tumorigenic cells and will be useful for investigating the mechanisms leading to human colorectal cancer development.

摘要

肿瘤起始细胞或癌症干细胞是具有人类癌症致瘤潜能的癌症细胞的一个亚群。尽管已经提出了几种标记物来区分肿瘤起始细胞和结直肠癌细胞,但对于这个亚群如何促进肿瘤发生知之甚少。在这里,我们从 Caco-2 结直肠癌细胞中鉴定了一个肿瘤起始细胞亚群。基于 Caco-2 细胞亚群表达不同细胞表面标记物的发现,我们能够区分三个主要的亚群,即 CD44CD133、CD44CD133 和 CD44CD133 亚群,并对其生化和致瘤特性进行了表征。我们的结果表明,CD44CD133 细胞具有异常的增殖能力,当移植到 NSG 小鼠中时可以形成肿瘤。此外,源自 CD44CD133 Caco-2 细胞的原发性肿瘤包含 CD44CD133 和非 CD44CD133 Caco-2 细胞的混合群体,表明亲本 Caco-2 细胞的完全表型异质性得到了重新创建。值得注意的是,只有源自 Caco-2 的原发性肿瘤的 CD44CD133 亚群在 NSG 小鼠中具有致瘤潜力,并且 CD44CD133 细胞在继发性异种移植中的肿瘤生长速度比原发性移植中更快。基因表达分析表明,Wnt/β-catenin 通路在 CD44CD133 细胞中过度激活,并且该亚群的生长和致瘤潜力通过小分子 Wnt/β-catenin 信号通路抑制剂显著抑制。我们的研究结果表明,源自 Caco-2 细胞的 CD44CD133 亚群富含致瘤细胞,将有助于研究导致人类结直肠癌发生的机制。

https://cdn.ncbi.nlm.nih.gov/pmc/blobs/3c29/8120464/75df828b4b60/ijbsv17p1644g008.jpg
https://cdn.ncbi.nlm.nih.gov/pmc/blobs/3c29/8120464/38dd4422f206/ijbsv17p1644g001.jpg
https://cdn.ncbi.nlm.nih.gov/pmc/blobs/3c29/8120464/b1f28cacca9e/ijbsv17p1644g002.jpg
https://cdn.ncbi.nlm.nih.gov/pmc/blobs/3c29/8120464/ae2b4443deca/ijbsv17p1644g003.jpg
https://cdn.ncbi.nlm.nih.gov/pmc/blobs/3c29/8120464/0c3102dfb446/ijbsv17p1644g004.jpg
https://cdn.ncbi.nlm.nih.gov/pmc/blobs/3c29/8120464/f746abbcb440/ijbsv17p1644g005.jpg
https://cdn.ncbi.nlm.nih.gov/pmc/blobs/3c29/8120464/f037b94fe79d/ijbsv17p1644g006.jpg
https://cdn.ncbi.nlm.nih.gov/pmc/blobs/3c29/8120464/42507fe1c1ec/ijbsv17p1644g007.jpg
https://cdn.ncbi.nlm.nih.gov/pmc/blobs/3c29/8120464/75df828b4b60/ijbsv17p1644g008.jpg
https://cdn.ncbi.nlm.nih.gov/pmc/blobs/3c29/8120464/38dd4422f206/ijbsv17p1644g001.jpg
https://cdn.ncbi.nlm.nih.gov/pmc/blobs/3c29/8120464/b1f28cacca9e/ijbsv17p1644g002.jpg
https://cdn.ncbi.nlm.nih.gov/pmc/blobs/3c29/8120464/ae2b4443deca/ijbsv17p1644g003.jpg
https://cdn.ncbi.nlm.nih.gov/pmc/blobs/3c29/8120464/0c3102dfb446/ijbsv17p1644g004.jpg
https://cdn.ncbi.nlm.nih.gov/pmc/blobs/3c29/8120464/f746abbcb440/ijbsv17p1644g005.jpg
https://cdn.ncbi.nlm.nih.gov/pmc/blobs/3c29/8120464/f037b94fe79d/ijbsv17p1644g006.jpg
https://cdn.ncbi.nlm.nih.gov/pmc/blobs/3c29/8120464/42507fe1c1ec/ijbsv17p1644g007.jpg
https://cdn.ncbi.nlm.nih.gov/pmc/blobs/3c29/8120464/75df828b4b60/ijbsv17p1644g008.jpg

相似文献

1
Wnt/β-catenin Signaling Inhibitors suppress the Tumor-initiating properties of a CD44CD133 subpopulation of Caco-2 cells.Wnt/β-catenin 信号抑制剂抑制了 Caco-2 细胞中 CD44CD133 亚群的肿瘤起始特性。
Int J Biol Sci. 2021 Apr 12;17(7):1644-1659. doi: 10.7150/ijbs.58612. eCollection 2021.
2
Identification of a subpopulation of long-term tumor-initiating cells in colon cancer.鉴定结肠癌中具有长期肿瘤起始能力的亚群细胞。
Biosci Rep. 2020 Aug 28;40(8). doi: 10.1042/BSR20200437.
3
CD44 is functionally crucial for driving lung cancer stem cells metastasis through Wnt/β-catenin-FoxM1-Twist signaling.CD44通过Wnt/β-连环蛋白-FoxM1- Twist信号通路驱动肺癌干细胞转移,在功能上至关重要。
Mol Carcinog. 2016 Dec;55(12):1962-1973. doi: 10.1002/mc.22443. Epub 2015 Dec 1.
4
CD49f-positive cell population efficiently enriches colon cancer-initiating cells.CD49f 阳性细胞群体能够有效地富集结肠癌细胞起始细胞。
Int J Oncol. 2013 Aug;43(2):425-30. doi: 10.3892/ijo.2013.1955. Epub 2013 May 24.
5
Radiation-induced glucocorticoid receptor promotes CD44+ prostate cancer stem cell growth through activation of SGK1-Wnt/β-catenin signaling.辐射诱导的糖皮质激素受体通过激活 SGK1-Wnt/β-catenin 信号通路促进 CD44+前列腺癌干细胞生长。
J Mol Med (Berl). 2019 Aug;97(8):1169-1182. doi: 10.1007/s00109-019-01807-8. Epub 2019 Jun 11.
6
Microenvironmentally-driven Plasticity of CD44 isoform expression determines Engraftment and Stem-like Phenotype in CRC cell lines.微环境驱动的 CD44 异构体表达的可塑性决定了结直肠癌细胞系的植入和干性表型。
Theranostics. 2020 Jun 18;10(17):7599-7621. doi: 10.7150/thno.39893. eCollection 2020.
7
Role of CD44(high)/CD133(high) HCT-116 cells in the tumorigenesis of colon cancer.CD44(高)/CD133(高)的HCT-116细胞在结肠癌肿瘤发生中的作用。
Oncotarget. 2016 Feb 16;7(7):7657-66. doi: 10.18632/oncotarget.7084.
8
The most reliable surface marker for the identification of colorectal cancer stem-like cells: A systematic review and meta-analysis.最可靠的结直肠癌肿瘤干细胞表面标志物鉴定指标:系统评价和荟萃分析。
J Cell Physiol. 2019 Jun;234(6):8192-8202. doi: 10.1002/jcp.27619. Epub 2018 Oct 14.
9
CD44+ CD133+ population exhibits cancer stem cell-like characteristics in human gallbladder carcinoma.CD44+ CD133+ 群体在人胆囊癌中表现出癌症干细胞样特征。
Cancer Biol Ther. 2010 Dec 1;10(11):1182-90. doi: 10.4161/cbt.10.11.13664.
10
Highly enriched CD133(+)CD44(+) stem-like cells with CD133(+)CD44(high) metastatic subset in HCT116 colon cancer cells.高表达 CD133(+)CD44(+) 干细胞样细胞,其中包含 CD133(+)CD44(high) 转移亚群,存在于 HCT116 结肠癌细胞中。
Clin Exp Metastasis. 2011 Dec;28(8):751-63. doi: 10.1007/s10585-011-9407-7. Epub 2011 Jul 13.

引用本文的文献

1
Deciphering the secrets of tumor-initiating cells in pancreatic ductal adenocarcinoma microenvironment: mechanisms and therapeutic opportunities.解读胰腺导管腺癌微环境中肿瘤起始细胞的秘密:机制与治疗机遇
Front Immunol. 2025 Aug 13;16:1614707. doi: 10.3389/fimmu.2025.1614707. eCollection 2025.
2
Evolutionary conservation and cancer implications of the WNT signaling pathway.WNT信号通路的进化保守性及其对癌症的影响
Med Oncol. 2025 Aug 20;42(10):434. doi: 10.1007/s12032-025-02950-8.
3
Bufalin Suppresses Triple-Negative Breast Cancer Stem Cell Growth by Inhibiting the Wnt/β-Catenin Signaling Pathway.

本文引用的文献

1
Colorectal cancer statistics, 2020.2020 年结直肠癌统计数据。
CA Cancer J Clin. 2020 May;70(3):145-164. doi: 10.3322/caac.21601. Epub 2020 Mar 5.
2
WNT Signaling in Tumors: The Way to Evade Drugs and Immunity.肿瘤中的 WNT 信号通路:逃避药物和免疫的途径。
Front Immunol. 2019 Dec 20;10:2854. doi: 10.3389/fimmu.2019.02854. eCollection 2019.
3
Cancer statistics, 2020.癌症统计数据,2020 年。
蟾毒灵通过抑制Wnt/β-连环蛋白信号通路抑制三阴性乳腺癌干细胞生长。
J Microbiol Biotechnol. 2025 Jul 18;35:e2503002. doi: 10.4014/jmb.2503.03002.
4
Nanotherapeutic strategies exploiting biological traits of cancer stem cells.利用癌症干细胞生物学特性的纳米治疗策略。
Bioact Mater. 2025 Apr 3;50:61-94. doi: 10.1016/j.bioactmat.2025.03.016. eCollection 2025 Aug.
5
Mechanisms and Strategies to Overcome Drug Resistance in Colorectal Cancer.克服结直肠癌耐药性的机制与策略
Int J Mol Sci. 2025 Feb 25;26(5):1988. doi: 10.3390/ijms26051988.
6
Targeting Lipid Metabolism in Cancer Stem Cells for Anticancer Treatment.靶向肿瘤干细胞的脂代谢用于癌症治疗。
Int J Mol Sci. 2024 Oct 17;25(20):11185. doi: 10.3390/ijms252011185.
7
Cancer stem cells: advances in knowledge and implications for cancer therapy.癌症干细胞:知识进展及其对癌症治疗的影响。
Signal Transduct Target Ther. 2024 Jul 5;9(1):170. doi: 10.1038/s41392-024-01851-y.
8
KPT6566 induces apoptotic cell death and suppresses the tumorigenicity of testicular germ cell tumors.KPT6566可诱导凋亡性细胞死亡并抑制睾丸生殖细胞肿瘤的致瘤性。
Front Cell Dev Biol. 2023 Nov 2;11:1220179. doi: 10.3389/fcell.2023.1220179. eCollection 2023.
9
Death-associated protein kinase 1 phosphorylates MDM2 and inhibits its protein stability and function.死亡相关蛋白激酶 1 磷酸化 MDM2 并抑制其蛋白稳定性和功能。
Arch Pharm Res. 2023 Dec;46(11-12):882-896. doi: 10.1007/s12272-023-01469-8. Epub 2023 Oct 7.
10
GART Functions as a Novel Methyltransferase in the RUVBL1/β-Catenin Signaling Pathway to Promote Tumor Stemness in Colorectal Cancer.GART 在 RUVBL1/β-连环蛋白信号通路中作为一种新型甲基转移酶促进结直肠癌的肿瘤干性。
Adv Sci (Weinh). 2023 Sep;10(25):e2301264. doi: 10.1002/advs.202301264. Epub 2023 Jul 13.
CA Cancer J Clin. 2020 Jan;70(1):7-30. doi: 10.3322/caac.21590. Epub 2020 Jan 8.
4
CD44/CD133-Positive Colorectal Cancer Stem Cells are Sensitive to Trifluridine Exposure.CD44/CD133 阳性结直肠肿瘤干细胞对氟尿苷的敏感性。
Sci Rep. 2019 Oct 16;9(1):14861. doi: 10.1038/s41598-019-50968-6.
5
Critical role of the fibroblast growth factor signalling pathway in Ewing's sarcoma octamer-binding transcription factor 4-mediated cell proliferation and tumorigenesis.成纤维细胞生长因子信号通路在尤文肉瘤八聚体结合转录因子 4 介导的细胞增殖和肿瘤发生中的关键作用。
FEBS J. 2019 Nov;286(22):4443-4472. doi: 10.1111/febs.14946. Epub 2019 Jun 12.
6
Concise Reviews: Cancer Stem Cell Targeted Therapies: Toward Clinical Success.简明综述:癌症干细胞靶向治疗:迈向临床成功。
Stem Cells Transl Med. 2019 Jan;8(1):75-81. doi: 10.1002/sctm.18-0123. Epub 2018 Oct 17.
7
Targeting cancer stem cells in the clinic: Current status and perspectives.靶向肿瘤干细胞治疗肿瘤:现状与展望。
Pharmacol Ther. 2018 Jul;187:13-30. doi: 10.1016/j.pharmthera.2018.02.001. Epub 2018 Feb 5.
8
Wnt signaling in cancer.癌症中的Wnt信号传导
Oncogene. 2017 Mar;36(11):1461-1473. doi: 10.1038/onc.2016.304. Epub 2016 Sep 12.
9
Wnt Signaling in Cancer Stem Cell Biology.癌症干细胞生物学中的Wnt信号传导
Cancers (Basel). 2016 Jun 27;8(7):60. doi: 10.3390/cancers8070060.
10
Wnt signaling in cancer stem cells and colon cancer metastasis.癌症干细胞中的Wnt信号传导与结肠癌转移
F1000Res. 2016 Apr 19;5. doi: 10.12688/f1000research.7579.1. eCollection 2016.