Suppr超能文献

GATA因子突变体在根瘤形成中的发育分析揭示了它们的作用。

Developmental Analysis of the GATA Factor Mutants in Reveals Their Roles in Nodule Formation.

作者信息

Xu Yiteng, Wang Hongfeng, Lu Zhichao, Wen Lizhu, Gu Zhiqun, Zhang Xue, Yu Guangle, Wang Hailong, Zhou Chuanen, Han Lu

机构信息

The Key Laboratory of Plant Development and Environmental Adaptation Biology, Ministry of Education, School of Life Sciences, Shandong University, Qingdao, China.

State Key Laboratory of Microbial Technology, Institute of Microbial Technology, Helmholtz International Lab for Anti-infectives, Shandong University-Helmholtz Institute of Biotechnology, Shandong University, Qingdao, China.

出版信息

Front Plant Sci. 2021 Apr 29;12:616776. doi: 10.3389/fpls.2021.616776. eCollection 2021.

Abstract

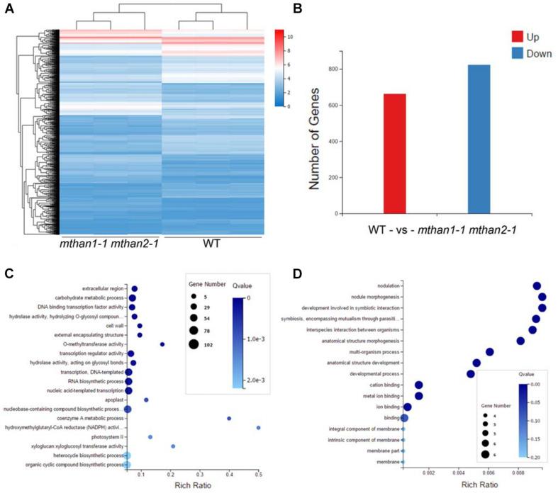
Formation of nodules on legume roots results from symbiosis with rhizobial bacteria. Here, we identified two GATA transcription factors, and , in , which are the homologs of () and in . Our analysis revealed that and are expressed in roots and shoots including the root tip and nodule apex. We further show that and localize to the nucleus where they interact and that single and double loss-of-function mutants of and did not show any obvious phenotype in flower development, suggesting their role is different than their closest Arabidopsis homologues. Investigation of their symbiotic phenotypes revealed that the double mutant develop twice as many nodules as wild type, revealing a novel biological role for GATA transcription factors. We found that transcript levels respond to nitrate treatment like their Arabidopsis counterparts. Global gene transcriptional analysis by RNA sequencing revealed different expression genes enriched for several pathways important for nodule development including flavonoid biosynthesis and phytohormones. In addition, further studies suggest that and are required for the expression of several genes, which they may activate directly, and many peptidase and peptidase inhibitor genes. This work expands our knowledge of the functions of in plants by revealing an unexpected role in legume nodulation.

摘要

豆科植物根上根瘤的形成是与根瘤菌共生的结果。在这里,我们在[植物名称]中鉴定出两个GATA转录因子[转录因子名称1]和[转录因子名称2],它们是[拟南芥中相关转录因子名称1]和[拟南芥中相关转录因子名称2]在[该植物名称]中的同源物。我们的分析表明,[转录因子名称1]和[转录因子名称2]在包括根尖和根瘤顶端在内的根和芽中表达。我们进一步表明,[转录因子名称1]和[转录因子名称2]定位于细胞核,在细胞核中它们相互作用,并且[转录因子名称1]和[转录因子名称2]的单功能缺失突变体和双功能缺失突变体在花发育过程中未表现出任何明显的表型,这表明它们的作用与其最接近的拟南芥同源物不同。对它们共生表型的研究表明,[转录因子名称1]和[转录因子名称2]的双突变体形成的根瘤数量是野生型的两倍,揭示了GATA转录因子的一种新的生物学作用。我们发现,[转录因子名称1]的转录水平像其拟南芥对应物一样对硝酸盐处理有反应。通过RNA测序进行的全基因组转录分析揭示了不同的表达基因,这些基因在包括类黄酮生物合成和植物激素在内的几个对根瘤发育重要的途径中富集。此外,进一步的研究表明,[转录因子名称1]和[转录因子名称2]是几个[相关基因名称]基因表达所必需的,它们可能直接激活这些基因,以及许多肽酶和肽酶抑制剂基因。这项工作通过揭示其在豆科植物结瘤中的意外作用,扩展了我们对[该植物名称]中[转录因子名称1]和[转录因子名称2]功能的认识。

https://cdn.ncbi.nlm.nih.gov/pmc/blobs/bb96/8118203/9f3429bca91d/fpls-12-616776-g001.jpg

文献检索

告别复杂PubMed语法,用中文像聊天一样搜索,搜遍4000万医学文献。AI智能推荐,让科研检索更轻松。

立即免费搜索

文件翻译

保留排版,准确专业,支持PDF/Word/PPT等文件格式,支持 12+语言互译。

免费翻译文档

深度研究

AI帮你快速写综述,25分钟生成高质量综述,智能提取关键信息,辅助科研写作。

立即免费体验