• 文献检索
  • 文档翻译
  • 深度研究
  • 学术资讯
  • Suppr Zotero 插件Zotero 插件
  • 邀请有礼
  • 套餐&价格
  • 历史记录
应用&插件
Suppr Zotero 插件Zotero 插件浏览器插件Mac 客户端Windows 客户端微信小程序
定价
高级版会员购买积分包购买API积分包
服务
文献检索文档翻译深度研究API 文档MCP 服务
关于我们
关于 Suppr公司介绍联系我们用户协议隐私条款
关注我们

Suppr 超能文献

核心技术专利:CN118964589B侵权必究
粤ICP备2023148730 号-1Suppr @ 2026

文献检索

告别复杂PubMed语法,用中文像聊天一样搜索,搜遍4000万医学文献。AI智能推荐,让科研检索更轻松。

立即免费搜索

文件翻译

保留排版,准确专业,支持PDF/Word/PPT等文件格式,支持 12+语言互译。

免费翻译文档

深度研究

AI帮你快速写综述,25分钟生成高质量综述,智能提取关键信息,辅助科研写作。

立即免费体验

固氮豆科植物中GATA转录因子家族的全基因组鉴定与进化分析

Genome-Wide Identification and Evolutionary Analysis of the GATA Transcription Factor Family in Nitrogen-Fixing Legumes.

作者信息

Xia Meng, Tang Liwen, Zhai Haoming, Liu Yezhou, Zhang Liangsheng, Chen Dan

机构信息

Hainan Institute, Zhejiang University, Sanya 572025, China.

Zhejiang Provincial Key Laboratory of Horticultural Plant Integrative Biology, College of Agriculture and Biotechnology, Zhejiang University, Hangzhou 310058, China.

出版信息

Plants (Basel). 2025 Aug 8;14(16):2456. doi: 10.3390/plants14162456.

DOI:10.3390/plants14162456
PMID:40872079
原文链接:https://pmc.ncbi.nlm.nih.gov/articles/PMC12388945/
Abstract

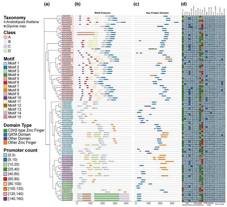
GATA transcription factors are crucial for plant development and environmental responses, yet their roles in plant evolution and root nodule symbiosis are still not well understood. This study identified GATA genes across the genomes of 77 representative plant species, revealing that this gene family originated in Charophyta and significantly expanded in both gymnosperms and angiosperms. Phylogenetic analyses, along with examinations of conserved motifs and cis-regulatory elements in and , clearly demonstrated structural and functional divergence within the GATA family. Chromosomal mapping and synteny analysis indicated that GATA gene expansion in soybean primarily resulted from whole-genome duplication events. These genes also exhibit high conservation and signs of purifying selection in , , and . Furthermore, by integrating phylogenetic and transcriptomic data from eight nitrogen-fixing legume species, several GATA genes were identified as strongly co-expressed with , suggesting their potential co-regulatory roles in nodule development and symbiosis. Collectively, this study offers a comprehensive overview of the evolutionary dynamics of the GATA gene family and highlights their potential involvement in root nodule symbiosis in legumes, thus providing a theoretical foundation for future mechanistic studies.

摘要

GATA转录因子对植物发育和环境响应至关重要,但其在植物进化和根瘤共生中的作用仍未得到充分了解。本研究鉴定了77种代表性植物基因组中的GATA基因,发现该基因家族起源于轮藻,并在裸子植物和被子植物中显著扩张。系统发育分析以及对保守基序和顺式调控元件的研究,清楚地证明了GATA家族内部的结构和功能差异。染色体定位和共线性分析表明,大豆中GATA基因的扩张主要源于全基因组复制事件。这些基因在[具体植物或组织等]中也表现出高度保守和纯化选择的迹象。此外,通过整合来自8种固氮豆科植物的系统发育和转录组数据,鉴定出几个与[特定基因]强烈共表达的GATA基因,表明它们在根瘤发育和共生中可能具有共同调控作用。总体而言,本研究全面概述了GATA基因家族的进化动态,并突出了它们在豆科植物根瘤共生中的潜在参与,从而为未来的机制研究提供了理论基础。

https://cdn.ncbi.nlm.nih.gov/pmc/blobs/23d6/12388945/8ed2f7fb1832/plants-14-02456-g008.jpg
https://cdn.ncbi.nlm.nih.gov/pmc/blobs/23d6/12388945/7fa234c8954d/plants-14-02456-g001.jpg
https://cdn.ncbi.nlm.nih.gov/pmc/blobs/23d6/12388945/717d665ee26c/plants-14-02456-g002.jpg
https://cdn.ncbi.nlm.nih.gov/pmc/blobs/23d6/12388945/a95f47012958/plants-14-02456-g003.jpg
https://cdn.ncbi.nlm.nih.gov/pmc/blobs/23d6/12388945/12298bcbfb6b/plants-14-02456-g004.jpg
https://cdn.ncbi.nlm.nih.gov/pmc/blobs/23d6/12388945/733809244e75/plants-14-02456-g005.jpg
https://cdn.ncbi.nlm.nih.gov/pmc/blobs/23d6/12388945/09aae9a509b7/plants-14-02456-g006.jpg
https://cdn.ncbi.nlm.nih.gov/pmc/blobs/23d6/12388945/2399759f05db/plants-14-02456-g007.jpg
https://cdn.ncbi.nlm.nih.gov/pmc/blobs/23d6/12388945/8ed2f7fb1832/plants-14-02456-g008.jpg
https://cdn.ncbi.nlm.nih.gov/pmc/blobs/23d6/12388945/7fa234c8954d/plants-14-02456-g001.jpg
https://cdn.ncbi.nlm.nih.gov/pmc/blobs/23d6/12388945/717d665ee26c/plants-14-02456-g002.jpg
https://cdn.ncbi.nlm.nih.gov/pmc/blobs/23d6/12388945/a95f47012958/plants-14-02456-g003.jpg
https://cdn.ncbi.nlm.nih.gov/pmc/blobs/23d6/12388945/12298bcbfb6b/plants-14-02456-g004.jpg
https://cdn.ncbi.nlm.nih.gov/pmc/blobs/23d6/12388945/733809244e75/plants-14-02456-g005.jpg
https://cdn.ncbi.nlm.nih.gov/pmc/blobs/23d6/12388945/09aae9a509b7/plants-14-02456-g006.jpg
https://cdn.ncbi.nlm.nih.gov/pmc/blobs/23d6/12388945/2399759f05db/plants-14-02456-g007.jpg
https://cdn.ncbi.nlm.nih.gov/pmc/blobs/23d6/12388945/8ed2f7fb1832/plants-14-02456-g008.jpg

相似文献

1
Genome-Wide Identification and Evolutionary Analysis of the GATA Transcription Factor Family in Nitrogen-Fixing Legumes.固氮豆科植物中GATA转录因子家族的全基因组鉴定与进化分析
Plants (Basel). 2025 Aug 8;14(16):2456. doi: 10.3390/plants14162456.
2
Prescription of Controlled Substances: Benefits and Risks管制药品的处方:益处与风险
3
Ethylene biosynthesis in legumes: gene identification and expression during early symbiotic stages.豆科植物中的乙烯生物合成:共生早期阶段的基因鉴定与表达
J Exp Bot. 2025 Jul 2;76(10):2659-2672. doi: 10.1093/jxb/eraf069.
4
Gene expression and regulatory networks provide new insights into the similarity between nitrogen fixing and arbuscular mycorrhizal symbioses.基因表达和调控网络为固氮共生和丛枝菌根共生之间的相似性提供了新的见解。
Plant Cell Physiol. 2025 Jul 22. doi: 10.1093/pcp/pcaf082.
5
Genome-wide identification and functional characterization of magnesium transporter (MGT) gene family in soybean (Glycine max L.) and their expression profiles in response to aphid infestation, dehydration, and salt stresses.大豆(Glycine max L.)中镁转运蛋白(MGT)基因家族的全基因组鉴定、功能表征及其对蚜虫侵害、脱水和盐胁迫的表达谱分析
PLoS One. 2025 Aug 29;20(8):e0330440. doi: 10.1371/journal.pone.0330440. eCollection 2025.
6
Genome-wide identification of family genes in sweet potato ( L.) and their expression patterns under abiotic stress.甘薯(Ipomoea batatas L.)家族基因的全基因组鉴定及其在非生物胁迫下的表达模式
Front Genet. 2025 Jul 9;16:1635749. doi: 10.3389/fgene.2025.1635749. eCollection 2025.
7
Genome identification of NAC gene family and its gene expression patterns in responding to salt and drought stresses in Rhododendron delavayi.马缨杜鹃NAC基因家族的基因组鉴定及其对盐胁迫和干旱胁迫的基因表达模式
BMC Plant Biol. 2025 Jul 17;25(1):924. doi: 10.1186/s12870-025-06965-1.
8
Comprehensive genome-wide characterization of NAC transcription factors in Barley influence insights into stress tolerance and evolutionary dynamics.大麦中NAC转录因子的全基因组综合表征有助于深入了解胁迫耐受性和进化动态。
Sci Rep. 2025 Jul 7;15(1):24257. doi: 10.1038/s41598-025-89045-6.
9
Evolutionary dynamics of the calcium/cation antiporter superfamily in Brassicaceae: codon usage, selection pressure, and role in abiotic stress response.十字花科植物中钙/阳离子反向转运蛋白超家族的进化动力学:密码子使用、选择压力及在非生物胁迫响应中的作用
Front Plant Sci. 2025 Jul 8;16:1506461. doi: 10.3389/fpls.2025.1506461. eCollection 2025.
10
Genome-wide identification and expression analysis of the HvGATA gene family under abiotic stresses in barley (Hordeum vulgare L.).大麦(Hordeum vulgare L.)非生物胁迫下HvGATA基因家族的全基因组鉴定与表达分析
BMC Genomics. 2025 Jul 7;26(1):637. doi: 10.1186/s12864-025-11834-0.

本文引用的文献

1
Identification of the GATA transcription factor family in tea plant (Camellia sinensis) and the characterizations in nitrogen metabolism.茶树(Camellia sinensis)中GATA转录因子家族的鉴定及其在氮代谢中的特征分析。
Plant Physiol Biochem. 2025 Apr;221:109661. doi: 10.1016/j.plaphy.2025.109661. Epub 2025 Feb 18.
2
Comparative analysis of amino acid sequence level in plant GATA transcription factors.植物 GATA 转录因子的氨基酸序列水平比较分析。
Sci Rep. 2024 Nov 30;14(1):29786. doi: 10.1038/s41598-024-81159-7.
3
Database resources of the National Center for Biotechnology Information in 2025.
2025年美国国立生物技术信息中心的数据库资源。
Nucleic Acids Res. 2025 Jan 6;53(D1):D20-D29. doi: 10.1093/nar/gkae979.
4
Inorganic nitrogen inhibits symbiotic nitrogen fixation through blocking NRAMP2-mediated iron delivery in soybean nodules.无机氮通过阻断大豆根瘤中 NRAMP2 介导的铁传递来抑制共生固氮。
Nat Commun. 2024 Oct 17;15(1):8946. doi: 10.1038/s41467-024-53325-y.
5
JCVI: A versatile toolkit for comparative genomics analysis.JCVI:用于比较基因组学分析的多功能工具包。
Imeta. 2024 Jun 12;3(4):e211. doi: 10.1002/imt2.211. eCollection 2024 Aug.
6
GATA family transcription factors in alga Chlamydomonas reinhardtii.藻类莱茵衣藻中的 GATA 家族转录因子。
Curr Genet. 2024 Feb 14;70(1):1. doi: 10.1007/s00294-024-01280-y.
7
NIN-at the heart of NItrogen-fixing Nodule symbiosis.NIN——固氮根瘤共生的核心。
Front Plant Sci. 2024 Jan 12;14:1284720. doi: 10.3389/fpls.2023.1284720. eCollection 2023.
8
Analysis of GATA transcription factors and their expression patterns under abiotic stress in grapevine (Vitis vinifera L.).葡萄(Vitis vinifera L.)非生物胁迫下 GATA 转录因子的分析及其表达模式。
BMC Plant Biol. 2023 Dec 2;23(1):611. doi: 10.1186/s12870-023-04604-1.
9
Comparative phylotranscriptomics reveals ancestral and derived root nodule symbiosis programmes.比较系统发生转录组学揭示了祖先和衍生的根瘤共生程序。
Nat Plants. 2023 Jul;9(7):1067-1080. doi: 10.1038/s41477-023-01441-w. Epub 2023 Jun 15.
10
B-GATA factors are required to repress high-light stress responses in Marchantia polymorpha and Arabidopsis thaliana.B-GATA 因子对于抑制衣藻和拟南芥高光胁迫反应是必需的。
Plant Cell Environ. 2023 Aug;46(8):2376-2390. doi: 10.1111/pce.14629. Epub 2023 May 31.