• 文献检索
  • 文档翻译
  • 深度研究
  • 学术资讯
  • Suppr Zotero 插件Zotero 插件
  • 邀请有礼
  • 套餐&价格
  • 历史记录
应用&插件
Suppr Zotero 插件Zotero 插件浏览器插件Mac 客户端Windows 客户端微信小程序
定价
高级版会员购买积分包购买API积分包
服务
文献检索文档翻译深度研究API 文档MCP 服务
关于我们
关于 Suppr公司介绍联系我们用户协议隐私条款
关注我们

Suppr 超能文献

核心技术专利:CN118964589B侵权必究
粤ICP备2023148730 号-1Suppr @ 2026

文献检索

告别复杂PubMed语法,用中文像聊天一样搜索,搜遍4000万医学文献。AI智能推荐,让科研检索更轻松。

立即免费搜索

文件翻译

保留排版,准确专业,支持PDF/Word/PPT等文件格式,支持 12+语言互译。

免费翻译文档

深度研究

AI帮你快速写综述,25分钟生成高质量综述,智能提取关键信息,辅助科研写作。

立即免费体验

犰狳BTB蛋白ABAP1是线虫诱导瘿瘤DNA复制和转录中的关键因子。

The Armadillo BTB Protein ABAP1 Is a Crucial Player in DNA Replication and Transcription of Nematode-Induced Galls.

作者信息

Cabral Danila, Forero Ballesteros Helkin, de Melo Bruno Paes, Lourenço-Tessutti Isabela Tristan, Simões de Siqueira Kércya Maria, Obicci Luciana, Grossi-de-Sa Maria Fatima, Hemerly Adriana S, de Almeida Engler Janice

机构信息

INRAE, Université Côte d'Azur, CNRS, ISA, Sophia Antipolis, France.

Instituto de Bioquímica Médica Leopoldo de Meis, Universidade Federal do Rio de Janeiro, Rio de Janeiro, Brazil.

出版信息

Front Plant Sci. 2021 Apr 30;12:636663. doi: 10.3389/fpls.2021.636663. eCollection 2021.

DOI:10.3389/fpls.2021.636663
PMID:33995437
原文链接:https://pmc.ncbi.nlm.nih.gov/articles/PMC8121025/
Abstract

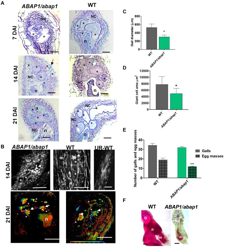
The biogenesis of root-knot nematode ( spp.)-induced galls requires the hyperactivation of the cell cycle with controlled balance of mitotic and endocycle programs to keep its homeostasis. To better understand gall functioning and to develop new control strategies for this pest, it is essential to find out how the plant host cell cycle programs are responding and integrated during the nematode-induced gall formation. This work investigated the spatial localization of a number of gene transcripts involved in the pre-replication complex during DNA replication in galls and report their akin colocation with the cell cycle S-phase regulator Armadillo BTB Arabidopsis Protein 1 (ABAP1). ABAP1 is a negative regulator of pre-replication complex controlling DNA replication of genes involved in control of cell division and proliferation; therefore, its function has been investigated during gall ontogenesis. Functional analysis was performed upon knockdown and overexpression in . We detected promoter activity and localized ABAP1 protein in galls during development, and its overexpression displayed significantly reduced gall sizes containing atypical giant cells. Profuse expression also impaired gall induction and hindered nematode reproduction. Remarkably, knockdown likewise negatively affected gall and nematode development, suggesting its involvement in the feeding site homeostasis. Microscopy analysis of cleared and nuclei-stained whole galls revealed that ABAP1 accumulation resulted in aberrant giant cells displaying interconnected nuclei filled with enlarged heterochromatic regions. Also, imbalanced expression caused changes in expression patterns of genes involved in the cell division control as demonstrated by qRT-PCR. , , , and mRNA levels were significantly increased in galls upon overexpression, possibly contributing to the structural changes in galls during nematode infection. Overall, data obtained in galls reinforced the role of controlling DNA replication and mitosis and, consequently, cell proliferation. expression might likely take part of a highly ordered mechanism balancing of cell cycle control to prevent gall expansion. expression might prevent galls to further expand, limiting excessive mitotic activity. Our data strongly suggest that as a unique plant gene is an essential component for cell cycle regulation throughout gall development during nematode infection and is required for feeding site homeostasis.

摘要

根结线虫诱导的虫瘿生物发生需要细胞周期的过度激活,并通过有丝分裂和内复制周期程序的平衡控制来维持其稳态。为了更好地理解虫瘿的功能并开发针对这种害虫的新控制策略,弄清楚植物宿主细胞周期程序在根结线虫诱导的虫瘿形成过程中是如何响应和整合的至关重要。这项研究调查了虫瘿DNA复制过程中参与前复制复合体的多个基因转录本的空间定位,并报告了它们与细胞周期S期调节因子犰狳BTB拟南芥蛋白1(ABAP1)的共定位情况。ABAP1是前复制复合体的负调节因子,控制参与细胞分裂和增殖调控的基因的DNA复制;因此,在虫瘿发育过程中对其功能进行了研究。在拟南芥中进行了基因敲低和过表达后的功能分析。我们检测了ABAP1的启动子活性,并在虫瘿发育过程中对其蛋白进行了定位,其过表达显示含有非典型巨型细胞的虫瘿大小显著减小。大量的ABAP1表达也损害了虫瘿诱导并阻碍了线虫繁殖。值得注意的是,ABAP1基因敲低同样对虫瘿和线虫发育产生负面影响,表明其参与了取食位点的稳态维持。对透明和细胞核染色的整个虫瘿进行显微镜分析发现,ABAP1的积累导致异常巨型细胞出现,细胞核相互连接,充满扩大的异染色质区域。此外,如qRT-PCR所示,ABAP1表达失衡导致参与细胞分裂控制的基因表达模式发生变化。ABAP1过表达时,虫瘿中CYCB1;1、CYCB1;2、CYCA2;3和CYCA3;1的mRNA水平显著增加,这可能导致线虫感染期间虫瘿的结构变化。总体而言,在虫瘿中获得的数据加强了ABAP1控制DNA复制和有丝分裂从而调控细胞增殖的作用。ABAP1表达可能参与了一种高度有序的机制,平衡细胞周期控制以防止虫瘿扩大。ABAP1表达可能会阻止虫瘿进一步扩大,限制过度的有丝分裂活性。我们的数据强烈表明,ABAP1作为一个独特的植物基因,是线虫感染期间整个虫瘿发育过程中细胞周期调控的重要组成部分,也是取食位点稳态维持所必需的。

https://cdn.ncbi.nlm.nih.gov/pmc/blobs/5595/8121025/5762d1fe2aac/fpls-12-636663-g009.jpg
https://cdn.ncbi.nlm.nih.gov/pmc/blobs/5595/8121025/9464311b4f44/fpls-12-636663-g001.jpg
https://cdn.ncbi.nlm.nih.gov/pmc/blobs/5595/8121025/ec610d2a4557/fpls-12-636663-g002.jpg
https://cdn.ncbi.nlm.nih.gov/pmc/blobs/5595/8121025/e86f8a3f8d3d/fpls-12-636663-g003.jpg
https://cdn.ncbi.nlm.nih.gov/pmc/blobs/5595/8121025/c66c17d2bbac/fpls-12-636663-g004.jpg
https://cdn.ncbi.nlm.nih.gov/pmc/blobs/5595/8121025/1d9097fb81c9/fpls-12-636663-g005.jpg
https://cdn.ncbi.nlm.nih.gov/pmc/blobs/5595/8121025/e4c19a4477cb/fpls-12-636663-g006.jpg
https://cdn.ncbi.nlm.nih.gov/pmc/blobs/5595/8121025/b4b5a7240a80/fpls-12-636663-g007.jpg
https://cdn.ncbi.nlm.nih.gov/pmc/blobs/5595/8121025/fa34a7096f28/fpls-12-636663-g008.jpg
https://cdn.ncbi.nlm.nih.gov/pmc/blobs/5595/8121025/5762d1fe2aac/fpls-12-636663-g009.jpg
https://cdn.ncbi.nlm.nih.gov/pmc/blobs/5595/8121025/9464311b4f44/fpls-12-636663-g001.jpg
https://cdn.ncbi.nlm.nih.gov/pmc/blobs/5595/8121025/ec610d2a4557/fpls-12-636663-g002.jpg
https://cdn.ncbi.nlm.nih.gov/pmc/blobs/5595/8121025/e86f8a3f8d3d/fpls-12-636663-g003.jpg
https://cdn.ncbi.nlm.nih.gov/pmc/blobs/5595/8121025/c66c17d2bbac/fpls-12-636663-g004.jpg
https://cdn.ncbi.nlm.nih.gov/pmc/blobs/5595/8121025/1d9097fb81c9/fpls-12-636663-g005.jpg
https://cdn.ncbi.nlm.nih.gov/pmc/blobs/5595/8121025/e4c19a4477cb/fpls-12-636663-g006.jpg
https://cdn.ncbi.nlm.nih.gov/pmc/blobs/5595/8121025/b4b5a7240a80/fpls-12-636663-g007.jpg
https://cdn.ncbi.nlm.nih.gov/pmc/blobs/5595/8121025/fa34a7096f28/fpls-12-636663-g008.jpg
https://cdn.ncbi.nlm.nih.gov/pmc/blobs/5595/8121025/5762d1fe2aac/fpls-12-636663-g009.jpg

相似文献

1
The Armadillo BTB Protein ABAP1 Is a Crucial Player in DNA Replication and Transcription of Nematode-Induced Galls.犰狳BTB蛋白ABAP1是线虫诱导瘿瘤DNA复制和转录中的关键因子。
Front Plant Sci. 2021 Apr 30;12:636663. doi: 10.3389/fpls.2021.636663. eCollection 2021.
2
ABAP1 is a novel plant Armadillo BTB protein involved in DNA replication and transcription.ABAP1是一种参与DNA复制和转录的新型植物犰狳BTB蛋白。
EMBO J. 2008 Oct 22;27(20):2746-56. doi: 10.1038/emboj.2008.191. Epub 2008 Sep 25.
3
The plant WEE1 kinase is involved in checkpoint control activation in nematode-induced galls.植物 WEE1 激酶参与线虫诱导的瘿瘤中的检验点控制激活。
New Phytol. 2020 Jan;225(1):430-447. doi: 10.1111/nph.16185. Epub 2019 Oct 30.
4
The regeneration conferring transcription factor complex ERF115-PAT1 coordinates a wound-induced response in root-knot nematode induced galls.再生诱导转录因子复合物 ERF115-PAT1 协调根结线虫诱导的根瘤中的创伤诱导反应。
New Phytol. 2024 Jan;241(2):878-895. doi: 10.1111/nph.19399. Epub 2023 Dec 3.
5
Ectopic expression of Kip-related proteins restrains root-knot nematode-feeding site expansion.Kip 相关蛋白的异位表达抑制根结线虫取食位点的扩张。
New Phytol. 2013 Jul;199(2):505-519. doi: 10.1111/nph.12255. Epub 2013 Apr 10.
6
Silenced retrotransposons are major rasiRNAs targets in Arabidopsis galls induced by Meloidogyne javanica.沉默的反转录转座子是由爪哇根结线虫诱导的拟南芥根瘤中的主要 ras 小干扰 RNA 靶标。
Mol Plant Pathol. 2018 Nov;19(11):2431-2445. doi: 10.1111/mpp.12720.
7
ABAP1 Plays a Role in the Differentiation of Male and Female Gametes in .ABAP1在……中对雄雌配子的分化起作用。
Front Plant Sci. 2021 Feb 10;12:642758. doi: 10.3389/fpls.2021.642758. eCollection 2021.
8
Exploiting cell cycle inhibitor genes of the KRP family to control root-knot nematode induced feeding sites in plants.利用KRP家族的细胞周期抑制基因来控制植物中根结线虫诱导的取食位点。
Plant Cell Environ. 2017 Jul;40(7):1174-1188. doi: 10.1111/pce.12912. Epub 2017 Mar 1.
9
Application of Nuclear Volume Measurements to Comprehend the Cell Cycle in Root-Knot Nematode-Induced Giant Cells.核体积测量在理解根结线虫诱导的巨型细胞细胞周期中的应用
Front Plant Sci. 2017 Jun 12;8:961. doi: 10.3389/fpls.2017.00961. eCollection 2017.
10
Characterization of microRNAs from Arabidopsis galls highlights a role for miR159 in the plant response to the root-knot nematode Meloidogyne incognita.拟南芥根瘤中小 RNA 的特征分析突出了 miR159 在植物响应根结线虫 Meloidogyne incognita 中的作用。
New Phytol. 2017 Nov;216(3):882-896. doi: 10.1111/nph.14717. Epub 2017 Sep 14.

引用本文的文献

1
The status of the CRISPR/Cas9 research in plant-nematode interactions.植物-线虫互作中 CRISPR/Cas9 研究的现状。
Planta. 2023 Oct 24;258(6):103. doi: 10.1007/s00425-023-04259-0.
2
Novel genes and alleles of the BTB/POZ protein family in Oryza rufipogon.在普通野生稻中发现的 BTB/POZ 蛋白家族的新基因和新等位基因。
Sci Rep. 2023 Sep 19;13(1):15466. doi: 10.1038/s41598-023-41269-0.
3
Understanding Molecular Plant-Nematode Interactions to Develop Alternative Approaches for Nematode Control.理解植物与线虫的分子相互作用以开发线虫防治的替代方法。

本文引用的文献

1
The plant WEE1 kinase is involved in checkpoint control activation in nematode-induced galls.植物 WEE1 激酶参与线虫诱导的瘿瘤中的检验点控制激活。
New Phytol. 2020 Jan;225(1):430-447. doi: 10.1111/nph.16185. Epub 2019 Oct 30.
2
Interactional similarities and differences in the protein complex of PCNA and DNA replication factor C between rice and Arabidopsis.在水稻和拟南芥的 PCNA 和 DNA 复制因子 C 的蛋白质复合物中相互作用的相似性和差异性。
BMC Plant Biol. 2019 Jun 14;19(1):257. doi: 10.1186/s12870-019-1874-z.
3
Plant-parasitic nematode effectors - insights into their diversity and new tools for their identification.
Plants (Basel). 2022 Aug 17;11(16):2141. doi: 10.3390/plants11162141.
植物寄生线虫效应子——多样性的深入了解及其鉴定的新工具。
Curr Opin Plant Biol. 2019 Aug;50:37-43. doi: 10.1016/j.pbi.2019.02.007. Epub 2019 Mar 25.
4
Plant Cyclin-Dependent Kinase Inhibitors of the KRP Family: Potent Inhibitors of Root-Knot Nematode Feeding Sites in Plant Roots.植物KRP家族的细胞周期蛋白依赖性激酶抑制剂:植物根系中根结线虫取食位点的强效抑制剂
Front Plant Sci. 2017 Sep 8;8:1514. doi: 10.3389/fpls.2017.01514. eCollection 2017.
5
Application of Nuclear Volume Measurements to Comprehend the Cell Cycle in Root-Knot Nematode-Induced Giant Cells.核体积测量在理解根结线虫诱导的巨型细胞细胞周期中的应用
Front Plant Sci. 2017 Jun 12;8:961. doi: 10.3389/fpls.2017.00961. eCollection 2017.
6
The plant cell cycle: Pre-Replication complex formation and controls.植物细胞周期:复制前复合体的形成与调控。
Genet Mol Biol. 2017;40(1 suppl 1):276-291. doi: 10.1590/1678-4685-GMB-2016-0118. Epub 2017 Mar 16.
7
Regulation and Function of Cdt1; A Key Factor in Cell Proliferation and Genome Stability.Cdt1的调控与功能:细胞增殖和基因组稳定性的关键因素
Genes (Basel). 2016 Dec 22;8(1):2. doi: 10.3390/genes8010002.
8
Dynamics of plant DNA replication based on PCNA visualization.基于 PCNA 可视化的植物 DNA 复制动力学。
Sci Rep. 2016 Jul 15;6:29657. doi: 10.1038/srep29657.
9
Redirection of auxin flow in Arabidopsis thaliana roots after infection by root-knot nematodes.根结线虫感染后拟南芥根中生长素流的重定向
J Exp Bot. 2016 Aug;67(15):4559-70. doi: 10.1093/jxb/erw230. Epub 2016 Jun 15.
10
Endocycling in the path of plant development.植物发育过程中的内循环。
Curr Opin Plant Biol. 2014 Feb;17:78-85. doi: 10.1016/j.pbi.2013.11.007. Epub 2013 Dec 3.