Wang Zhao, Wang Yanbai, Yang Huan, Guo Jiayu, Wang Zhenhai
School of Clinical Medicine, Ningxia Medical University, Yinchuan, China.
Cerebrospinal Fluid Laboratory, The General Hospital of Ningxia Medical University, Yinchuan, China.
Front Cell Infect Microbiol. 2021 Apr 28;11:640847. doi: 10.3389/fcimb.2021.640847. eCollection 2021.
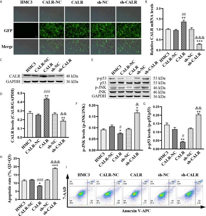
Neurobrucellosis is a chronic complication of human brucellosis that is caused by the presence of spp in the central nervous system (CNS) and the inflammation play a key role on the pathogenesis. Doxycycline (Dox) is a widely used antibiotic that induces apoptosis of bacteria-infected cells. However, the mechanisms of inhibition of microglial apoptosis and Dox induction of apoptosis are still poorly understood. In this study, we found that S2 strain ( S2) increased calreticulin (CALR) protein levels and inhbited HMC3 cell apoptosis. Hence, we constructed two HMC3 cell line variants, one with stable overexpression (HMC3-CALR) and one with low expression of CALR (HMC3-sh-CALR). CALR was found to decrease levels of p-JNK and p-p53 proteins, as well as suppress apoptosis in HMC3 cells. These findings suggest that CALR suppresses apoptosis by inhibiting the JNK/p53 signaling pathway. Next, we treated HMC3, HMC3-CALR and HMC3-sh-CALR cell lines with S2 or Dox. Our results demonstrate that S2 restrains the JNK/p53 signaling pathway to inhibit HMC3 cell apoptosis increasing CALR protein expression, while Dox plays the opposite role. Finally, we treated S2-infected HMC3 cells with Dox. Our results confirm that Dox induces JNK/p53-dependent apoptosis in S2-infected HMC3 cells through inhibition of CALR protein expression. Taken together, these results reveal that CALR and the JNK/p53 signaling pathway may serve as novel therapeutic targets for treatment of neurobrucellosis.
神经型布鲁氏菌病是人类布鲁氏菌病的一种慢性并发症,由中枢神经系统(CNS)中存在布鲁氏菌属细菌引起,炎症在其发病机制中起关键作用。强力霉素(Dox)是一种广泛使用的抗生素,可诱导细菌感染细胞凋亡。然而,布鲁氏菌抑制小胶质细胞凋亡和Dox诱导凋亡的机制仍知之甚少。在本研究中,我们发现布鲁氏菌S2菌株(S2)增加了钙网蛋白(CALR)蛋白水平并抑制了HMC3细胞凋亡。因此,我们构建了两种HMC3细胞系变体,一种具有稳定过表达(HMC3-CALR),另一种具有低CALR表达(HMC3-sh-CALR)。发现CALR可降低p-JNK和p-p53蛋白水平,并抑制HMC3细胞凋亡。这些发现表明CALR通过抑制JNK/p53信号通路来抑制凋亡。接下来,我们用S2或Dox处理HMC3、HMC3-CALR和HMC3-sh-CALR细胞系。我们的结果表明,S2通过增加CALR蛋白表达来抑制JNK/p53信号通路以抑制HMC3细胞凋亡,而Dox则起相反作用。最后,我们用Dox处理S2感染的HMC3细胞。我们的结果证实,Dox通过抑制CALR蛋白表达在S2感染的HMC3细胞中诱导JNK/p53依赖性凋亡。综上所述,这些结果表明CALR和JNK/p53信号通路可能作为治疗神经型布鲁氏菌病的新治疗靶点。