• 文献检索
  • 文档翻译
  • 深度研究
  • 学术资讯
  • Suppr Zotero 插件Zotero 插件
  • 邀请有礼
  • 套餐&价格
  • 历史记录
应用&插件
Suppr Zotero 插件Zotero 插件浏览器插件Mac 客户端Windows 客户端微信小程序
定价
高级版会员购买积分包购买API积分包
服务
文献检索文档翻译深度研究API 文档MCP 服务
关于我们
关于 Suppr公司介绍联系我们用户协议隐私条款
关注我们

Suppr 超能文献

核心技术专利:CN118964589B侵权必究
粤ICP备2023148730 号-1Suppr @ 2026

文献检索

告别复杂PubMed语法,用中文像聊天一样搜索,搜遍4000万医学文献。AI智能推荐,让科研检索更轻松。

立即免费搜索

文件翻译

保留排版,准确专业,支持PDF/Word/PPT等文件格式,支持 12+语言互译。

免费翻译文档

深度研究

AI帮你快速写综述,25分钟生成高质量综述,智能提取关键信息,辅助科研写作。

立即免费体验

强力霉素通过抑制钙网蛋白和激活IRE1/半胱天冬酶-3信号通路诱导S2感染的HMC3细胞凋亡。

Doxycycline-Induced Apoptosis in S2-Infected HMC3 Cells via Calreticulin Suppression and Activation of the IRE1/Caspase-3 Signaling Pathway.

作者信息

Wang Zhao, Yang Juan, Zhang Deng-Er, Qiao Xia, Yang Shu-Long, Wang Zhen-Hai, Yang Qian

机构信息

Department of Experimental Surgery, The Second Affiliated Hospital of Air Force Medical University, Xi'an, People's Republic of China.

Neurology Center, The General Hospital of Ningxia Medical University, Yinchuan, People's Republic of China.

出版信息

Infect Drug Resist. 2025 Apr 23;18:2005-2020. doi: 10.2147/IDR.S507193. eCollection 2025.

DOI:10.2147/IDR.S507193
PMID:40290405
原文链接:https://pmc.ncbi.nlm.nih.gov/articles/PMC12034290/
Abstract

OBJECTIVE

This study aims to elucidate the apoptotic mechanism induced by doxycycline (Dox) in human microglial clone 3 (HMC3) cells infected with the S2 strain, with the goal of identifying potential therapeutic targets for neurobrucellosis.

METHODS

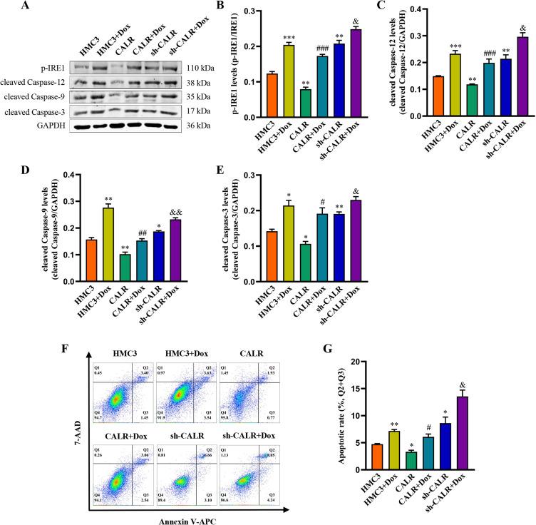
The expression of calreticulin (CALR) at both the protein and mRNA levels was assessed using Western blot analysis and reverse transcription-quantitative polymerase chain reaction (RT-qPCR), respectively, following exposure of HMC3 cells to varying concentrations and treatment durations of Dox. Apoptosis rates were determined via flow cytometry. To investigate the involvement of the inositol-requiring enzyme-1 (IRE1)/Caspase-12/Caspase-3 pathway, CALR protein levels were analyzed through Western blot after a 12-hour treatment with 160 μM Dox. Endoplasmic reticulum (ER) stress and intracellular calcium (Ca²⁺) concentrations were evaluated using fluorescent staining. The same parameters were measured in S2-infected HMC3 cells following treatment with 160 μM Dox.

RESULTS

Treatment with 160 μM Dox for 12 hours resulted in a reduction in CALR protein levels and the induction of apoptosis in HMC3 cells. The downregulation of CALR activated the IRE1/Caspase-12/Caspase-3 signaling pathway, leading to apoptosis. Similar apoptotic effects were observed in S2-infected HMC3 cells following Dox treatment.

CONCLUSION

Dox promotes apoptosis in S2-infected HMC3 cells by suppressing CALR expression and activating the IRE1/Caspase-12/Caspase-3 signaling pathway. These findings suggest that CALR regulation may serve as a potential therapeutic target for neurobrucellosis.

摘要

目的

本研究旨在阐明强力霉素(Dox)在感染S2菌株的人小胶质细胞克隆3(HMC3)细胞中诱导的凋亡机制,以确定神经布氏杆菌病的潜在治疗靶点。

方法

在HMC3细胞暴露于不同浓度和处理时间的Dox后,分别使用蛋白质印迹分析和逆转录定量聚合酶链反应(RT-qPCR)评估钙网蛋白(CALR)在蛋白质和mRNA水平的表达。通过流式细胞术测定凋亡率。为了研究肌醇需求酶1(IRE1)/半胱天冬酶-12/半胱天冬酶-3信号通路的参与情况,在用160μM Dox处理12小时后,通过蛋白质印迹分析CALR蛋白水平。使用荧光染色评估内质网(ER)应激和细胞内钙(Ca²⁺)浓度。在用160μM Dox处理后的S2感染的HMC3细胞中测量相同参数。

结果

用160μM Dox处理12小时导致HMC3细胞中CALR蛋白水平降低并诱导凋亡。CALR的下调激活了IRE1/半胱天冬酶-12/半胱天冬酶-3信号通路,导致细胞凋亡。在Dox处理后的S2感染的HMC3细胞中观察到类似的凋亡作用。

结论

Dox通过抑制CALR表达并激活IRE1/半胱天冬酶-12/半胱天冬酶-3信号通路促进S2感染的HMC3细胞凋亡。这些发现表明,CALR调节可能是神经布氏杆菌病的潜在治疗靶点。

https://cdn.ncbi.nlm.nih.gov/pmc/blobs/4867/12034290/55f4935c1b43/IDR-18-2005-g0006.jpg
https://cdn.ncbi.nlm.nih.gov/pmc/blobs/4867/12034290/d6791ab50030/IDR-18-2005-g0001.jpg
https://cdn.ncbi.nlm.nih.gov/pmc/blobs/4867/12034290/43d224733813/IDR-18-2005-g0002.jpg
https://cdn.ncbi.nlm.nih.gov/pmc/blobs/4867/12034290/ab9025dd4cd6/IDR-18-2005-g0003.jpg
https://cdn.ncbi.nlm.nih.gov/pmc/blobs/4867/12034290/89af5c5990d2/IDR-18-2005-g0004.jpg
https://cdn.ncbi.nlm.nih.gov/pmc/blobs/4867/12034290/5d578f2fecc7/IDR-18-2005-g0005.jpg
https://cdn.ncbi.nlm.nih.gov/pmc/blobs/4867/12034290/55f4935c1b43/IDR-18-2005-g0006.jpg
https://cdn.ncbi.nlm.nih.gov/pmc/blobs/4867/12034290/d6791ab50030/IDR-18-2005-g0001.jpg
https://cdn.ncbi.nlm.nih.gov/pmc/blobs/4867/12034290/43d224733813/IDR-18-2005-g0002.jpg
https://cdn.ncbi.nlm.nih.gov/pmc/blobs/4867/12034290/ab9025dd4cd6/IDR-18-2005-g0003.jpg
https://cdn.ncbi.nlm.nih.gov/pmc/blobs/4867/12034290/89af5c5990d2/IDR-18-2005-g0004.jpg
https://cdn.ncbi.nlm.nih.gov/pmc/blobs/4867/12034290/5d578f2fecc7/IDR-18-2005-g0005.jpg
https://cdn.ncbi.nlm.nih.gov/pmc/blobs/4867/12034290/55f4935c1b43/IDR-18-2005-g0006.jpg

相似文献

1
Doxycycline-Induced Apoptosis in S2-Infected HMC3 Cells via Calreticulin Suppression and Activation of the IRE1/Caspase-3 Signaling Pathway.强力霉素通过抑制钙网蛋白和激活IRE1/半胱天冬酶-3信号通路诱导S2感染的HMC3细胞凋亡。
Infect Drug Resist. 2025 Apr 23;18:2005-2020. doi: 10.2147/IDR.S507193. eCollection 2025.
2
Doxycycline Induces Apoptosis of S2 Strain-Infected HMC3 Microglial Cells by Activating Calreticulin-Dependent JNK/p53 Signaling Pathway.强力霉素通过激活钙网蛋白依赖性JNK/p53信号通路诱导S2株感染的HMC3小胶质细胞凋亡。
Front Cell Infect Microbiol. 2021 Apr 28;11:640847. doi: 10.3389/fcimb.2021.640847. eCollection 2021.
3
S2 strain inhibits IRE1/caspase-12/caspase-3 pathway-mediated apoptosis of microglia HMC3 by affecting the ubiquitination of CALR.S2菌株通过影响钙网蛋白(CALR)的泛素化来抑制IRE1/半胱天冬酶-12/半胱天冬酶-3途径介导的小胶质细胞HMC3凋亡。
mSphere. 2025 Mar 25;10(3):e0094124. doi: 10.1128/msphere.00941-24. Epub 2025 Feb 28.
4
Brucella suis vaccine strain S2-infected immortalized caprine endometrial epithelial cell lines induce non-apoptotic ER-stress.猪布鲁氏菌疫苗株S2感染的永生化山羊子宫内膜上皮细胞系诱导非凋亡性内质网应激。
Cell Stress Chaperones. 2015 May;20(3):399-409. doi: 10.1007/s12192-014-0564-x. Epub 2015 Jan 30.
5
Brucella suis Vaccine Strain 2 Induces Endoplasmic Reticulum Stress that Affects Intracellular Replication in Goat Trophoblast Cells In vitro.猪布鲁氏菌疫苗株2在体外诱导内质网应激,影响山羊滋养层细胞的细胞内复制。
Front Cell Infect Microbiol. 2016 Feb 9;6:19. doi: 10.3389/fcimb.2016.00019. eCollection 2016.
6
[Mechanism of Gegen Qinlian Decoction in improving glucose metabolism in vitro and in vivo by alleviating hepatic endoplasmic reticulum stress].[葛根芩连汤通过减轻肝脏内质网应激改善体外和体内葡萄糖代谢的机制]
Zhongguo Zhong Yao Za Zhi. 2023 Oct;48(20):5565-5575. doi: 10.19540/j.cnki.cjcmm.20230516.401.
7
[Crosstalk between activating transcription factor 6 and the inositol-requiring enzyme 1-X-box binding protein 1 pathway in oxygen-glucose deprivation/reoxygenation-injured HT22 cells].[缺氧缺糖/复氧损伤的HT22细胞中激活转录因子6与肌醇需求酶1-X盒结合蛋白1信号通路之间的相互作用]
Zhonghua Wei Zhong Bing Ji Jiu Yi Xue. 2023 Mar;35(3):278-286. doi: 10.3760/cma.j.cn121430-20230228-00115.
8
Peste des petits ruminants virus infection induces endoplasmic reticulum stress and apoptosis via IRE1-XBP1 and IRE1-JNK signaling pathways.绵羊痘和山羊痘病毒感染通过 IRE1-XBP1 和 IRE1-JNK 信号通路诱导内质网应激和细胞凋亡。
J Vet Sci. 2024 Mar;25(2):e21. doi: 10.4142/jvs.23236.
9
Knockdown of MgMn dependent protein phosphatase 1A promotes apoptosis in BV2 cells infected with strain 2 vaccine.敲低镁锰依赖性蛋白磷酸酶1A可促进感染2型疫苗株的BV2细胞凋亡。
Exp Ther Med. 2020 Aug;20(2):926-932. doi: 10.3892/etm.2020.8745. Epub 2020 May 13.
10
Gene in S2: Its Role in Lipopolysaccharide Biosynthesis and Bacterial Virulence in RAW264.7.S2 中的基因:其在脂多糖生物合成和 RAW264.7 中细菌毒力中的作用。
Int J Mol Sci. 2023 Jun 28;24(13):10744. doi: 10.3390/ijms241310744.

本文引用的文献

1
S2 strain inhibits IRE1/caspase-12/caspase-3 pathway-mediated apoptosis of microglia HMC3 by affecting the ubiquitination of CALR.S2菌株通过影响钙网蛋白(CALR)的泛素化来抑制IRE1/半胱天冬酶-12/半胱天冬酶-3途径介导的小胶质细胞HMC3凋亡。
mSphere. 2025 Mar 25;10(3):e0094124. doi: 10.1128/msphere.00941-24. Epub 2025 Feb 28.
2
A potential virulence factor: Brucella flagellin FliK does not affect the main biological properties but inhibits the inflammatory response in RAW264.7 cells.一种潜在的毒力因子:布鲁氏菌鞭毛蛋白 FliK 不影响主要生物学特性,但可抑制 RAW264.7 细胞的炎症反应。
Int Immunopharmacol. 2024 May 30;133:112119. doi: 10.1016/j.intimp.2024.112119. Epub 2024 Apr 21.
3
Endoplasmic reticulum stress: molecular mechanism and therapeutic targets.
内质网应激:分子机制与治疗靶点。
Signal Transduct Target Ther. 2023 Sep 15;8(1):352. doi: 10.1038/s41392-023-01570-w.
4
Next-generation sequencing in the diagnosis of neurobrucellosis: a case series of eight consecutive patients.新一代测序在神经型布氏杆菌病诊断中的应用:8 例连续患者的病例系列。
Ann Clin Microbiol Antimicrob. 2023 Jun 2;22(1):44. doi: 10.1186/s12941-023-00596-w.
5
The mechanism of chronic intracellular infection with spp.慢性细胞内感染 spp. 的机制
Front Cell Infect Microbiol. 2023 Apr 18;13:1129172. doi: 10.3389/fcimb.2023.1129172. eCollection 2023.
6
Neurobrucellosis.神经型布鲁菌病。
Curr Opin Infect Dis. 2023 Jun 1;36(3):192-197. doi: 10.1097/QCO.0000000000000920. Epub 2023 Apr 6.
7
Acute generation of reactive oxygen species that induced by doxycycline pretreatment results in rapid cell death in polyphyllin G-treated osteosarcoma cell lines.多西环素预处理诱导的活性氧的急性产生导致多叶千金藤碱处理的骨肉瘤细胞系快速死亡。
Environ Toxicol. 2023 May;38(5):1174-1184. doi: 10.1002/tox.23757. Epub 2023 Feb 11.
8
Degradation of oxytetracycline and doxycycline by ozonation: Degradation pathways and toxicity assessment.臭氧氧化降解土霉素和强力霉素:降解途径和毒性评估。
Sci Total Environ. 2023 Jan 15;856(Pt 1):159076. doi: 10.1016/j.scitotenv.2022.159076. Epub 2022 Sep 28.
9
Interactions between endoplasmic reticulum stress and extracellular vesicles in multiple diseases.内质网应激与细胞外囊泡在多种疾病中的相互作用。
Front Immunol. 2022 Aug 11;13:955419. doi: 10.3389/fimmu.2022.955419. eCollection 2022.
10
Immunosuppressive Mechanisms in Brucellosis in Light of Chronic Bacterial Diseases.从慢性细菌性疾病角度看布鲁氏菌病的免疫抑制机制
Microorganisms. 2022 Jun 21;10(7):1260. doi: 10.3390/microorganisms10071260.