Cold Spring Harbor Laboratory, Cold Spring Harbor, United States.
Genetics Program, Stony Brook University, Stony Brook, United States.
Elife. 2021 May 18;10:e68263. doi: 10.7554/eLife.68263.
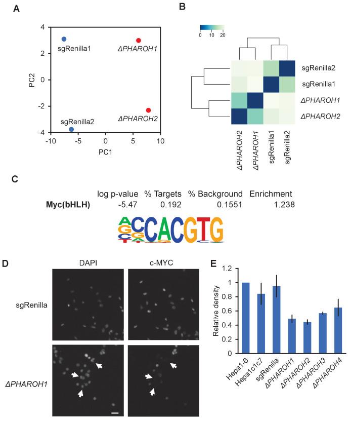
Hepatocellular carcinoma, the most common type of liver malignancy, is one of the most lethal forms of cancer. We identified a long non-coding RNA, , that is overexpressed in hepatocellular carcinoma and mouse embryonic stem cells. We named this RNA , or . Depletion of impacts cell proliferation and migration, which can be rescued by ectopic expression of . RNA-seq analysis of knockouts revealed that a large number of genes with decreased expression contain a motif in their promoter. MYC is decreased in knockout cells at the protein level, but not the mRNA level. RNA-antisense pulldown identified nucleolysin TIAR, a translational repressor, to bind to a 71-nt hairpin within , sequestration of which increases MYC translation. In summary, our data suggest that regulates MYC translation by sequestering TIAR and as such represents a potentially exciting diagnostic or therapeutic target in hepatocellular carcinoma.
肝细胞癌是最常见的肝脏恶性肿瘤,也是最致命的癌症形式之一。我们鉴定出一种在肝细胞癌和小鼠胚胎干细胞中过表达的长非编码 RNA,我们将其命名为 ,或 。下调 会影响细胞增殖和迁移,而过表达 则可以挽救这种影响。对 敲除细胞的 RNA-seq 分析显示,大量表达下调的基因在其启动子中含有 基序。在敲除细胞中,MYC 的蛋白水平降低,但 mRNA 水平不变。RNA 反义下拉实验鉴定到核仁素 TIAR,一种翻译抑制剂,与 内的一个 71nt 发夹结合,该发夹的结合会增加 MYC 的翻译。总之,我们的数据表明,通过结合 TIAR 来调节 MYC 翻译,因此代表了肝细胞癌中一个有前途的诊断或治疗靶点。