Suppr超能文献

致癌性 KRAS 突变通过 hippo 信号通路效应蛋白 YAP1 增强结直肠癌细胞对氨基酸的摄取。

Oncogenic KRAS mutations enhance amino acid uptake by colorectal cancer cells via the hippo signaling effector YAP1.

机构信息

Membrane Transport Discovery Lab, Department of Nephrology and Hypertension, Inselspital, University of Bern, Switzerland.

Department of Biomedical Research, University of Bern, Switzerland.

出版信息

Mol Oncol. 2021 Oct;15(10):2782-2800. doi: 10.1002/1878-0261.12999. Epub 2021 Jun 18.

Abstract

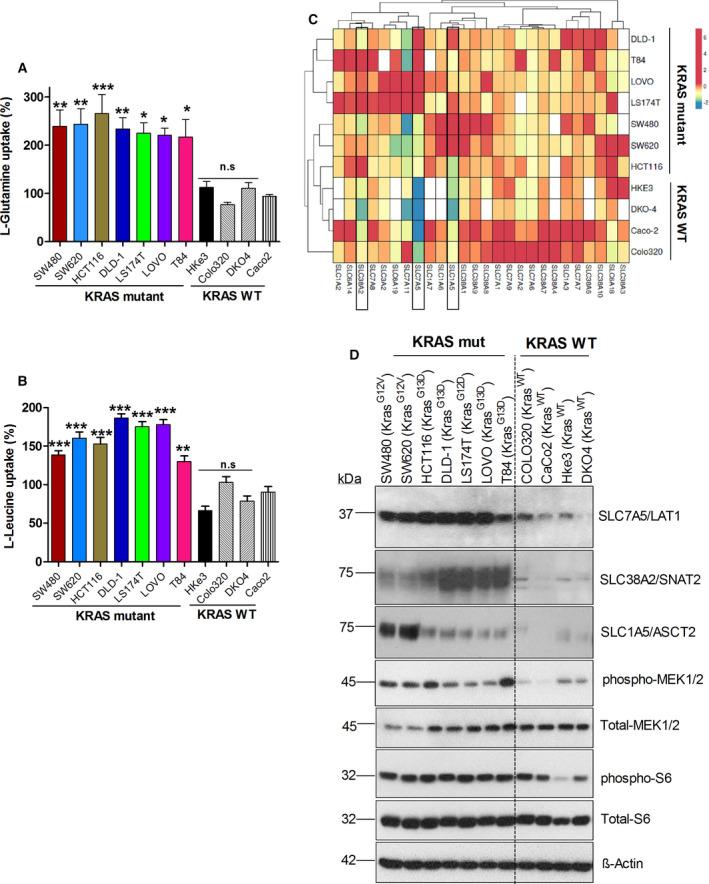
Oncogenic KRAS mutations develop unique metabolic dependencies on nutrients to support tumor metabolism and cell proliferation. In particular, KRAS mutant cancer cells exploit amino acids (AAs) such as glutamine and leucine, to accelerate energy metabolism, redox balance through glutathione synthesis and macromolecule biosynthesis. However, the identities of the amino acid transporters (AATs) that are prominently upregulated in KRAS mutant cancer cells, and the mechanism regulating their expression have not yet been systematically investigated. Here, we report that the majority of the KRAS mutant colorectal cancer (CRC) cells upregulate selected AATs (SLC7A5/LAT1, SLC38A2/SNAT2, and SLC1A5/ASCT2), which correlates with enhanced uptake of AAs such as glutamine and leucine. Consistently, knockdown of oncogenic KRAS downregulated the expression of AATs, thereby decreasing the levels of amino acids taken up by CRC cells. Moreover, overexpression of mutant KRAS upregulated the expression of AATs (SLC7A5/LAT1, SLC38A2/SNAT2, and SLC1A5/ASCT2) in KRAS wild-type CRC cells and mouse embryonic fibroblasts. In addition, we show that the YAP1 (Yes-associated protein 1) transcriptional coactivator accounts for increased expression of AATs and mTOR activation in KRAS mutant CRC cells. Specific knockdown of AATs by shRNAs or pharmacological blockage of AATs effectively inhibited AA uptake, mTOR activation, and cell proliferation. Collectively, we conclude that oncogenic KRAS mutations enhance the expression of AATs via the hippo effector YAP1, leading to mTOR activation and CRC cell proliferation.

摘要

致癌性 KRAS 突变会对营养物质产生独特的代谢依赖性,以支持肿瘤代谢和细胞增殖。特别是,KRAS 突变型癌细胞会利用氨基酸(AA),如谷氨酰胺和亮氨酸,来加速能量代谢、通过谷胱甘肽合成和大分子生物合成来平衡氧化还原。然而,在 KRAS 突变型癌细胞中上调的氨基酸转运体(AAT)的身份以及调节其表达的机制尚未得到系统研究。在这里,我们报告大多数 KRAS 突变型结直肠癌(CRC)细胞上调了特定的 AAT(SLC7A5/LAT1、SLC38A2/SNAT2 和 SLC1A5/ASCT2),这与增强摄取谷氨酰胺和亮氨酸等 AA 有关。一致地,敲低致癌性 KRAS 会下调 AAT 的表达,从而降低 CRC 细胞摄取的氨基酸水平。此外,过表达突变型 KRAS 会在 KRAS 野生型 CRC 细胞和小鼠胚胎成纤维细胞中上调 AAT(SLC7A5/LAT1、SLC38A2/SNAT2 和 SLC1A5/ASCT2)的表达。此外,我们表明 YAP1(Yes-associated protein 1)转录共激活因子负责增加 KRAS 突变型 CRC 细胞中 AAT 的表达和 mTOR 的激活。通过 shRNAs 特异性敲低 AAT 或药理学阻断 AAT 可有效抑制 AA 摄取、mTOR 激活和细胞增殖。总之,我们的结论是,致癌性 KRAS 突变通过 hippo 效应物 YAP1 增强 AAT 的表达,导致 mTOR 激活和 CRC 细胞增殖。

https://cdn.ncbi.nlm.nih.gov/pmc/blobs/7769/8486573/d6072f553107/MOL2-15-2782-g006.jpg

文献检索

告别复杂PubMed语法,用中文像聊天一样搜索,搜遍4000万医学文献。AI智能推荐,让科研检索更轻松。

立即免费搜索

文件翻译

保留排版,准确专业,支持PDF/Word/PPT等文件格式,支持 12+语言互译。

免费翻译文档

深度研究

AI帮你快速写综述,25分钟生成高质量综述,智能提取关键信息,辅助科研写作。

立即免费体验