Suppr超能文献

绘制静息和激活的 CD4+T 细胞中 Rora 的表达图谱。

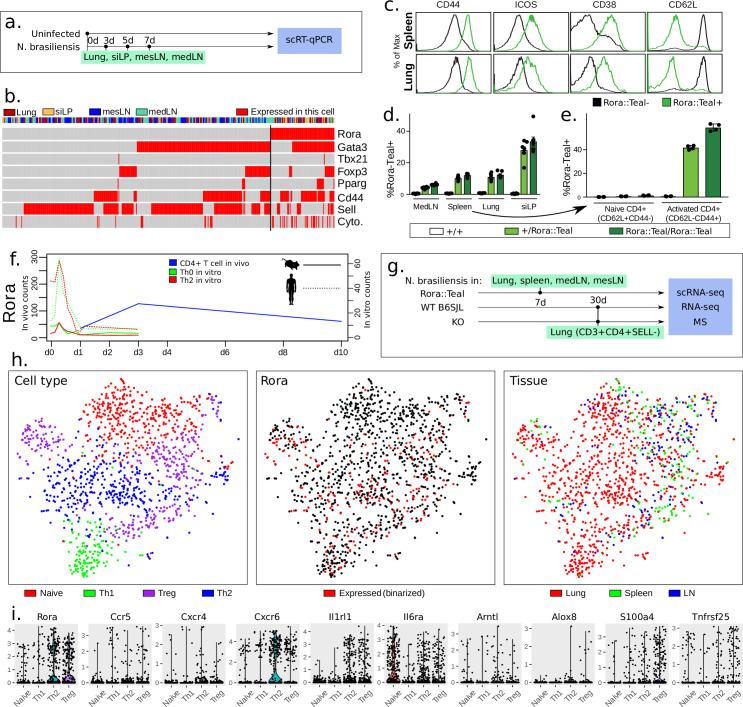
Mapping Rora expression in resting and activated CD4+ T cells.

机构信息

EMBL-European Bioinformatics Institute, Wellcome Genome Campus, Hinxton, Cambridge, United Kingdom.

Wellcome Sanger Institute, Wellcome Genome Campus, Hinxton, Cambridge, United Kingdom.

出版信息

PLoS One. 2021 May 18;16(5):e0251233. doi: 10.1371/journal.pone.0251233. eCollection 2021.

Abstract

The transcription factor Rora has been shown to be important for the development of ILC2 and the regulation of ILC3, macrophages and Treg cells. Here we investigate the role of Rora across CD4+ T cells in general, but with an emphasis on Th2 cells, both in vitro as well as in the context of several in vivo type 2 infection models. We dissect the function of Rora using overexpression and a CD4-conditional Rora-knockout mouse, as well as a RORA-reporter mouse. We establish the importance of Rora in CD4+ T cells for controlling lung inflammation induced by Nippostrongylus brasiliensis infection, and have measured the effect on downstream genes using RNA-seq. Using a systematic stimulation screen of CD4+ T cells, coupled with RNA-seq, we identify upstream regulators of Rora, most importantly IL-33 and CCL7. Our data suggest that Rora is a negative regulator of the immune system, possibly through several downstream pathways, and is under control of the local microenvironment.

摘要

转录因子 Rora 已被证明对 ILC2 的发育和 ILC3、巨噬细胞和 Treg 细胞的调节很重要。在这里,我们研究了 Rora 在一般 CD4+T 细胞中的作用,但重点是 Th2 细胞,包括在体外和几种体内 2 型感染模型中。我们使用过表达和 CD4 条件性 Rora 敲除小鼠以及 RORA 报告小鼠来剖析 Rora 的功能。我们确定了 Rora 在控制 Nippostrongylus brasiliensis 感染引起的肺炎症中 CD4+T 细胞的重要性,并使用 RNA-seq 测量了对下游基因的影响。通过对 CD4+T 细胞进行系统刺激筛选,并结合 RNA-seq,我们确定了 Rora 的上游调控因子,最重要的是 IL-33 和 CCL7。我们的数据表明,Rora 可能是免疫系统的负调节剂,可能通过几个下游途径,并受局部微环境的控制。

https://cdn.ncbi.nlm.nih.gov/pmc/blobs/6261/8130942/8ae5a6dcd31b/pone.0251233.g001.jpg

文献AI研究员

20分钟写一篇综述,助力文献阅读效率提升50倍。

立即体验

用中文搜PubMed

大模型驱动的PubMed中文搜索引擎

马上搜索

文档翻译

学术文献翻译模型,支持多种主流文档格式。

立即体验