Suppr超能文献

双色报告小鼠揭示了骨髓中未被充分认识的固有淋巴细胞祖细胞异质性和难以捉摸的 ILC3 祖细胞。

Polychromic Reporter Mice Reveal Unappreciated Innate Lymphoid Cell Progenitor Heterogeneity and Elusive ILC3 Progenitors in Bone Marrow.

机构信息

MRC Laboratory of Molecular Biology, Cambridge, CB2 0QH, United Kingdom.

Wellcome Trust Sanger Institute, Wellcome Trust Genome Campus, Hinxton, CB10 1SA UK.

出版信息

Immunity. 2019 Jul 16;51(1):104-118.e7. doi: 10.1016/j.immuni.2019.05.002. Epub 2019 May 22.

Abstract

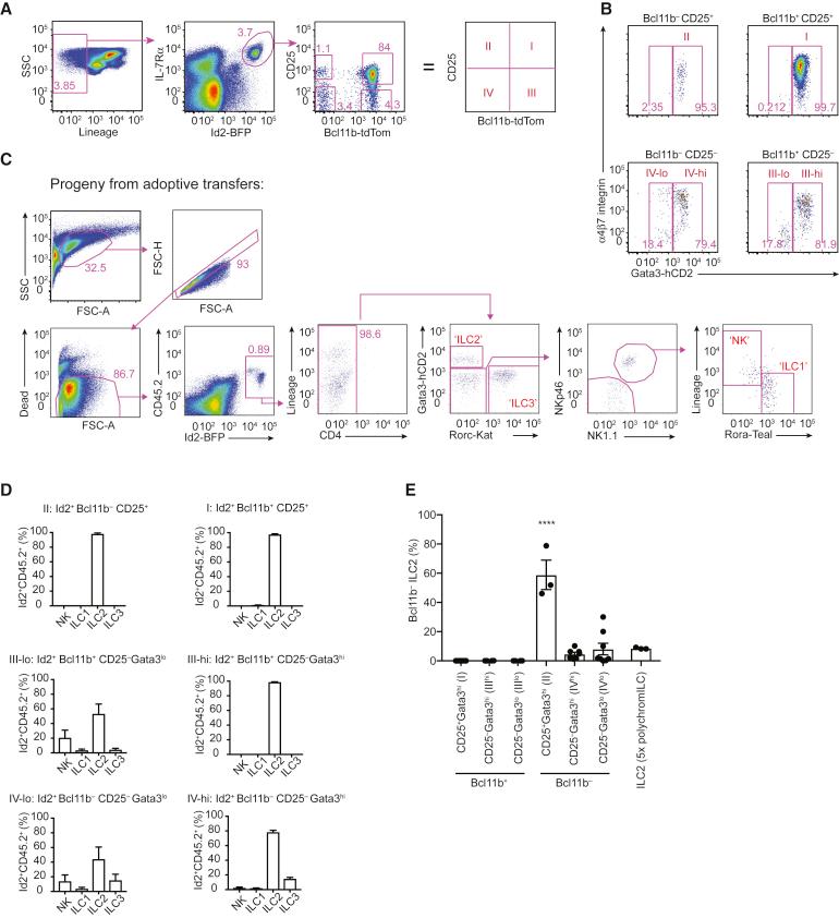
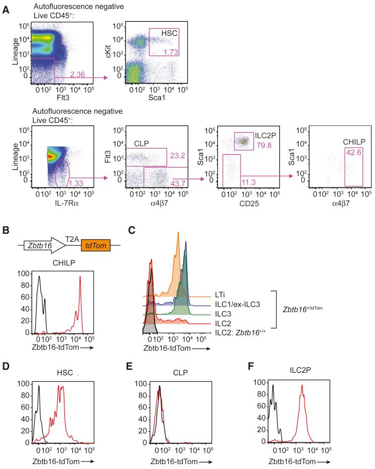
Innate lymphoid cells (ILCs) play strategic roles in tissue homeostasis and immunity. ILCs arise from lymphoid progenitors undergoing lineage restriction and the development of specialized ILC subsets. We generated "5x polychromILC" transcription factor reporter mice to delineate ILC precursor states by revealing the multifaceted expression of key ILC-associated transcription factors (Id2, Bcl11b, Gata3, RORγt, and RORα) during ILC development in the bone marrow. This approach allowed previously unattained enrichment of rare progenitor subsets and revealed hitherto unappreciated ILC precursor heterogeneity. In vivo and in vitro assays identified precursors with potential to generate all ILC subsets and natural killer (NK) cells, and also permitted discrimination of elusive ILC3 bone marrow antecedents. Single-cell gene expression analysis identified a discrete ILC2-committed population and delineated transition states between early progenitors and a highly heterogeneous ILC1, ILC3, and NK precursor cell cluster. This diversity might facilitate greater lineage potential upon progenitor recruitment to peripheral tissues.

摘要

先天淋巴细胞 (ILC) 在组织稳态和免疫中发挥着重要作用。ILC 起源于经历谱系限制和专门的 ILC 亚群发育的淋巴祖细胞。我们生成了“5x polychromILC”转录因子报告小鼠,通过揭示关键 ILC 相关转录因子(Id2、Bcl11b、Gata3、RORγt 和 RORα)在骨髓中 ILC 发育过程中的多方面表达,描绘了 ILC 前体状态。这种方法以前所未有的方式富集了稀有祖细胞亚群,并揭示了以前未被重视的 ILC 前体异质性。体内和体外测定鉴定了具有生成所有 ILC 亚群和自然杀伤 (NK) 细胞潜能的前体,并且还允许区分难以捉摸的 ILC3 骨髓前体。单细胞基因表达分析鉴定了一个离散的 ILC2 定向群体,并描绘了早期祖细胞和高度异质的 ILC1、ILC3 和 NK 前体细胞群之间的过渡状态。这种多样性可能有助于增加祖细胞募集到外周组织时的谱系潜能。

https://cdn.ncbi.nlm.nih.gov/pmc/blobs/1f6e/6642165/1051918c7ce5/gr1.jpg

文献AI研究员

20分钟写一篇综述,助力文献阅读效率提升50倍。

立即体验

用中文搜PubMed

大模型驱动的PubMed中文搜索引擎

马上搜索

文档翻译

学术文献翻译模型,支持多种主流文档格式。

立即体验