Suppr超能文献

肿瘤微环境探索确定了一种预测膀胱癌预后的新型五基因模型。

An Exploration of the Tumor Microenvironment Identified a Novel Five-Gene Model for Predicting Outcomes in Bladder Cancer.

作者信息

Li Xinjie, Feng Jiahao, Sun Yazhou, Li Xin

机构信息

School of Medicine, Sun Yat-Sen University, Shenzhen, China.

出版信息

Front Oncol. 2021 May 3;11:642527. doi: 10.3389/fonc.2021.642527. eCollection 2021.

Abstract

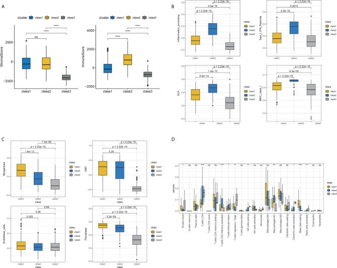
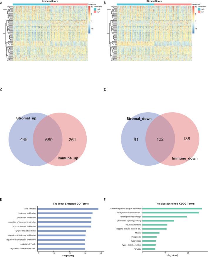
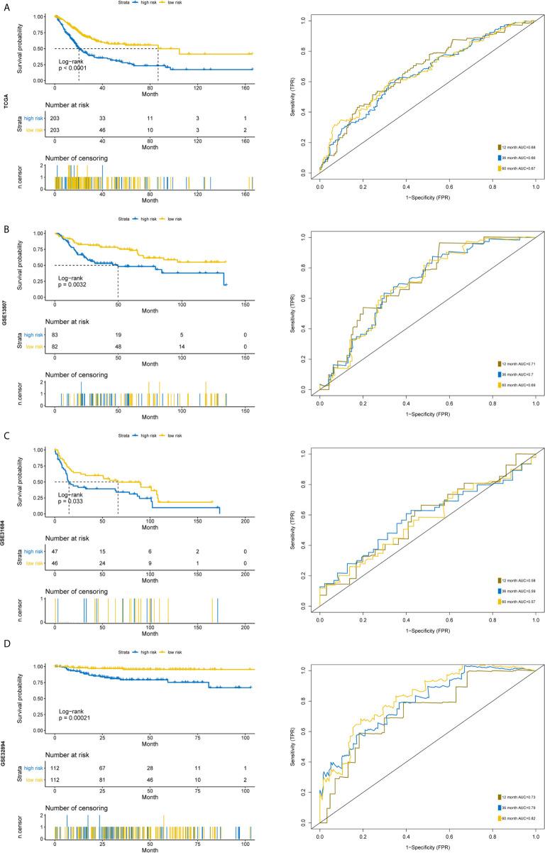
Bladder cancer (BC) is one of the top ten most common cancer types globally, accounting for approximately 7% of all male malignancies. In the last few decades, cancer research has focused on identifying oncogenes and tumor suppressors. Recent studies have revealed that the interplay between tumor cells and the tumor microenvironment (TME) plays an important role in the initiation and development of cancer. However, the current knowledge regarding its effect on BC is scarce. This study aims to explore how the TME influences the development of BC. We focused on immune and stromal components, which represent the major components of TME. We found that the proportion of immune and stromal components within the TME was associated with the prognosis of BC. Furthermore, based on the scores of immune and stromal components, 811 TME-related differentially expressed genes were identified. Three subclasses with distinct biological features were divided based on these TME-genes. Finally, five prognostic genes were identified and used to develop a prognostic prediction model for BC patients based on TME-related genes. Additionally, we validated the prognostic value of the five-gene model using three independent cohorts. By further analyzing features based on the five-gene signature, higher CD8+ T cells, higher tumor mutational burden, and higher chemosensitivity were found in the low-risk group, which presented a better prognosis. In conclusion, our exploration comprehensively analyzed the TME and identified TME-related prognostic genes for BC, providing new insights into potential therapeutic targets.

摘要

膀胱癌(BC)是全球十大最常见的癌症类型之一,约占所有男性恶性肿瘤的7%。在过去几十年中,癌症研究主要集中在鉴定癌基因和肿瘤抑制基因。最近的研究表明,肿瘤细胞与肿瘤微环境(TME)之间的相互作用在癌症的发生和发展中起着重要作用。然而,目前关于其对膀胱癌影响的知识尚少。本研究旨在探讨肿瘤微环境如何影响膀胱癌的发展。我们聚焦于免疫和基质成分,它们是肿瘤微环境的主要组成部分。我们发现肿瘤微环境中免疫和基质成分的比例与膀胱癌的预后相关。此外,基于免疫和基质成分的评分,鉴定出811个与肿瘤微环境相关的差异表达基因。根据这些与肿瘤微环境相关的基因划分出具有不同生物学特征的三个亚类。最后,鉴定出五个预后基因,并基于与肿瘤微环境相关的基因开发了膀胱癌患者的预后预测模型。此外,我们使用三个独立队列验证了五基因模型的预后价值。通过进一步分析基于五基因特征的特点,发现低风险组中CD8 + T细胞更高、肿瘤突变负荷更高且化疗敏感性更高,其预后更好。总之,我们的探索全面分析了肿瘤微环境,并鉴定出与膀胱癌相关的肿瘤微环境预后基因,为潜在治疗靶点提供了新见解。

https://cdn.ncbi.nlm.nih.gov/pmc/blobs/4a32/8126988/d0cde507f68e/fonc-11-642527-g001.jpg

文献AI研究员

20分钟写一篇综述,助力文献阅读效率提升50倍。

立即体验

用中文搜PubMed

大模型驱动的PubMed中文搜索引擎

马上搜索

文档翻译

学术文献翻译模型,支持多种主流文档格式。

立即体验