• 文献检索
  • 文档翻译
  • 深度研究
  • 学术资讯
  • Suppr Zotero 插件Zotero 插件
  • 邀请有礼
  • 套餐&价格
  • 历史记录
应用&插件
Suppr Zotero 插件Zotero 插件浏览器插件Mac 客户端Windows 客户端微信小程序
定价
高级版会员购买积分包购买API积分包
服务
文献检索文档翻译深度研究API 文档MCP 服务
关于我们
关于 Suppr公司介绍联系我们用户协议隐私条款
关注我们

Suppr 超能文献

核心技术专利:CN118964589B侵权必究
粤ICP备2023148730 号-1Suppr @ 2026

文献检索

告别复杂PubMed语法,用中文像聊天一样搜索,搜遍4000万医学文献。AI智能推荐,让科研检索更轻松。

立即免费搜索

文件翻译

保留排版,准确专业,支持PDF/Word/PPT等文件格式,支持 12+语言互译。

免费翻译文档

深度研究

AI帮你快速写综述,25分钟生成高质量综述,智能提取关键信息,辅助科研写作。

立即免费体验

线粒体 DNA 渗漏通过 cGAS-STING 通路诱导成牙本质细胞炎症。

Mitochondrial DNA leakage induces odontoblast inflammation via the cGAS-STING pathway.

机构信息

The State Key Laboratory Breeding Base of Basic Science of Stomatology (Hubei- MOST) and Key Laboratory of Oral Biomedicine Ministry of Education, School and Hospital of Stomatology, Wuhan University, Wuhan, China.

Department of Endodontics, School and Hospital of Stomatology, Wuhan University, HongShan District, LuoYu Road No. 237, Wuhan, 430079, China.

出版信息

Cell Commun Signal. 2021 May 20;19(1):58. doi: 10.1186/s12964-021-00738-7.

DOI:10.1186/s12964-021-00738-7
PMID:34016129
原文链接:https://pmc.ncbi.nlm.nih.gov/articles/PMC8136190/
Abstract

BACKGROUND

Mitochondrial DNA (mtDNA) is a vital driver of inflammation when it leaks from damaged mitochondria into the cytosol. mtDNA stress may contribute to cyclic GMP-AMP synthase (cGAS) stimulator of interferon genes (STING) pathway activation in infectious diseases. Odontoblasts are the first cells challenged by cariogenic bacteria and involved in maintenance of the pulp immune and inflammatory responses to dentine-invading pathogens. In this study, we investigated that mtDNA as an important inflammatory driver participated in defending against bacterial invasion via cGAS-STING pathway in odontoblasts.

METHODS

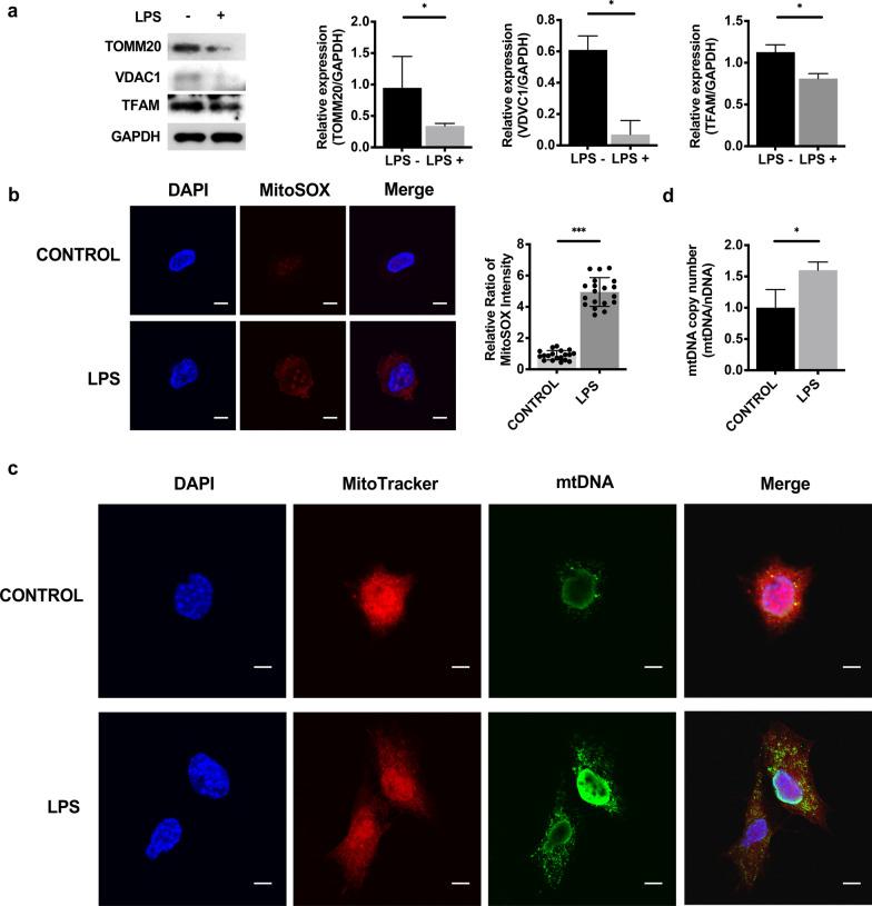
The normal tissues, caries tissues and pulpitis tissues were measured by western blotting and immunohistochemical staining. Pulpitis model was built in vitro to evaluated the effect of the cGAS-STING pathway in odontoblast-like cell line (mDPC6T) under inflammation. Western blot and real-time PCR were performed to detect the expression of cGAS-STING pathway and pro-inflammatory cytokines. The mitochondrial function was evaluated reactive oxygen species (ROS) generated by mitochondria using MitoSOX Red dye staining. Cytosolic DNA was assessed by immunofluorescent staining and real-time PCR in mDPC6T cells after LPS stimulation. Furthermore, mDPC6T cells were treated with ethidium bromide (EtBr) to deplete mtDNA or transfected with isolated mtDNA. The expression of cGAS-STING pathway and pro-inflammatory cytokines were measured.

RESULTS

The high expression of cGAS and STING in caries and pulpitis tissues in patients, which was associated with inflammatory progression. The cGAS-STING pathway was activated in inflamed mDPC6T. STING knockdown inhibited the nuclear import of p65 and IRF3 and restricted the secretion of the inflammatory cytokines CXCL10 and IL-6 induced by LPS. LPS caused mitochondrial damage in mDPC6T, which promoted mtDNA leakage into the cytosol. Depletion of mtDNA inhibited the cGAS-STING pathway and nuclear translocation of p65 and IRF3. Moreover, repletion of mtDNA rescued the inflammatory response, which was inhibited by STING knockdown.

CONCLUSION

Our study systematically identified a novel mechanism of LPS-induced odontoblast inflammation, which involved mtDNA leakage from damaged mitochondria into the cytosol stimulating the cGAS-STING pathway and the inflammatory cytokines IL-6 and CXCL10 secretion. The mtDNA-cGAS-STING axis could be a potent therapeutic target to prevent severe bacterial inflammation in pulpitis. Video Abstract.

摘要

背景

当受损线粒体中的线粒体 DNA(mtDNA)漏入细胞质时,它是炎症的重要驱动因素。mtDNA 应激可能导致传染性疾病中环鸟苷酸-腺苷酸合酶(cGAS)刺激干扰素基因(STING)途径的激活。成牙本质细胞是受到致龋细菌挑战的第一类细胞,并且参与维持牙髓对入侵牙本质病原体的免疫和炎症反应。在这项研究中,我们研究了 mtDNA 作为一种重要的炎症驱动因素,通过 cGAS-STING 途径参与成牙本质细胞抵抗细菌入侵。

方法

通过 Western blot 和免疫组织化学染色测量正常组织、龋组织和牙髓炎组织。体外建立牙髓炎模型,以评估炎症下成牙本质样细胞系(mDPC6T)中 cGAS-STING 途径的作用。通过 Western blot 和实时 PCR 检测 cGAS-STING 途径和促炎细胞因子的表达。使用 MitoSOX Red 染料染色评估线粒体产生的活性氧(ROS)来评估线粒体功能。用 LPS 刺激后,通过免疫荧光染色和实时 PCR 评估 mDPC6T 细胞中的细胞质 DNA。此外,用溴化乙锭(EtBr)处理 mDPC6T 细胞以耗尽 mtDNA 或转染分离的 mtDNA。测量 cGAS-STING 途径和促炎细胞因子的表达。

结果

患者龋病和牙髓炎组织中 cGAS 和 STING 高表达,与炎症进展相关。炎症 mDPC6T 中激活了 cGAS-STING 途径。STING 敲低抑制了 LPS 诱导的 p65 和 IRF3 的核内导入,并限制了 CXCL10 和 IL-6 等炎症细胞因子的分泌。LPS 引起 mDPC6T 线粒体损伤,促进 mtDNA 漏入细胞质。耗尽 mtDNA 抑制了 cGAS-STING 途径和 p65 和 IRF3 的核内易位。此外,mtDNA 的补充挽救了炎症反应,该反应被 STING 敲低抑制。

结论

我们的研究系统地确定了 LPS 诱导的成牙本质细胞炎症的新机制,即受损线粒体中的 mtDNA 漏入细胞质,刺激 cGAS-STING 途径和促炎细胞因子 IL-6 和 CXCL10 的分泌。mtDNA-cGAS-STING 轴可能是预防牙髓严重细菌炎症的有效治疗靶点。

https://cdn.ncbi.nlm.nih.gov/pmc/blobs/1205/8136190/f35565e2128b/12964_2021_738_Fig5_HTML.jpg
https://cdn.ncbi.nlm.nih.gov/pmc/blobs/1205/8136190/4477dd3e040a/12964_2021_738_Fig1_HTML.jpg
https://cdn.ncbi.nlm.nih.gov/pmc/blobs/1205/8136190/f1ad58523a39/12964_2021_738_Fig2_HTML.jpg
https://cdn.ncbi.nlm.nih.gov/pmc/blobs/1205/8136190/2be57503dae6/12964_2021_738_Fig3_HTML.jpg
https://cdn.ncbi.nlm.nih.gov/pmc/blobs/1205/8136190/1c928958437a/12964_2021_738_Fig4_HTML.jpg
https://cdn.ncbi.nlm.nih.gov/pmc/blobs/1205/8136190/f35565e2128b/12964_2021_738_Fig5_HTML.jpg
https://cdn.ncbi.nlm.nih.gov/pmc/blobs/1205/8136190/4477dd3e040a/12964_2021_738_Fig1_HTML.jpg
https://cdn.ncbi.nlm.nih.gov/pmc/blobs/1205/8136190/f1ad58523a39/12964_2021_738_Fig2_HTML.jpg
https://cdn.ncbi.nlm.nih.gov/pmc/blobs/1205/8136190/2be57503dae6/12964_2021_738_Fig3_HTML.jpg
https://cdn.ncbi.nlm.nih.gov/pmc/blobs/1205/8136190/1c928958437a/12964_2021_738_Fig4_HTML.jpg
https://cdn.ncbi.nlm.nih.gov/pmc/blobs/1205/8136190/f35565e2128b/12964_2021_738_Fig5_HTML.jpg

相似文献

1
Mitochondrial DNA leakage induces odontoblast inflammation via the cGAS-STING pathway.线粒体 DNA 渗漏通过 cGAS-STING 通路诱导成牙本质细胞炎症。
Cell Commun Signal. 2021 May 20;19(1):58. doi: 10.1186/s12964-021-00738-7.
2
Mitochondrial DNA drives noncanonical inflammation activation via cGAS-STING signaling pathway in retinal microvascular endothelial cells.线粒体 DNA 通过 cGAS-STING 信号通路在视网膜微血管内皮细胞中驱动非经典炎症激活。
Cell Commun Signal. 2020 Oct 28;18(1):172. doi: 10.1186/s12964-020-00637-3.
3
Cytosolic mtDNA-cGAS-STING axis contributes to sepsis-induced acute kidney injury via activating the NLRP3 inflammasome.细胞质 mtDNA-cGAS-STING 轴通过激活 NLRP3 炎性体导致脓毒症引起的急性肾损伤。
Clin Exp Nephrol. 2024 May;28(5):375-390. doi: 10.1007/s10157-023-02448-5. Epub 2024 Jan 19.
4
Morphine induces inflammatory responses via both TLR4 and cGAS-STING signaling pathways.吗啡通过 TLR4 和 cGAS-STING 信号通路诱导炎症反应。
Cytokine. 2024 Nov;183:156737. doi: 10.1016/j.cyto.2024.156737. Epub 2024 Aug 31.
5
Mitochondrial Damage Causes Inflammation via cGAS-STING Signaling in Acute Kidney Injury.线粒体损伤通过 cGAS-STING 信号通路在急性肾损伤中引发炎症。
Cell Rep. 2019 Oct 29;29(5):1261-1273.e6. doi: 10.1016/j.celrep.2019.09.050.
6
Mitochondrial DNA leakage exacerbates odontoblast inflammation through gasdermin D-mediated pyroptosis.线粒体DNA泄漏通过gasdermin D介导的细胞焦亡加剧成牙本质细胞炎症。
Cell Death Discov. 2021 Dec 9;7(1):381. doi: 10.1038/s41420-021-00770-z.
7
iNOS aggravates pressure overload-induced cardiac dysfunction via activation of the cytosolic-mtDNA-mediated cGAS-STING pathway.iNOS 通过激活胞质-mtDNA 介导的 cGAS-STING 通路加重压力超负荷诱导的心脏功能障碍。
Theranostics. 2023 Jul 24;13(12):4229-4246. doi: 10.7150/thno.84049. eCollection 2023.
8
Defective mitophagy in aged macrophages promotes mitochondrial DNA cytosolic leakage to activate STING signaling during liver sterile inflammation.衰老巨噬细胞中的缺陷线粒体自噬促进线粒体 DNA 胞质渗漏,在肝脏非感染性炎症中激活 STING 信号。
Aging Cell. 2022 Jun;21(6):e13622. doi: 10.1111/acel.13622. Epub 2022 May 22.
9
STING-IRF3 Triggers Endothelial Inflammation in Response to Free Fatty Acid-Induced Mitochondrial Damage in Diet-Induced Obesity.在饮食诱导的肥胖中,STING-IRF3 因游离脂肪酸诱导的线粒体损伤而引发内皮炎症。
Arterioscler Thromb Vasc Biol. 2017 May;37(5):920-929. doi: 10.1161/ATVBAHA.117.309017. Epub 2017 Mar 16.
10
Mitochondrial DNA release via the mitochondrial permeability transition pore activates the cGAS-STING pathway, exacerbating inflammation in acute Kawasaki disease.线粒体 DNA 通过线粒体通透性转换孔释放,激活 cGAS-STING 通路,加重急性川崎病的炎症反应。
Cell Commun Signal. 2024 Jun 13;22(1):328. doi: 10.1186/s12964-024-01677-9.

引用本文的文献

1
Vagus Nerve Stimulation Attenuates Cognitive Impairment in Traumatic Brain Injury via the mtDNA/cGAS-STING/NLRP3 Inflammasome Axis.迷走神经刺激通过线粒体DNA/环鸟苷酸-腺苷酸合成酶-干扰素基因刺激蛋白衔接蛋白3炎性小体轴减轻创伤性脑损伤后的认知障碍。
Neurocrit Care. 2025 Sep 4. doi: 10.1007/s12028-025-02351-9.
2
The role of mitochondrial function in the pathogenesis of diabetes.线粒体功能在糖尿病发病机制中的作用。
Front Endocrinol (Lausanne). 2025 Aug 8;16:1607641. doi: 10.3389/fendo.2025.1607641. eCollection 2025.
3
Effect of Regulating FUNDC1 Mitophagy-Mediated cGAS/STING Pathway in Oleic Acid-Induced Acute Lung Injury Model.

本文引用的文献

1
Structures and Mechanisms in the cGAS-STING Innate Immunity Pathway.cGAS-STING 先天免疫途径中的结构与机制。
Immunity. 2020 Jul 14;53(1):43-53. doi: 10.1016/j.immuni.2020.05.013.
2
Molecular mechanisms and cellular functions of cGAS-STING signalling.cGAS-STING 信号转导的分子机制和细胞功能。
Nat Rev Mol Cell Biol. 2020 Sep;21(9):501-521. doi: 10.1038/s41580-020-0244-x. Epub 2020 May 18.
3
Mitochondrial DNA in inflammation and immunity.线粒体 DNA 与炎症和免疫。
调控FUNDC1线粒体自噬介导的cGAS/STING通路在油酸诱导的急性肺损伤模型中的作用
Pulm Circ. 2025 Aug 6;15(3):e70137. doi: 10.1002/pul2.70137. eCollection 2025 Jul.
4
Comparative immunological study of Plasmodium knowlesi infections in humans and macaques: insights into cytokine dynamics.人类和猕猴诺氏疟原虫感染的比较免疫学研究:对细胞因子动力学的见解
Malar J. 2025 Jul 16;24(1):233. doi: 10.1186/s12936-025-05478-4.
5
Recent advances and applications of mitochondria in tumors and inflammation.线粒体在肿瘤与炎症中的最新进展及应用
J Transl Med. 2025 Jul 10;23(1):764. doi: 10.1186/s12967-025-06722-w.
6
Hibiscus sabdariffa L. (Roselle flower) extract exerts protective effects against lipopolysaccharide-induced inflammation by ameliorating TLR4/NF-κB and NLRP3 inflammasome activation.玫瑰茄提取物通过改善Toll样受体4/核因子κB和NLRP3炎性小体激活,对脂多糖诱导的炎症发挥保护作用。
Inflammopharmacology. 2025 Jun 23. doi: 10.1007/s10787-025-01783-1.
7
A Highly Charged Positive Cage Causes Simultaneous Enhancement of Type-II and O-Independent-Type-I Photodynamic Therapy via One-/Two-Photon Stimulation and Tumor Immunotherapy via PANoptosis and Ferroptosis.一种高电荷正笼通过单光子/双光子激发同时增强II型和O-非依赖型I型光动力疗法,并通过PAN细胞焦亡和铁死亡实现肿瘤免疫治疗。
Small Sci. 2024 Jul 4;4(11):2400220. doi: 10.1002/smsc.202400220. eCollection 2024 Nov.
8
DNA-RNA hybrids in inflammation: sources, immune response, and therapeutic implications.炎症中的DNA-RNA杂交体:来源、免疫反应及治疗意义
J Mol Med (Berl). 2025 May;103(5):511-529. doi: 10.1007/s00109-025-02533-0. Epub 2025 Mar 25.
9
Roles of Pyroptosis in the Progression of Pulpitis and Apical Periodontitis.焦亡在牙髓炎和根尖周炎进展中的作用
J Inflamm Res. 2025 Mar 7;18:3361-3375. doi: 10.2147/JIR.S507198. eCollection 2025.
10
IFN-γ Induces Pleural Mesothelial Cells to Recruit Immune Cells via CXCL10-CXCR3 Axis in a Mouse Pleurisy Model.在小鼠胸膜炎模型中,IFN-γ通过CXCL10-CXCR3轴诱导胸膜间皮细胞招募免疫细胞。
J Inflamm Res. 2025 Feb 20;18:2521-2530. doi: 10.2147/JIR.S496037. eCollection 2025.
EMBO Rep. 2020 Apr 3;21(4):e49799. doi: 10.15252/embr.201949799. Epub 2020 Mar 23.
4
Emerging Role of Mitochondrial DNA as a Major Driver of Inflammation and Disease Progression.线粒体 DNA 作为炎症和疾病进展的主要驱动因素的新作用。
Trends Immunol. 2019 Dec;40(12):1120-1133. doi: 10.1016/j.it.2019.10.008. Epub 2019 Nov 16.
5
Mitochondrial Damage and Activation of the STING Pathway Lead to Renal Inflammation and Fibrosis.线粒体损伤和 STING 通路的激活导致肾脏炎症和纤维化。
Cell Metab. 2019 Oct 1;30(4):784-799.e5. doi: 10.1016/j.cmet.2019.08.003. Epub 2019 Aug 29.
6
Odontoblastic Exosomes Attenuate Apoptosis in Neighboring Cells.牙源性外泌体可减轻邻近细胞的凋亡。
J Dent Res. 2019 Oct;98(11):1271-1278. doi: 10.1177/0022034519869580. Epub 2019 Aug 30.
7
DNA sensing by the cGAS-STING pathway in health and disease.cGAS-STING 通路在健康和疾病中的 DNA 感应。
Nat Rev Genet. 2019 Nov;20(11):657-674. doi: 10.1038/s41576-019-0151-1. Epub 2019 Jul 29.
8
Activation of mitophagy in inflamed odontoblasts.激活炎症状态下成牙本质细胞的自噬。
Oral Dis. 2019 Sep;25(6):1581-1588. doi: 10.1111/odi.13110. Epub 2019 May 15.
9
Mitochondrial DNA Leakage Caused by Hydrogen Peroxide Promotes Type I IFN Expression in Lung Cells.过氧化氢引起的线粒体DNA泄漏促进肺细胞中I型干扰素的表达。
Front Microbiol. 2019 Mar 28;10:630. doi: 10.3389/fmicb.2019.00630. eCollection 2019.
10
Interleukin-1β Induces mtDNA Release to Activate Innate Immune Signaling via cGAS-STING.白细胞介素-1β通过 cGAS-STING 诱导 mtDNA 释放激活先天免疫信号。
Mol Cell. 2019 May 16;74(4):801-815.e6. doi: 10.1016/j.molcel.2019.02.038. Epub 2019 Apr 2.