• 文献检索
  • 文档翻译
  • 深度研究
  • 学术资讯
  • Suppr Zotero 插件Zotero 插件
  • 邀请有礼
  • 套餐&价格
  • 历史记录
应用&插件
Suppr Zotero 插件Zotero 插件浏览器插件Mac 客户端Windows 客户端微信小程序
定价
高级版会员购买积分包购买API积分包
服务
文献检索文档翻译深度研究API 文档MCP 服务
关于我们
关于 Suppr公司介绍联系我们用户协议隐私条款
关注我们

Suppr 超能文献

核心技术专利:CN118964589B侵权必究
粤ICP备2023148730 号-1Suppr @ 2026

文献检索

告别复杂PubMed语法,用中文像聊天一样搜索,搜遍4000万医学文献。AI智能推荐,让科研检索更轻松。

立即免费搜索

文件翻译

保留排版,准确专业,支持PDF/Word/PPT等文件格式,支持 12+语言互译。

免费翻译文档

深度研究

AI帮你快速写综述,25分钟生成高质量综述,智能提取关键信息,辅助科研写作。

立即免费体验

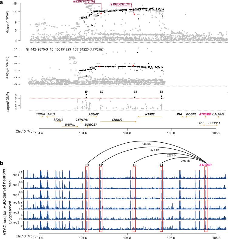
CNNM2对位于10q24.32的精神分裂症相关基因座中ATP5MD表达的下调作用,该基因座与ATP生成受损和神经发育有关。

Downregulation by CNNM2 of ATP5MD expression in the 10q24.32 schizophrenia-associated locus involved in impaired ATP production and neurodevelopment.

作者信息

Wang Zhongju, Zhu Yongchang, Ye Linyan, Li Qiyang, Guo Bo, Zhao Hao, Bao Xiuqin, Zhuo Qiqi, Yang Tengfei, Li Zhaoqiang, Li Shufen, Hao Bingtao, Zhao Cunyou

机构信息

Department of Medical Genetics, School of Basic Medical Sciences, Guangdong Technology and Engineering Research Center for Molecular Diagnostics of Human Genetic Diseases, and Guangdong Engineering and Technology Research Center for Genetic Testing, Southern Medical University, Guangzhou, China.

Key Laboratory of Mental Health of the Ministry of Education, Guangdong-Hong Kong-Macao Greater Bay Area Center for Brain Science and Brain-Inspired Intelligence, and Guangdong Province Key Laboratory of Psychiatric Disorders, Southern Medical University, Guangzhou, Guangdong, China.

出版信息

NPJ Schizophr. 2021 May 21;7(1):27. doi: 10.1038/s41537-021-00159-y.

DOI:10.1038/s41537-021-00159-y
PMID:34021155
原文链接:https://pmc.ncbi.nlm.nih.gov/articles/PMC8139961/
Abstract

Genome-wide association studies (GWAS) have accelerated the discovery of numerous genetic variants associated with schizophrenia. However, most risk variants show a small effect size (odds ratio (OR) <1.2), suggesting that more functional risk variants remain to be identified. Here, we employed region-based multi-marker analysis of genomic annotation (MAGMA) to identify additional risk loci containing variants with large OR value from Psychiatry Genomics Consortium (PGC2) schizophrenia GWAS data and then employed summary-data-based mendelian randomization (SMR) to prioritize schizophrenia susceptibility genes. The top-ranked susceptibility gene ATP5MD, encoding an ATP synthase membrane subunit, is observed to be downregulated in schizophrenia by the risk allele of CNNM2-rs1926032 in the schizophrenia-associated 10q24.32 locus. The Atp5md knockout (KO) in mice was associated with abnormal startle reflex and gait, and ATP5MD knockdown (KD) in human induced pluripotent stem cell-derived neurons disrupted the neural development and mitochondrial respiration and ATP production. Moreover, CNNM2-rs1926032 KO could induce downregulation of ATP5MD expression and disruptions of mitochondrial respiration and ATP production. This study constitutes an important mechanistic component that links schizophrenia-associated CNNM2 regions to disruption in energy adenosine system modulation and neuronal function by long-distance chromatin domain downregulation of ATP5MD. This pathogenic mechanism provides therapeutic implications for schizophrenia.

摘要

全基因组关联研究(GWAS)加速了与精神分裂症相关的众多基因变异的发现。然而,大多数风险变异的效应大小较小(优势比(OR)<1.2),这表明仍有待发现更多具有功能的风险变异。在此,我们采用基于区域的基因组注释多标记分析(MAGMA),从精神病基因组学联盟(PGC2)精神分裂症GWAS数据中识别包含具有大OR值变异的额外风险位点,然后采用基于汇总数据的孟德尔随机化(SMR)对精神分裂症易感基因进行优先级排序。排名最高的易感基因ATP5MD,编码一种ATP合酶膜亚基,在精神分裂症中被10q24.32精神分裂症相关位点的CNNM2-rs1926032风险等位基因下调。小鼠中的Atp5md基因敲除(KO)与异常的惊吓反射和步态有关,而在人诱导多能干细胞衍生的神经元中敲低(KD)ATP5MD会破坏神经发育、线粒体呼吸和ATP生成。此外,CNNM2-rs1926032基因敲除可诱导ATP5MD表达下调以及线粒体呼吸和ATP生成的破坏。这项研究构成了一个重要的机制组成部分,通过ATP5MD的长距离染色质结构域下调,将精神分裂症相关的CNNM2区域与能量腺苷系统调节和神经元功能的破坏联系起来。这种致病机制为精神分裂症提供了治疗启示。

https://cdn.ncbi.nlm.nih.gov/pmc/blobs/592b/8139961/0786080e9465/41537_2021_159_Fig4_HTML.jpg
https://cdn.ncbi.nlm.nih.gov/pmc/blobs/592b/8139961/67b2583fa9e6/41537_2021_159_Fig1_HTML.jpg
https://cdn.ncbi.nlm.nih.gov/pmc/blobs/592b/8139961/e8c673a3d41b/41537_2021_159_Fig2_HTML.jpg
https://cdn.ncbi.nlm.nih.gov/pmc/blobs/592b/8139961/5ab15b200931/41537_2021_159_Fig3_HTML.jpg
https://cdn.ncbi.nlm.nih.gov/pmc/blobs/592b/8139961/0786080e9465/41537_2021_159_Fig4_HTML.jpg
https://cdn.ncbi.nlm.nih.gov/pmc/blobs/592b/8139961/67b2583fa9e6/41537_2021_159_Fig1_HTML.jpg
https://cdn.ncbi.nlm.nih.gov/pmc/blobs/592b/8139961/e8c673a3d41b/41537_2021_159_Fig2_HTML.jpg
https://cdn.ncbi.nlm.nih.gov/pmc/blobs/592b/8139961/5ab15b200931/41537_2021_159_Fig3_HTML.jpg
https://cdn.ncbi.nlm.nih.gov/pmc/blobs/592b/8139961/0786080e9465/41537_2021_159_Fig4_HTML.jpg

相似文献

1
Downregulation by CNNM2 of ATP5MD expression in the 10q24.32 schizophrenia-associated locus involved in impaired ATP production and neurodevelopment.CNNM2对位于10q24.32的精神分裂症相关基因座中ATP5MD表达的下调作用,该基因座与ATP生成受损和神经发育有关。
NPJ Schizophr. 2021 May 21;7(1):27. doi: 10.1038/s41537-021-00159-y.
2
Studies in Zebrafish Demonstrate That and Are Most Likely the Causal Genes at the Blood Pressure-Associated Locus on Human Chromosome 10q24.32.斑马鱼研究表明,[具体基因名称1]和[具体基因名称2]很可能是人类染色体10q24.32上血压相关位点的致病基因。 (原文中两个“and”后缺少具体基因名称,翻译时用[具体基因名称1]和[具体基因名称2]代替)
Front Cardiovasc Med. 2020 Sep 2;7:135. doi: 10.3389/fcvm.2020.00135. eCollection 2020.
3
Decreased CNNM2 expression in prefrontal cortex affects sensorimotor gating function, cognition, dendritic spine morphogenesis and risk of schizophrenia.前额叶皮层中 CNNM2 表达的减少会影响感觉运动门控功能、认知、树突棘形态发生和精神分裂症的发病风险。
Neuropsychopharmacology. 2024 Jan;49(2):433-442. doi: 10.1038/s41386-023-01732-y. Epub 2023 Sep 15.
4
Transcriptomic Landscape and Functional Characterization of Induced Pluripotent Stem Cell-Derived Cerebral Organoids in Schizophrenia.精神分裂症诱导多能干细胞衍生类脑器官的转录组景观和功能特征。
JAMA Psychiatry. 2020 Jul 1;77(7):745-754. doi: 10.1001/jamapsychiatry.2020.0196.
5
Genetic regulatory and biological implications of the 10q24.32 schizophrenia risk locus.10q24.32 号染色体精神分裂症风险位点的遗传调控与生物学意义。
Brain. 2023 Apr 19;146(4):1403-1419. doi: 10.1093/brain/awac352.
6
Chromosome 10q24.32 Variants Associate with Brain Arterial Diameters in Diverse Populations: A Genome-Wide Association Study.全基因组关联研究:10号染色体q24.32区域变异与不同人群脑动脉直径相关
medRxiv. 2023 Feb 15:2023.01.31.23285251. doi: 10.1101/2023.01.31.23285251.
7
Comprehensive pathway analyses of schizophrenia risk loci point to dysfunctional postsynaptic signaling.精神分裂症风险基因座的综合途径分析指向突触后信号功能障碍。
Schizophr Res. 2018 Sep;199:195-202. doi: 10.1016/j.schres.2018.03.032. Epub 2018 Apr 11.
8
Effects of a novel schizophrenia risk variant rs7914558 at CNNM2 on brain structure and attributional style.新型精神分裂症风险变异 rs7914558 对 CNNM2 脑结构和归因风格的影响。
Br J Psychiatry. 2014 Feb;204(2):115-21. doi: 10.1192/bjp.bp.113.131359. Epub 2013 Dec 5.
9
Path from schizophrenia genomics to biology: gene regulation and perturbation in neurons derived from induced pluripotent stem cells and genome editing.从精神分裂症基因组学到生物学的路径:诱导多能干细胞衍生神经元中的基因调控与扰动及基因组编辑
Neurosci Bull. 2015 Feb;31(1):113-27. doi: 10.1007/s12264-014-1488-2. Epub 2015 Jan 9.
10
A Cross-Species Systems Genetics Analysis Links APBB1IP as a Candidate for Schizophrenia and Prepulse Inhibition.一项跨物种系统遗传学分析将APBB1IP列为精神分裂症和前脉冲抑制的候选基因。
Front Behav Neurosci. 2019 Dec 10;13:266. doi: 10.3389/fnbeh.2019.00266. eCollection 2019.

引用本文的文献

1
Association and shared biological bases between birth weight and cortical structure.出生体重与皮质结构之间的关联及共同生物学基础。
Transl Psychiatry. 2025 Mar 5;15(1):74. doi: 10.1038/s41398-025-03294-7.
2
MAAT: a new nonparametric Bayesian framework for incorporating multiple functional annotations in transcriptome-wide association studies.MAAT:一种用于在全转录组关联研究中整合多种功能注释的新型非参数贝叶斯框架。
Genome Biol. 2025 Feb 4;26(1):21. doi: 10.1186/s13059-025-03485-x.
3
Ketogenic Diet as a Nutritional Metabolic Intervention for Obsessive-Compulsive Disorder: A Narrative Review.

本文引用的文献

1
A Human-Specific Schizophrenia Risk Tandem Repeat Affects Alternative Splicing of a Human-Unique Isoform AS3MTd2d3 and Mushroom Dendritic Spine Density.一个特异性精神分裂症风险串联重复影响人类独特异构体 AS3MTd2d3 的可变剪接和蘑菇状树突棘密度。
Schizophr Bull. 2021 Jan 23;47(1):219-227. doi: 10.1093/schbul/sbaa098.
2
Activity-by-contact model of enhancer-promoter regulation from thousands of CRISPR perturbations.基于数千个 CRISPR 干扰的增强子-启动子调控的活性-接触模型。
Nat Genet. 2019 Dec;51(12):1664-1669. doi: 10.1038/s41588-019-0538-0. Epub 2019 Nov 29.
3
Mitochondrial deficits in human iPSC-derived neurons from patients with 22q11.2 deletion syndrome and schizophrenia.
生酮饮食作为强迫症的营养代谢干预:一项叙述性综述。
Nutrients. 2024 Dec 25;17(1):31. doi: 10.3390/nu17010031.
4
Mitochondrial dysfunction in psychiatric disorders.精神疾病中的线粒体功能障碍。
Schizophr Res. 2024 Nov;273:62-77. doi: 10.1016/j.schres.2022.08.027. Epub 2022 Sep 27.
5
The ATPase Inhibitory Factor 1 is a Tissue-Specific Physiological Regulator of the Structure and Function of Mitochondrial ATP Synthase: A Closer Look Into Neuronal Function.ATP酶抑制因子1是线粒体ATP合酶结构与功能的组织特异性生理调节因子:深入探究神经元功能
Front Physiol. 2022 Mar 18;13:868820. doi: 10.3389/fphys.2022.868820. eCollection 2022.
22q11.2 缺失综合征和精神分裂症患者诱导多能干细胞源性神经元中的线粒体缺陷。
Transl Psychiatry. 2019 Nov 18;9(1):302. doi: 10.1038/s41398-019-0643-y.
4
Disturbances of purinergic system in affective disorders and schizophrenia.情感障碍和精神分裂症中嘌呤能系统的紊乱。
Psychiatr Pol. 2019 Jun 30;53(3):577-587. doi: 10.12740/PP/97335.
5
Emerging roles for MEF2 in brain development and mental disorders.MEF2 在大脑发育和精神障碍中的新兴作用。
Curr Opin Neurobiol. 2019 Dec;59:49-58. doi: 10.1016/j.conb.2019.04.008. Epub 2019 May 23.
6
The Psychiatric Risk Gene NT5C2 Regulates Adenosine Monophosphate-Activated Protein Kinase Signaling and Protein Translation in Human Neural Progenitor Cells.精神疾病风险基因 NT5C2 调控人神经祖细胞中的腺苷一磷酸激活蛋白激酶信号转导和蛋白质翻译。
Biol Psychiatry. 2019 Jul 15;86(2):120-130. doi: 10.1016/j.biopsych.2019.03.977. Epub 2019 Mar 30.
7
Transcriptome-wide isoform-level dysregulation in ASD, schizophrenia, and bipolar disorder.孤独症谱系障碍、精神分裂症和双相情感障碍的转录组范围的异构体水平失调。
Science. 2018 Dec 14;362(6420). doi: 10.1126/science.aat8127.
8
Cistrome Data Browser: expanded datasets and new tools for gene regulatory analysis.染色质数据浏览器:扩展数据集和新的基因调控分析工具。
Nucleic Acids Res. 2019 Jan 8;47(D1):D729-D735. doi: 10.1093/nar/gky1094.
9
Schizophrenia Polygenic Risk Score as a Predictor of Antipsychotic Efficacy in First-Episode Psychosis.精神分裂症多基因风险评分作为首发精神病抗精神病疗效的预测因子。
Am J Psychiatry. 2019 Jan 1;176(1):21-28. doi: 10.1176/appi.ajp.2018.17121363. Epub 2018 Nov 5.
10
mGluR5 hypofunction is integral to glutamatergic dysregulation in schizophrenia.mGluR5 功能低下是精神分裂症中谷氨酸能失调的重要组成部分。
Mol Psychiatry. 2020 Apr;25(4):750-760. doi: 10.1038/s41380-018-0234-y. Epub 2018 Sep 13.