Suppr超能文献

Perm1 促进心肌细胞线粒体生物发生,防止小鼠缺氧/复氧诱导的损伤。

Perm1 promotes cardiomyocyte mitochondrial biogenesis and protects against hypoxia/reoxygenation-induced damage in mice.

机构信息

Division of Cardiovascular Medicine, Department of Medicine, University of California San Diego, La Jolla, California, USA; Department of Medicine/Cardiology, Veterans Administration Healthcare, San Diego, California, USA.

Division of Cardiovascular Medicine, Department of Medicine, University of California San Diego, La Jolla, California, USA.

出版信息

J Biol Chem. 2021 Jul;297(1):100825. doi: 10.1016/j.jbc.2021.100825. Epub 2021 May 23.

Abstract

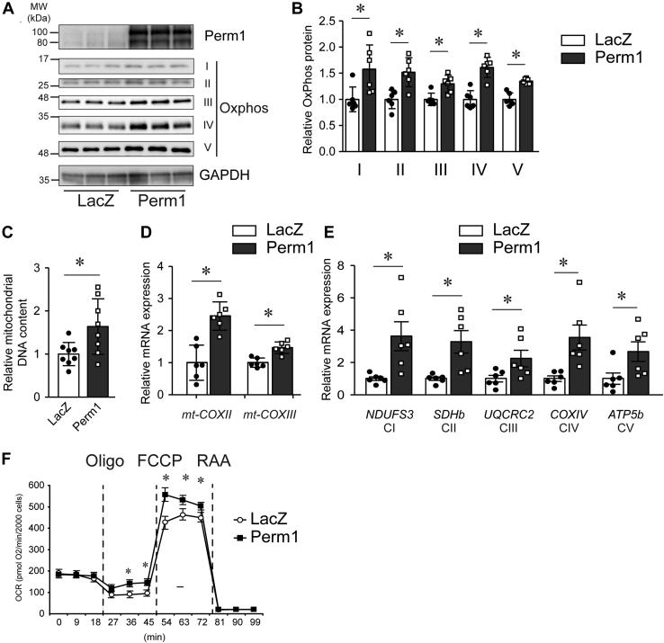
Normal contractile function of the heart depends on a constant and reliable production of ATP by cardiomyocytes. Dysregulation of cardiac energy metabolism can result in immature heart development and disrupt the ability of the adult myocardium to adapt to stress, potentially leading to heart failure. Further, restoration of abnormal mitochondrial function can have beneficial effects on cardiac dysfunction. Previously, we identified a novel protein termed Perm1 (PGC-1 and estrogen-related receptor (ERR)-induced regulator, muscle 1) that is enriched in skeletal and cardiac-muscle mitochondria and transcriptionally regulated by PGC-1 (peroxisome proliferator-activated receptor gamma coactivator 1) and ERR. The role of Perm1 in the heart is poorly understood and is studied here. We utilized cell culture, mouse models, and human tissue, to study its expression and transcriptional control, as well as its role in transcription of other factors. Critically, we tested Perm1's role in cardiomyocyte mitochondrial function and its ability to protect myocytes from stress-induced damage. Our studies show that Perm1 expression increases throughout mouse cardiogenesis, demonstrate that Perm1 interacts with PGC-1α and enhances activation of PGC-1 and ERR, increases mitochondrial DNA copy number, and augments oxidative capacity in cultured neonatal mouse cardiomyocytes. Moreover, we found that Perm1 reduced cellular damage produced as a result of hypoxia and reoxygenation-induced stress and mitigated cell death of cardiomyocytes. Taken together, our results show that Perm1 promotes mitochondrial biogenesis in mouse cardiomyocytes. Future studies can assess the potential of Perm1 to be used as a novel therapeutic to restore cardiac dysfunction induced by ischemic injury.

摘要

心脏的正常收缩功能依赖于心肌细胞持续稳定地产生 ATP。心脏能量代谢的失调可能导致心脏发育不成熟,并破坏成年心肌适应压力的能力,从而导致心力衰竭。此外,恢复异常的线粒体功能可能对心脏功能障碍产生有益的影响。先前,我们鉴定了一种新型蛋白,命名为 Perm1(PGC-1 和雌激素相关受体(ERR)诱导调节剂,肌肉 1),它在骨骼肌和心肌线粒体中丰富存在,并受 PGC-1(过氧化物酶体增殖物激活受体 γ 共激活因子 1)和 ERR 转录调控。Perm1 在心脏中的作用知之甚少,本研究对此进行了研究。我们利用细胞培养、小鼠模型和人类组织来研究其表达和转录调控,以及其在其他因子转录中的作用。至关重要的是,我们测试了 Perm1 在心肌细胞线粒体功能中的作用及其保护心肌细胞免受应激损伤的能力。我们的研究表明,Perm1 的表达在整个小鼠心脏发生过程中增加,证明 Perm1 与 PGC-1α 相互作用并增强 PGC-1 和 ERR 的激活,增加线粒体 DNA 拷贝数,并增强培养的新生小鼠心肌细胞的氧化能力。此外,我们发现 Perm1 减少了缺氧和复氧诱导应激产生的细胞损伤,并减轻了心肌细胞的死亡。总之,我们的研究结果表明 Perm1 促进了小鼠心肌细胞中的线粒体生物发生。未来的研究可以评估 Perm1 作为一种新的治疗方法,用于恢复缺血性损伤引起的心脏功能障碍的潜力。

https://cdn.ncbi.nlm.nih.gov/pmc/blobs/69c5/8214196/021fd862ae70/gr1.jpg

文献AI研究员

20分钟写一篇综述,助力文献阅读效率提升50倍。

立即体验

用中文搜PubMed

大模型驱动的PubMed中文搜索引擎

马上搜索

文档翻译

学术文献翻译模型,支持多种主流文档格式。

立即体验