• 文献检索
  • 文档翻译
  • 深度研究
  • 学术资讯
  • Suppr Zotero 插件Zotero 插件
  • 邀请有礼
  • 套餐&价格
  • 历史记录
应用&插件
Suppr Zotero 插件Zotero 插件浏览器插件Mac 客户端Windows 客户端微信小程序
定价
高级版会员购买积分包购买API积分包
服务
文献检索文档翻译深度研究API 文档MCP 服务
关于我们
关于 Suppr公司介绍联系我们用户协议隐私条款
关注我们

Suppr 超能文献

核心技术专利:CN118964589B侵权必究
粤ICP备2023148730 号-1Suppr @ 2026

文献检索

告别复杂PubMed语法,用中文像聊天一样搜索,搜遍4000万医学文献。AI智能推荐,让科研检索更轻松。

立即免费搜索

文件翻译

保留排版,准确专业,支持PDF/Word/PPT等文件格式,支持 12+语言互译。

免费翻译文档

深度研究

AI帮你快速写综述,25分钟生成高质量综述,智能提取关键信息,辅助科研写作。

立即免费体验

PERM1—一种新兴的线粒体生物发生转录调控因子:系统评价。

PERM1-An Emerging Transcriptional Regulator of Mitochondrial Biogenesis: A Systematic Review.

机构信息

School of Kinesiology and Health Studies, Queen's University, Kingston, ON K7L3N6, Canada.

Department of Kinesiology, McMaster University, Hamilton, ON L8S 4K1, Canada.

出版信息

Genes (Basel). 2024 Oct 9;15(10):1305. doi: 10.3390/genes15101305.

DOI:10.3390/genes15101305
PMID:39457429
原文链接:https://pmc.ncbi.nlm.nih.gov/articles/PMC11508041/
Abstract

BACKGROUND/OBJECTIVES: This systematic review aims to explore the role of PERM1 across different organisms, tissues, and cellular functions, with a particular focus on its involvement in regulating skeletal muscle mitochondrial biogenesis.

METHODS

This systematic review follows The PRISMA 2020 Statement. We used the Covidence systematic review software for abstract/title screening, full-text review, and data extraction. The review included studies that examined PERM1 expression or activity in skeletal muscle, heart, and adipose tissue and/or cells, from mice, rats, and humans, and involved exercise or disease models. Risk of bias was assessed using the Cochrane Collaboration tool, and the data were extracted and synthesized qualitatively, with bioinformatic analyses performed using the MetaMEx database.

RESULTS

Twenty-one studies were included in our data extraction process, where 10 studies involved humans, 21 involved mice, four involved rats, and 11 involved cells.

CONCLUSIONS

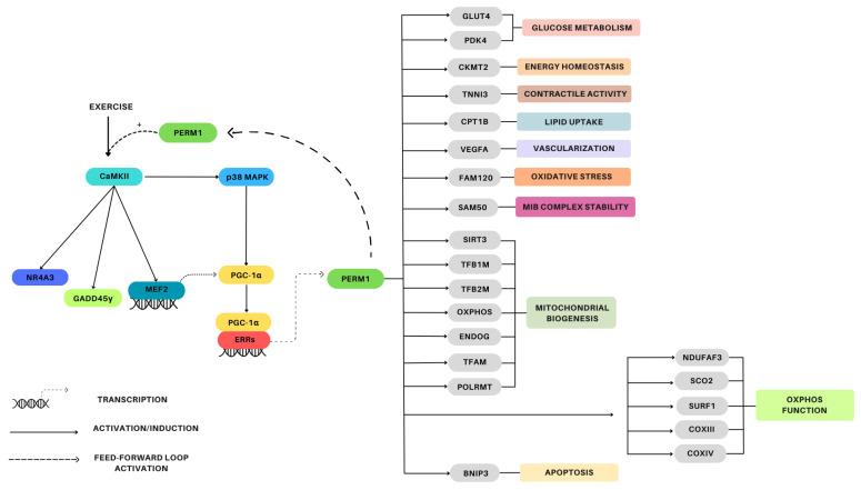
PERM1 in skeletal muscle increases with endurance exercise, affecting muscle function and oxidative metabolism, but its role in humans is not well understood. In cardiac tissue, PERM1 is vital for function and mitochondrial biogenesis purposes, but decreases with disease and pressure overload. Our review synthesizes the current understanding of PERM1's function, raises awareness of its role in mitochondrial regulation, and identifies key areas for future research in the field.

摘要

背景/目的:本系统评价旨在探讨 PERM1 在不同生物体、组织和细胞功能中的作用,特别关注其在调节骨骼肌线粒体生物发生中的作用。

方法

本系统评价遵循 PRISMA 2020 声明。我们使用 Covidence 系统评价软件进行摘要/标题筛选、全文审查和数据提取。该综述包括研究 PERM1 在骨骼肌、心脏和脂肪组织和/或细胞中的表达或活性的研究,涉及来自小鼠、大鼠和人类的运动或疾病模型。使用 Cochrane 协作工具评估偏倚风险,并对数据进行定性提取和综合,使用 MetaMEx 数据库进行生物信息学分析。

结果

我们的数据提取过程中包括 21 项研究,其中 10 项涉及人类,21 项涉及小鼠,4 项涉及大鼠,11 项涉及细胞。

结论

骨骼肌中的 PERM1 随着耐力运动而增加,影响肌肉功能和氧化代谢,但在人类中的作用尚未得到很好的理解。在心脏组织中,PERM1 对功能和线粒体生物发生至关重要,但随着疾病和压力超负荷而减少。我们的综述综合了目前对 PERM1 功能的理解,提高了对其在调节线粒体方面作用的认识,并确定了该领域未来研究的关键领域。

https://cdn.ncbi.nlm.nih.gov/pmc/blobs/9472/11508041/39114f41230e/genes-15-01305-g005.jpg
https://cdn.ncbi.nlm.nih.gov/pmc/blobs/9472/11508041/eb4fcd9b1489/genes-15-01305-g001.jpg
https://cdn.ncbi.nlm.nih.gov/pmc/blobs/9472/11508041/1b5cbefe2422/genes-15-01305-g002.jpg
https://cdn.ncbi.nlm.nih.gov/pmc/blobs/9472/11508041/636a571e08f6/genes-15-01305-g003.jpg
https://cdn.ncbi.nlm.nih.gov/pmc/blobs/9472/11508041/75306972793b/genes-15-01305-g004.jpg
https://cdn.ncbi.nlm.nih.gov/pmc/blobs/9472/11508041/39114f41230e/genes-15-01305-g005.jpg
https://cdn.ncbi.nlm.nih.gov/pmc/blobs/9472/11508041/eb4fcd9b1489/genes-15-01305-g001.jpg
https://cdn.ncbi.nlm.nih.gov/pmc/blobs/9472/11508041/1b5cbefe2422/genes-15-01305-g002.jpg
https://cdn.ncbi.nlm.nih.gov/pmc/blobs/9472/11508041/636a571e08f6/genes-15-01305-g003.jpg
https://cdn.ncbi.nlm.nih.gov/pmc/blobs/9472/11508041/75306972793b/genes-15-01305-g004.jpg
https://cdn.ncbi.nlm.nih.gov/pmc/blobs/9472/11508041/39114f41230e/genes-15-01305-g005.jpg

相似文献

1
PERM1-An Emerging Transcriptional Regulator of Mitochondrial Biogenesis: A Systematic Review.PERM1—一种新兴的线粒体生物发生转录调控因子:系统评价。
Genes (Basel). 2024 Oct 9;15(10):1305. doi: 10.3390/genes15101305.
2
Interventions for promoting habitual exercise in people living with and beyond cancer.促进癌症患者及康复者进行习惯性锻炼的干预措施。
Cochrane Database Syst Rev. 2018 Sep 19;9(9):CD010192. doi: 10.1002/14651858.CD010192.pub3.
3
Neuromuscular electrical stimulation for muscle weakness in adults with advanced disease.针对晚期疾病成年患者肌肉无力的神经肌肉电刺激
Cochrane Database Syst Rev. 2016 Oct 17;10(10):CD009419. doi: 10.1002/14651858.CD009419.pub3.
4
Signs and symptoms to determine if a patient presenting in primary care or hospital outpatient settings has COVID-19.在基层医疗机构或医院门诊环境中,如果患者出现以下症状和体征,可判断其是否患有 COVID-19。
Cochrane Database Syst Rev. 2022 May 20;5(5):CD013665. doi: 10.1002/14651858.CD013665.pub3.
5
Physical activity and exercise for chronic pain in adults: an overview of Cochrane Reviews.成人慢性疼痛的体力活动与锻炼:Cochrane系统评价综述
Cochrane Database Syst Rev. 2017 Apr 24;4(4):CD011279. doi: 10.1002/14651858.CD011279.pub3.
6
Physical activity and exercise for chronic pain in adults: an overview of Cochrane Reviews.成人慢性疼痛的体力活动与锻炼:Cochrane系统评价概述
Cochrane Database Syst Rev. 2017 Jan 14;1(1):CD011279. doi: 10.1002/14651858.CD011279.pub2.
7
Mitochondria Transplantation: Rescuing Innate Muscle Bioenergetic Impairment in a Model of Aging and Exercise Intolerance.线粒体移植:挽救衰老和运动不耐受模型中先天肌肉能量代谢障碍。
J Strength Cond Res. 2024 Jul 1;38(7):1189-1199. doi: 10.1519/JSC.0000000000004793.
8
Treatment for mitochondrial disorders.线粒体疾病的治疗。
Cochrane Database Syst Rev. 2012 Apr 18;2012(4):CD004426. doi: 10.1002/14651858.CD004426.pub3.
9
Behavioural interventions for smoking cessation: an overview and network meta-analysis.行为干预戒烟:综述和网络荟萃分析。
Cochrane Database Syst Rev. 2021 Jan 4;1(1):CD013229. doi: 10.1002/14651858.CD013229.pub2.
10
Coenzyme Q10 for heart failure.辅酶 Q10 治疗心力衰竭。
Cochrane Database Syst Rev. 2021 Feb 3;(2)(2):CD008684. doi: 10.1002/14651858.CD008684.pub3.

本文引用的文献

1
The lncRNA lnc_AABR07044470.1 promotes the mitochondrial-damaged inflammatory response to neuronal injury via miR-214-3p/PERM1 axis in acute ischemic stroke.长链非编码RNA lnc_AABR07044470.1通过miR-214-3p/PERM1轴促进急性缺血性卒中中神经元损伤的线粒体损伤炎症反应。
Mol Biol Rep. 2024 Mar 11;51(1):412. doi: 10.1007/s11033-024-09301-2.
2
Risk of bias in exercise science: A systematic review of 340 studies.运动科学中的偏倚风险:对340项研究的系统评价
iScience. 2024 Jan 26;27(3):109010. doi: 10.1016/j.isci.2024.109010. eCollection 2024 Mar 15.
3
Glucose restriction enhances oxidative fiber formation: A multi-omic signal network involving AMPK and CaMK2.
葡萄糖限制增强氧化型纤维形成:一个涉及AMPK和CaMK2的多组学信号网络。
iScience. 2023 Nov 29;27(1):108590. doi: 10.1016/j.isci.2023.108590. eCollection 2024 Jan 19.
4
Native lamin A/C proteomes and novel partners from heart and skeletal muscle in a mouse chronic inflammation model of human frailty.在人类虚弱的小鼠慢性炎症模型中,来自心脏和骨骼肌的天然核纤层蛋白A/C蛋白质组及新型相互作用蛋白。
Front Cell Dev Biol. 2023 Oct 23;11:1240285. doi: 10.3389/fcell.2023.1240285. eCollection 2023.
5
Mitochondrial DNA Copy Number Drives the Penetrance of Acute Intermittent Porphyria.线粒体DNA拷贝数驱动急性间歇性卟啉症的外显率。
Life (Basel). 2023 Sep 15;13(9):1923. doi: 10.3390/life13091923.
6
Perm1 Protects the Heart From Pressure Overload-Induced Dysfunction by Promoting Oxidative Metabolism.Perm1通过促进氧化代谢保护心脏免受压力超负荷诱导的功能障碍。
Circulation. 2023 Mar 14;147(11):916-919. doi: 10.1161/CIRCULATIONAHA.122.060173. Epub 2023 Mar 13.
7
PERM1 regulates energy metabolism in the heart ERRα/PGC-1α axis.PERM1通过ERRα/PGC-1α轴调节心脏中的能量代谢。
Front Cardiovasc Med. 2022 Nov 7;9:1033457. doi: 10.3389/fcvm.2022.1033457. eCollection 2022.
8
PERM1 regulates genes involved in fatty acid metabolism in the heart by interacting with PPARα and PGC-1α.PERM1 通过与 PPARα 和 PGC-1α 相互作用来调节心脏中参与脂肪酸代谢的基因。
Sci Rep. 2022 Aug 26;12(1):14576. doi: 10.1038/s41598-022-18885-3.
9
Muscle Fiber Composition Changes after Selective Nerve Innervation.选择性神经支配后肌纤维组成的变化。
Int J Mol Sci. 2022 Jul 16;23(14):7856. doi: 10.3390/ijms23147856.
10
Molecular mechanism of the ESRRG-PERM1-CKMT2 signal axis in ovariectomized female rats with OSAHS.雌激素相关受体γ-过氧化物酶体膜蛋白1-肌酸激酶线粒体2信号轴在卵巢切除的阻塞性睡眠呼吸暂停低通气综合征雌性大鼠中的分子机制
Transpl Immunol. 2022 Oct;74:101631. doi: 10.1016/j.trim.2022.101631. Epub 2022 May 25.