• 文献检索
  • 文档翻译
  • 深度研究
  • 学术资讯
  • Suppr Zotero 插件Zotero 插件
  • 邀请有礼
  • 套餐&价格
  • 历史记录
应用&插件
Suppr Zotero 插件Zotero 插件浏览器插件Mac 客户端Windows 客户端微信小程序
定价
高级版会员购买积分包购买API积分包
服务
文献检索文档翻译深度研究API 文档MCP 服务
关于我们
关于 Suppr公司介绍联系我们用户协议隐私条款
关注我们

Suppr 超能文献

核心技术专利:CN118964589B侵权必究
粤ICP备2023148730 号-1Suppr @ 2026

文献检索

告别复杂PubMed语法,用中文像聊天一样搜索,搜遍4000万医学文献。AI智能推荐,让科研检索更轻松。

立即免费搜索

文件翻译

保留排版,准确专业,支持PDF/Word/PPT等文件格式,支持 12+语言互译。

免费翻译文档

深度研究

AI帮你快速写综述,25分钟生成高质量综述,智能提取关键信息,辅助科研写作。

立即免费体验

KDM4B-CCAR1-MED1轴是破骨细胞分化和骨稳态的关键调节因子。

The KDM4B-CCAR1-MED1 axis is a critical regulator of osteoclast differentiation and bone homeostasis.

作者信息

Yi Sun-Ju, Jang You-Jee, Kim Hye-Jung, Lee Kyubin, Lee Hyerim, Kim Yeojin, Kim Junil, Hwang Seon Young, Song Jin Sook, Okada Hitoshi, Park Jae-Il, Kang Kyuho, Kim Kyunghwan

机构信息

Department of Biological Sciences and Biotechnology, Chungbuk National University, Cheongju, Chungbuk, Republic of Korea.

Korea Basic Science Institute, Gwangju Center at Chonnam National University, Gwangju, Republic of Korea.

出版信息

Bone Res. 2021 May 25;9(1):27. doi: 10.1038/s41413-021-00145-1.

DOI:10.1038/s41413-021-00145-1
PMID:34031372
原文链接:https://pmc.ncbi.nlm.nih.gov/articles/PMC8144413/
Abstract

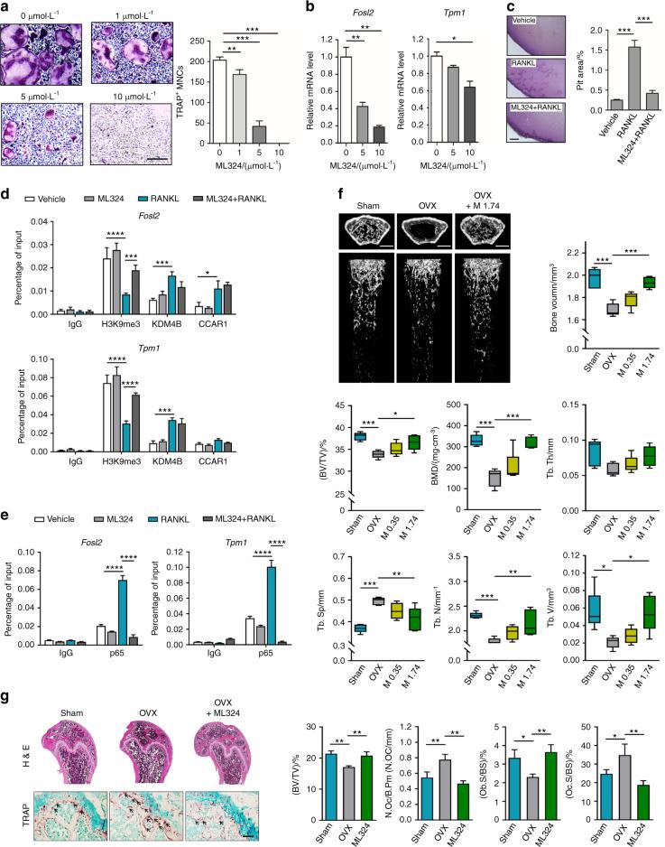
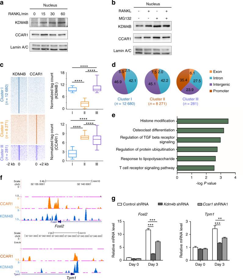
Bone undergoes a constant and continuous remodeling process that is tightly regulated by the coordinated and sequential actions of bone-resorbing osteoclasts and bone-forming osteoblasts. Recent studies have shown that histone demethylases are implicated in osteoblastogenesis; however, little is known about the role of histone demethylases in osteoclast formation. Here, we identified KDM4B as an epigenetic regulator of osteoclast differentiation. Knockdown of KDM4B significantly blocked the formation of tartrate-resistant acid phosphatase-positive multinucleated cells. Mice with myeloid-specific conditional knockout of KDM4B showed an osteopetrotic phenotype due to osteoclast deficiency. Biochemical analysis revealed that KDM4B physically and functionally associates with CCAR1 and MED1 in a complex. Using genome-wide chromatin immunoprecipitation (ChIP)-sequencing, we revealed that the KDM4B-CCAR1-MED1 complex is localized to the promoters of several osteoclast-related genes upon receptor activator of NF-κB ligand stimulation. We demonstrated that the KDM4B-CCAR1-MED1 signaling axis induces changes in chromatin structure (euchromatinization) near the promoters of osteoclast-related genes through H3K9 demethylation, leading to NF-κB p65 recruitment via a direct interaction between KDM4B and p65. Finally, small molecule inhibition of KDM4B activity impeded bone loss in an ovariectomized mouse model. Taken together, our findings establish KDM4B as a critical regulator of osteoclastogenesis, providing a potential therapeutic target for osteoporosis.

摘要

骨骼经历着持续不断的重塑过程,该过程受到破骨细胞(负责骨吸收)和成骨细胞(负责骨形成)协同且有序作用的严格调控。最近的研究表明,组蛋白去甲基化酶与成骨细胞生成有关;然而,关于组蛋白去甲基化酶在破骨细胞形成中的作用却知之甚少。在此,我们确定KDM4B是破骨细胞分化的一种表观遗传调节因子。敲低KDM4B可显著阻断抗酒石酸酸性磷酸酶阳性多核细胞的形成。骨髓特异性条件性敲除KDM4B的小鼠由于破骨细胞缺乏而表现出骨质石化表型。生化分析表明,KDM4B在一个复合物中与CCAR1和MED1在物理和功能上相关联。通过全基因组染色质免疫沉淀(ChIP)测序,我们发现,在核因子κB受体激活剂配体刺激后,KDM4B - CCAR1 - MED1复合物定位于几个破骨细胞相关基因的启动子上。我们证明,KDM4B - CCAR1 - MED1信号轴通过H3K9去甲基化诱导破骨细胞相关基因启动子附近的染色质结构变化(常染色质化),导致通过KDM4B与p65之间的直接相互作用招募NF - κB p65。最后,小分子抑制KDM4B活性可阻止去卵巢小鼠模型中的骨质流失。综上所述,我们的研究结果确定KDM4B是破骨细胞生成的关键调节因子,为骨质疏松症提供了一个潜在的治疗靶点。

https://cdn.ncbi.nlm.nih.gov/pmc/blobs/801b/8144413/94aecfedcc27/41413_2021_145_Fig7_HTML.jpg
https://cdn.ncbi.nlm.nih.gov/pmc/blobs/801b/8144413/038730f38582/41413_2021_145_Fig1_HTML.jpg
https://cdn.ncbi.nlm.nih.gov/pmc/blobs/801b/8144413/2c6378ecb68a/41413_2021_145_Fig2_HTML.jpg
https://cdn.ncbi.nlm.nih.gov/pmc/blobs/801b/8144413/04469ad0488a/41413_2021_145_Fig3_HTML.jpg
https://cdn.ncbi.nlm.nih.gov/pmc/blobs/801b/8144413/e738ee16a684/41413_2021_145_Fig4_HTML.jpg
https://cdn.ncbi.nlm.nih.gov/pmc/blobs/801b/8144413/37b3057d7ad6/41413_2021_145_Fig5_HTML.jpg
https://cdn.ncbi.nlm.nih.gov/pmc/blobs/801b/8144413/f44efd17de90/41413_2021_145_Fig6_HTML.jpg
https://cdn.ncbi.nlm.nih.gov/pmc/blobs/801b/8144413/94aecfedcc27/41413_2021_145_Fig7_HTML.jpg
https://cdn.ncbi.nlm.nih.gov/pmc/blobs/801b/8144413/038730f38582/41413_2021_145_Fig1_HTML.jpg
https://cdn.ncbi.nlm.nih.gov/pmc/blobs/801b/8144413/2c6378ecb68a/41413_2021_145_Fig2_HTML.jpg
https://cdn.ncbi.nlm.nih.gov/pmc/blobs/801b/8144413/04469ad0488a/41413_2021_145_Fig3_HTML.jpg
https://cdn.ncbi.nlm.nih.gov/pmc/blobs/801b/8144413/e738ee16a684/41413_2021_145_Fig4_HTML.jpg
https://cdn.ncbi.nlm.nih.gov/pmc/blobs/801b/8144413/37b3057d7ad6/41413_2021_145_Fig5_HTML.jpg
https://cdn.ncbi.nlm.nih.gov/pmc/blobs/801b/8144413/f44efd17de90/41413_2021_145_Fig6_HTML.jpg
https://cdn.ncbi.nlm.nih.gov/pmc/blobs/801b/8144413/94aecfedcc27/41413_2021_145_Fig7_HTML.jpg

相似文献

1
The KDM4B-CCAR1-MED1 axis is a critical regulator of osteoclast differentiation and bone homeostasis.KDM4B-CCAR1-MED1轴是破骨细胞分化和骨稳态的关键调节因子。
Bone Res. 2021 May 25;9(1):27. doi: 10.1038/s41413-021-00145-1.
2
Leonurine hydrochloride inhibits osteoclastogenesis and prevents osteoporosis associated with estrogen deficiency by inhibiting the NF-κB and PI3K/Akt signaling pathways.盐酸益母草碱通过抑制NF-κB和PI3K/Akt信号通路来抑制破骨细胞生成,并预防与雌激素缺乏相关的骨质疏松症。
Bone. 2015 Jun;75:128-37. doi: 10.1016/j.bone.2015.02.017. Epub 2015 Feb 21.
3
Inhibition of the histone demethylase KDM4B leads to activation of KDM1A, attenuates bacterial-induced pro-inflammatory cytokine release, and reduces osteoclastogenesis.组蛋白去甲基化酶 KDM4B 的抑制导致 KDM1A 的激活,减弱了细菌诱导的促炎细胞因子释放,并减少了破骨细胞的生成。
Epigenetics. 2018;13(5):557-572. doi: 10.1080/15592294.2018.1481703. Epub 2018 Aug 7.
4
Coenzyme q10 regulates osteoclast and osteoblast differentiation.辅酶 Q10 调节破骨细胞和成骨细胞分化。
J Food Sci. 2013 May;78(5):H785-891. doi: 10.1111/1750-3841.12116. Epub 2013 Apr 12.
5
Transcriptional Modulator Ifrd1 Regulates Osteoclast Differentiation through Enhancing the NF-κB/NFATc1 Pathway.转录调节因子Ifrd1通过增强NF-κB/NFATc1信号通路调控破骨细胞分化
Mol Cell Biol. 2016 Sep 12;36(19):2451-63. doi: 10.1128/MCB.01075-15. Print 2016 Oct 1.
6
The Transcriptional Modulator Interferon-Related Developmental Regulator 1 in Osteoblasts Suppresses Bone Formation and Promotes Bone Resorption.成骨细胞中的转录调节因子干扰素相关发育调节因子1抑制骨形成并促进骨吸收。
J Bone Miner Res. 2016 Mar;31(3):573-84. doi: 10.1002/jbmr.2720. Epub 2015 Oct 22.
7
Taurine Chloramine Inhibits Osteoclastic Differentiation and Osteoclast Marker Expression in RAW 264.7 Cells.牛磺酸氯胺抑制 RAW 264.7 细胞破骨细胞分化和破骨细胞标志物表达。
Adv Exp Med Biol. 2019;1155:61-70. doi: 10.1007/978-981-13-8023-5_6.
8
Shikimic Acid Inhibits Osteoclastogenesis in Vivo and in Vitro by Blocking RANK/TRAF6 Association and Suppressing NF-κB and MAPK Signaling Pathways.莽草酸通过阻断RANK/TRAF6结合并抑制NF-κB和MAPK信号通路在体内和体外抑制破骨细胞生成。
Cell Physiol Biochem. 2018;51(6):2858-2871. doi: 10.1159/000496039. Epub 2018 Dec 14.
9
Maslinic acid suppresses osteoclastogenesis and prevents ovariectomy-induced bone loss by regulating RANKL-mediated NF-κB and MAPK signaling pathways.马粟酸通过调节 RANKL 介导的 NF-κB 和 MAPK 信号通路抑制破骨细胞生成,预防卵巢切除诱导的骨丢失。
J Bone Miner Res. 2011 Mar;26(3):644-56. doi: 10.1002/jbmr.242.
10
Galectin-3 as a novel regulator of osteoblast-osteoclast interaction and bone homeostasis.半乳糖凝集素-3 作为一种新型的破骨细胞和成骨细胞相互作用及骨内稳态的调节剂。
Bone. 2017 Dec;105:35-41. doi: 10.1016/j.bone.2017.08.013. Epub 2017 Aug 16.

引用本文的文献

1
Epigenetic Modulation and Bone Metastasis: Evolving Therapeutic Strategies.表观遗传调控与骨转移:不断发展的治疗策略
Pharmaceuticals (Basel). 2025 Jul 31;18(8):1140. doi: 10.3390/ph18081140.
2
Peroxiredoxin 1-Toll-like receptor 4-p65 axis inhibits receptor activator of nuclear factor kappa-B ligand-mediated osteoclast differentiation.过氧化物酶体增殖物激活受体1- Toll样受体4-p65轴抑制核因子κB受体激活剂配体介导的破骨细胞分化。
iScience. 2024 Nov 26;27(12):111455. doi: 10.1016/j.isci.2024.111455. eCollection 2024 Dec 20.
3
Denatonium inhibits RANKL-induced osteoclast differentiation and rescues the osteoporotic phenotype by blocking p65 signaling pathway.

本文引用的文献

1
Histone demethylase KDM4A regulates adipogenic and osteogenic differentiation via epigenetic regulation of C/EBPα and canonical Wnt signaling.组蛋白去甲基酶 KDM4A 通过表观遗传调控 C/EBPα 和经典 Wnt 信号通路调节脂肪生成和成骨分化。
Cell Mol Life Sci. 2020 Jun;77(12):2407-2421. doi: 10.1007/s00018-019-03289-w. Epub 2019 Sep 12.
2
The KDM4/JMJD2 histone demethylases are required for hematopoietic stem cell maintenance.KDM4/JMJD2 组蛋白去甲基化酶对于造血干细胞的维持是必需的。
Blood. 2019 Oct 3;134(14):1154-1158. doi: 10.1182/blood.2019000855. Epub 2019 Aug 21.
3
Chromatin Remodeling Complex NuRD in Neurodevelopment and Neurodevelopmental Disorders.
地那铵通过阻断p65信号通路抑制RANKL诱导的破骨细胞分化并挽救骨质疏松表型。
Mol Med. 2024 Dec 19;30(1):248. doi: 10.1186/s10020-024-01031-2.
4
Preliminary identification of somatic mutations profile in ACL injury.ACL 损伤中体突变谱的初步鉴定。
Sci Rep. 2024 Oct 1;14(1):22847. doi: 10.1038/s41598-024-73718-9.
5
Angelicin improves osteoporosis in ovariectomized rats by reducing ROS production in osteoclasts through regulation of the KAT6A/Nrf2 signalling pathway.当归素通过调节KAT6A/Nrf2信号通路减少破骨细胞中的活性氧生成,从而改善去卵巢大鼠的骨质疏松症。
Chin Med. 2024 Jul 2;19(1):91. doi: 10.1186/s13020-024-00961-7.
6
Tricarboxylic Acid Cycle Regulation of Metabolic Program, Redox System, and Epigenetic Remodeling for Bone Health and Disease.三羧酸循环对代谢程序、氧化还原系统及表观遗传重塑的调控与骨骼健康和疾病
Antioxidants (Basel). 2024 Apr 17;13(4):470. doi: 10.3390/antiox13040470.
7
Exploring epigenetic strategies for the treatment of osteoporosis.探索用于治疗骨质疏松症的表观遗传策略。
Mol Biol Rep. 2024 Mar 8;51(1):398. doi: 10.1007/s11033-024-09353-4.
8
Histone demethylase KDM7A regulates bone homeostasis through balancing osteoblast and osteoclast differentiation.组蛋白去甲基化酶 KDM7A 通过平衡成骨细胞和破骨细胞分化来调节骨稳态。
Cell Death Dis. 2024 Feb 12;15(2):136. doi: 10.1038/s41419-024-06521-z.
9
Osteoclasts and osteoarthritis: Novel intervention targets and therapeutic potentials during aging.破骨细胞与骨关节炎:衰老过程中新型干预靶点与治疗潜能。
Aging Cell. 2024 Apr;23(4):e14092. doi: 10.1111/acel.14092. Epub 2024 Jan 29.
10
Osteoclasts in Osteosarcoma: Mechanisms, Interactions, and Therapeutic Prospects.骨肉瘤中的破骨细胞:机制、相互作用及治疗前景
Cancer Manag Res. 2023 Nov 17;15:1323-1337. doi: 10.2147/CMAR.S431213. eCollection 2023.
染色质重塑复合物NuRD在神经发育及神经发育障碍中的作用
Front Genet. 2019 Jul 24;10:682. doi: 10.3389/fgene.2019.00682. eCollection 2019.
4
Bone Remodeling: Histone Modifications as Fate Determinants of Bone Cell Differentiation.骨重塑:组蛋白修饰作为骨细胞分化命运的决定因素。
Int J Mol Sci. 2019 Jun 27;20(13):3147. doi: 10.3390/ijms20133147.
5
Regulation of Osteoclast Differentiation and Skeletal Maintenance by Histone Deacetylases.组蛋白去乙酰化酶对破骨细胞分化和骨骼维持的调控。
Molecules. 2019 Apr 6;24(7):1355. doi: 10.3390/molecules24071355.
6
KDM4B: A Nail for Every Hammer?KDM4B:万能的钉子?
Genes (Basel). 2019 Feb 12;10(2):134. doi: 10.3390/genes10020134.
7
KDM4B is a coactivator of c-Jun and involved in gastric carcinogenesis.KDM4B 是 c-Jun 的共激活因子,参与胃癌的发生。
Cell Death Dis. 2019 Jan 25;10(2):68. doi: 10.1038/s41419-019-1305-y.
8
Fbxo22-mediated KDM4B degradation determines selective estrogen receptor modulator activity in breast cancer.Fbxo22 介导的 KDM4B 降解决定了选择性雌激素受体调节剂在乳腺癌中的活性。
J Clin Invest. 2018 Dec 3;128(12):5603-5619. doi: 10.1172/JCI121679. Epub 2018 Nov 12.
9
JMJD2B/KDM4B inactivation in adipose tissues accelerates obesity and systemic metabolic abnormalities.脂肪组织中JMJD2B/KDM4B失活会加速肥胖和全身代谢异常。
Genes Cells. 2018 Sep;23(9):767-777. doi: 10.1111/gtc.12627. Epub 2018 Aug 2.
10
Paracrine and endocrine actions of bone-the functions of secretory proteins from osteoblasts, osteocytes, and osteoclasts.骨的旁分泌和内分泌作用——成骨细胞、骨细胞和破骨细胞分泌蛋白的功能
Bone Res. 2018 May 24;6:16. doi: 10.1038/s41413-018-0019-6. eCollection 2018.