• 文献检索
  • 文档翻译
  • 深度研究
  • 学术资讯
  • Suppr Zotero 插件Zotero 插件
  • 邀请有礼
  • 套餐&价格
  • 历史记录
应用&插件
Suppr Zotero 插件Zotero 插件浏览器插件Mac 客户端Windows 客户端微信小程序
定价
高级版会员购买积分包购买API积分包
服务
文献检索文档翻译深度研究API 文档MCP 服务
关于我们
关于 Suppr公司介绍联系我们用户协议隐私条款
关注我们

Suppr 超能文献

核心技术专利:CN118964589B侵权必究
粤ICP备2023148730 号-1Suppr @ 2026

文献检索

告别复杂PubMed语法,用中文像聊天一样搜索,搜遍4000万医学文献。AI智能推荐,让科研检索更轻松。

立即免费搜索

文件翻译

保留排版,准确专业,支持PDF/Word/PPT等文件格式,支持 12+语言互译。

免费翻译文档

深度研究

AI帮你快速写综述,25分钟生成高质量综述,智能提取关键信息,辅助科研写作。

立即免费体验

CTCF 对 QPCT 的调控通过促进血管生成导致肾细胞癌对舒尼替尼产生耐药性。

QPCT regulation by CTCF leads to sunitinib resistance in renal cell carcinoma by promoting angiogenesis.

机构信息

Department of Urology, Jinling Hospital, Medical School of Nanjing University, Nanjing, Jiangsu 210002, P.R. China.

Department of Urology, Changzheng Hospital, Second Military Medical University, Shanghai 200003, P.R. China.

出版信息

Int J Oncol. 2021 Jul;59(1). doi: 10.3892/ijo.2021.5228. Epub 2021 May 26.

DOI:10.3892/ijo.2021.5228
PMID:34036385
原文链接:https://pmc.ncbi.nlm.nih.gov/articles/PMC8208629/
Abstract

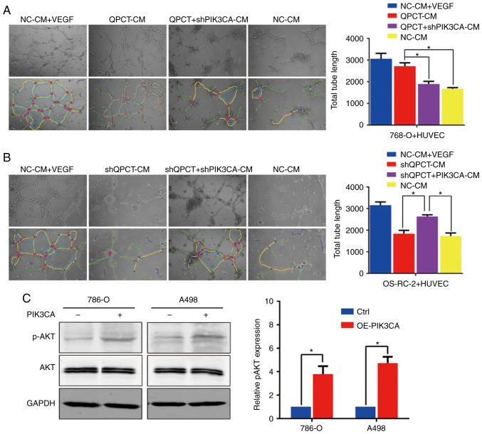
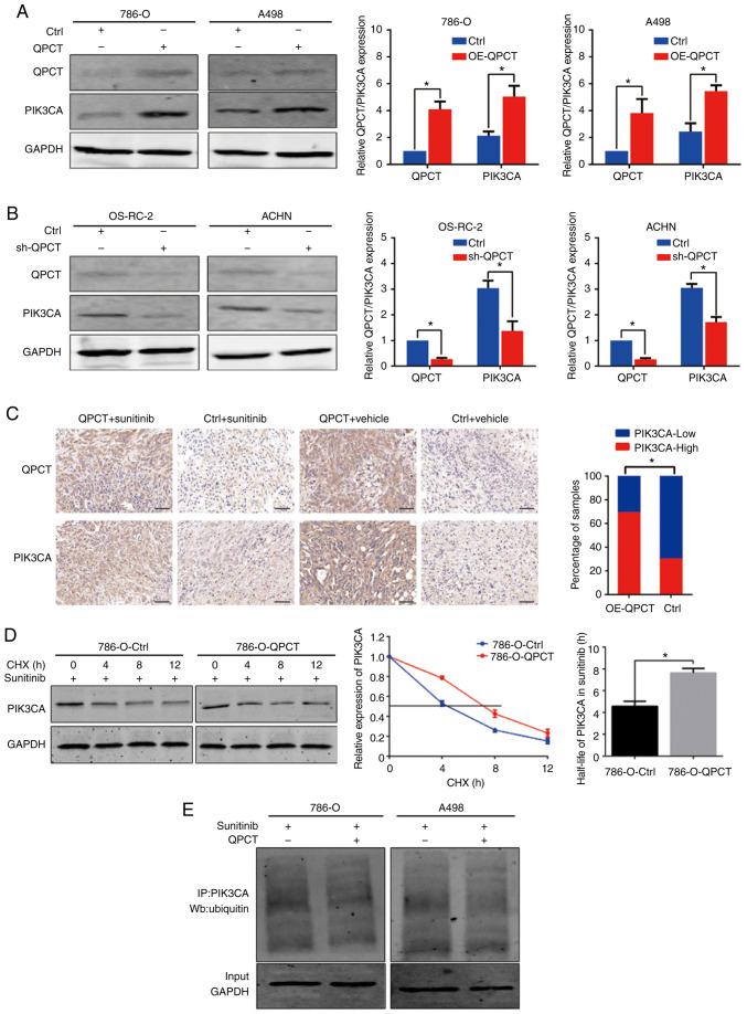
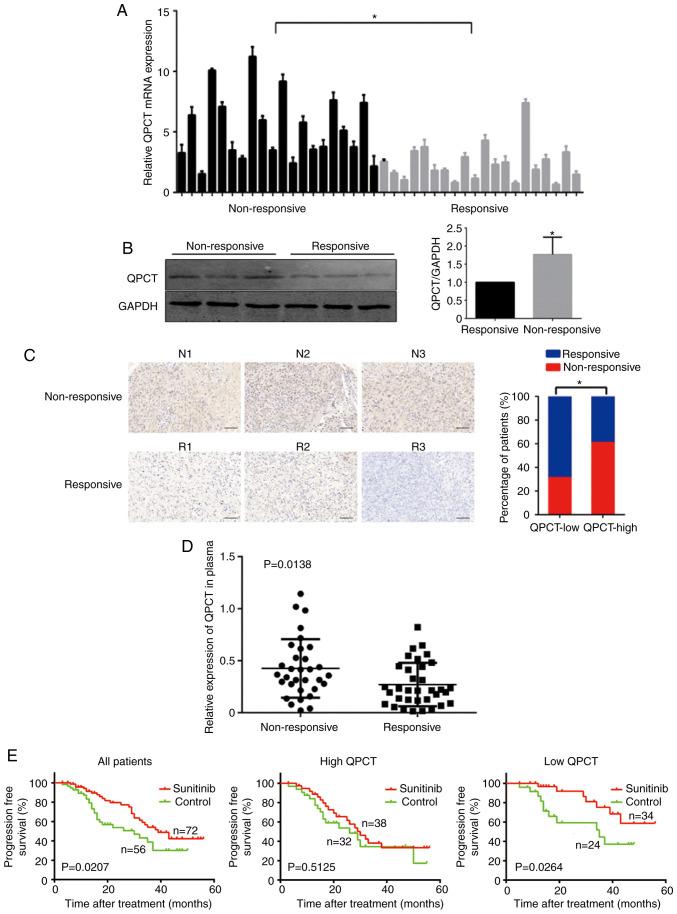
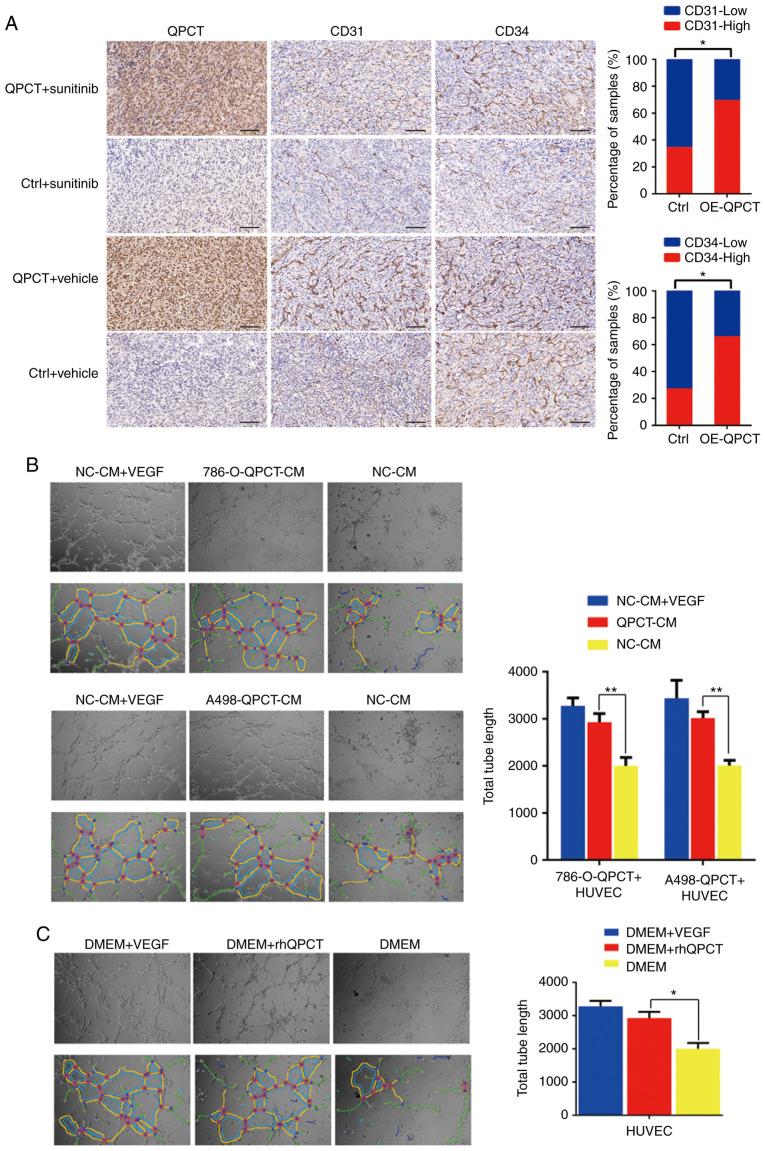
Sunitinib is widely used as a first‑line treatment for advanced renal cell carcinoma (RCC). However, a number of patients with RCC who receive sunitinib develop drug resistance; and the biological mechanisms involved in resistance to sunitinib remain unclear. It has previously been suggested that the protein glutaminyl‑peptide cyclotransferase (QPCT) is closely related to sunitinib resistance in RCC. Thus, in the present study, in order to further examine the molecular mechanisms responsible for sunitinib resistance in RCC, sunitinib‑non‑responsive and ‑responsive RCC tissue and plasma samples were collected and additional experiments were performed in order to elucidate the molecular mechanisms responsible for sunitinib resistance in RCC. The upstream and downstream regulatory mechanisms of QPCT were also evaluated. On the whole, the data from the present study suggest that QPCT, CCCTC‑binding factor (CTCF) and phosphatidylinositol‑4,5‑bisphosphate 3‑kinase catalytic subunit alpha (PIK3CA) may be used as targets for predicting, reversing and treating sunitinib‑resistant RCC.

摘要

舒尼替尼被广泛用作晚期肾细胞癌 (RCC) 的一线治疗药物。然而,许多接受舒尼替尼治疗的 RCC 患者会产生耐药性;而涉及舒尼替尼耐药的生物学机制尚不清楚。先前有研究表明,谷氨酰胺肽环转移酶 (QPCT) 与 RCC 中的舒尼替尼耐药密切相关。因此,在本研究中,为了进一步探讨导致 RCC 舒尼替尼耐药的分子机制,收集了舒尼替尼耐药和敏感的 RCC 组织和血浆样本,并进行了额外的实验,以阐明导致 RCC 舒尼替尼耐药的分子机制。还评估了 QPCT 的上游和下游调节机制。总的来说,本研究的数据表明,QPCT、CCCTC 结合因子 (CTCF) 和磷脂酰肌醇-4,5-二磷酸 3-激酶催化亚单位 α (PIK3CA) 可用作预测、逆转和治疗舒尼替尼耐药 RCC 的靶点。

https://cdn.ncbi.nlm.nih.gov/pmc/blobs/7591/8208629/ae1c0ac42c39/IJO-59-01-05228-g08.jpg
https://cdn.ncbi.nlm.nih.gov/pmc/blobs/7591/8208629/7c929adf4afb/IJO-59-01-05228-g00.jpg
https://cdn.ncbi.nlm.nih.gov/pmc/blobs/7591/8208629/c301acfbefcd/IJO-59-01-05228-g01.jpg
https://cdn.ncbi.nlm.nih.gov/pmc/blobs/7591/8208629/ea005a4ac961/IJO-59-01-05228-g02.jpg
https://cdn.ncbi.nlm.nih.gov/pmc/blobs/7591/8208629/1bbf3671aa69/IJO-59-01-05228-g03.jpg
https://cdn.ncbi.nlm.nih.gov/pmc/blobs/7591/8208629/3727b40e631b/IJO-59-01-05228-g04.jpg
https://cdn.ncbi.nlm.nih.gov/pmc/blobs/7591/8208629/d969965063e7/IJO-59-01-05228-g05.jpg
https://cdn.ncbi.nlm.nih.gov/pmc/blobs/7591/8208629/860d7b00df70/IJO-59-01-05228-g06.jpg
https://cdn.ncbi.nlm.nih.gov/pmc/blobs/7591/8208629/7c5c015bf504/IJO-59-01-05228-g07.jpg
https://cdn.ncbi.nlm.nih.gov/pmc/blobs/7591/8208629/ae1c0ac42c39/IJO-59-01-05228-g08.jpg
https://cdn.ncbi.nlm.nih.gov/pmc/blobs/7591/8208629/7c929adf4afb/IJO-59-01-05228-g00.jpg
https://cdn.ncbi.nlm.nih.gov/pmc/blobs/7591/8208629/c301acfbefcd/IJO-59-01-05228-g01.jpg
https://cdn.ncbi.nlm.nih.gov/pmc/blobs/7591/8208629/ea005a4ac961/IJO-59-01-05228-g02.jpg
https://cdn.ncbi.nlm.nih.gov/pmc/blobs/7591/8208629/1bbf3671aa69/IJO-59-01-05228-g03.jpg
https://cdn.ncbi.nlm.nih.gov/pmc/blobs/7591/8208629/3727b40e631b/IJO-59-01-05228-g04.jpg
https://cdn.ncbi.nlm.nih.gov/pmc/blobs/7591/8208629/d969965063e7/IJO-59-01-05228-g05.jpg
https://cdn.ncbi.nlm.nih.gov/pmc/blobs/7591/8208629/860d7b00df70/IJO-59-01-05228-g06.jpg
https://cdn.ncbi.nlm.nih.gov/pmc/blobs/7591/8208629/7c5c015bf504/IJO-59-01-05228-g07.jpg
https://cdn.ncbi.nlm.nih.gov/pmc/blobs/7591/8208629/ae1c0ac42c39/IJO-59-01-05228-g08.jpg

相似文献

1
QPCT regulation by CTCF leads to sunitinib resistance in renal cell carcinoma by promoting angiogenesis.CTCF 对 QPCT 的调控通过促进血管生成导致肾细胞癌对舒尼替尼产生耐药性。
Int J Oncol. 2021 Jul;59(1). doi: 10.3892/ijo.2021.5228. Epub 2021 May 26.
2
DNA methylation-regulated QPCT promotes sunitinib resistance by increasing HRAS stability in renal cell carcinoma.DNA甲基化调控的QPCT通过增加肾细胞癌中HRAS的稳定性促进舒尼替尼耐药。
Theranostics. 2019 Aug 14;9(21):6175-6190. doi: 10.7150/thno.35572. eCollection 2019.
3
Long noncoding RNA SNHG12 promotes tumour progression and sunitinib resistance by upregulating CDCA3 in renal cell carcinoma.长链非编码 RNA SNHG12 通过上调肾细胞癌中的 CDCA3 促进肿瘤进展和舒尼替尼耐药。
Cell Death Dis. 2020 Jul 8;11(7):515. doi: 10.1038/s41419-020-2713-8.
4
Restoring the epigenetically silenced PCK2 suppresses renal cell carcinoma progression and increases sensitivity to sunitinib by promoting endoplasmic reticulum stress.恢复表观遗传沉默的 PCK2 通过促进内质网应激抑制肾细胞癌进展并增加对舒尼替尼的敏感性。
Theranostics. 2020 Sep 15;10(25):11444-11461. doi: 10.7150/thno.48469. eCollection 2020.
5
EIF3D promotes sunitinib resistance of renal cell carcinoma by interacting with GRP78 and inhibiting its degradation.EIF3D 通过与 GRP78 相互作用并抑制其降解来促进肾细胞癌对舒尼替尼的耐药性。
EBioMedicine. 2019 Nov;49:189-201. doi: 10.1016/j.ebiom.2019.10.030. Epub 2019 Oct 26.
6
Splice variants of lysosome‑associated membrane proteins 2A and 2B are involved in sunitinib resistance in human renal cell carcinoma cells.溶酶体相关膜蛋白 2A 和 2B 的剪接变体参与了人肾细胞癌细胞对舒尼替尼的耐药性。
Oncol Rep. 2020 Nov;44(5):1810-1820. doi: 10.3892/or.2020.7752. Epub 2020 Sep 4.
7
Potential new therapy of Rapalink-1, a new generation mammalian target of rapamycin inhibitor, against sunitinib-resistant renal cell carcinoma.雷帕霉素靶蛋白抑制剂 Rapalink-1 治疗舒尼替尼耐药肾细胞癌的新策略。
Cancer Sci. 2020 May;111(5):1607-1618. doi: 10.1111/cas.14395. Epub 2020 May 5.
8
Y-box binding protein-1 is crucial in acquired drug resistance development in metastatic clear-cell renal cell carcinoma.Y 盒结合蛋白-1 在转移性透明细胞肾细胞癌获得性耐药发展中至关重要。
J Exp Clin Cancer Res. 2020 Feb 10;39(1):33. doi: 10.1186/s13046-020-1527-y.
9
Adrenomedullin blockade suppresses sunitinib-resistant renal cell carcinoma growth by targeting the ERK/MAPK pathway.肾上腺髓质素阻断通过靶向ERK/MAPK通路抑制舒尼替尼耐药性肾细胞癌的生长。
Oncotarget. 2016 Sep 27;7(39):63374-63387. doi: 10.18632/oncotarget.11463.
10
Autotaxin-lysophosphatidic acid signaling axis mediates tumorigenesis and development of acquired resistance to sunitinib in renal cell carcinoma.自分泌酶-溶血磷脂酸信号轴介导肾细胞癌的肿瘤发生和对舒尼替尼获得性耐药的发展。
Clin Cancer Res. 2013 Dec 1;19(23):6461-72. doi: 10.1158/1078-0432.CCR-13-1284. Epub 2013 Oct 11.

引用本文的文献

1
Increased QPCT gene expression by the hepatitis B virus promotes HBV replication.乙型肝炎病毒增强 QPCT 基因表达促进 HBV 复制。
PLoS One. 2024 Nov 12;19(11):e0312773. doi: 10.1371/journal.pone.0312773. eCollection 2024.
2
Role of glutaminyl-peptide cyclotransferase in breast cancer doxorubicin sensitivity.谷氨酰胺肽环转移酶在乳腺癌多柔比星敏感性中的作用。
Cancer Biol Ther. 2024 Dec 31;25(1):2321767. doi: 10.1080/15384047.2024.2321767. Epub 2024 Feb 28.
3
Deciphering the role of QPCTL in glioma progression and cancer immunotherapy.

本文引用的文献

1
Targeting the PI3K/Akt/mTOR pathway in estrogen-receptor positive HER2 negative advanced breast cancer.靶向雌激素受体阳性、人表皮生长因子受体2阴性晚期乳腺癌中的PI3K/Akt/mTOR信号通路
Ther Adv Med Oncol. 2020 Jul 28;12:1758835920940939. doi: 10.1177/1758835920940939. eCollection 2020.
2
Expression of CCCTC-binding factor (CTCF) is linked to poor prognosis in prostate cancer.CCCTC 结合因子(CTCF)的表达与前列腺癌的预后不良有关。
Mol Oncol. 2020 Jan;14(1):129-138. doi: 10.1002/1878-0261.12597. Epub 2019 Nov 29.
3
DNA methylation-regulated QPCT promotes sunitinib resistance by increasing HRAS stability in renal cell carcinoma.
解析 QPCTL 在神经胶质瘤进展和癌症免疫治疗中的作用。
Front Immunol. 2023 Mar 29;14:1166377. doi: 10.3389/fimmu.2023.1166377. eCollection 2023.
4
Pegylated Liposomal Doxorubicin, Docetaxel, and Trastuzumab as Neoadjuvant Treatment for HER2-Positive Breast Cancer Patients: A Phase II and Biomarker Study.聚乙二醇化脂质体阿霉素、多西他赛和曲妥珠单抗作为HER2阳性乳腺癌患者的新辅助治疗:一项II期生物标志物研究。
Front Oncol. 2022 Jul 8;12:909426. doi: 10.3389/fonc.2022.909426. eCollection 2022.
5
Advances in Renal Cell Carcinoma Drug Resistance Models.肾细胞癌耐药模型的进展
Front Oncol. 2022 May 10;12:870396. doi: 10.3389/fonc.2022.870396. eCollection 2022.
DNA甲基化调控的QPCT通过增加肾细胞癌中HRAS的稳定性促进舒尼替尼耐药。
Theranostics. 2019 Aug 14;9(21):6175-6190. doi: 10.7150/thno.35572. eCollection 2019.
4
Hematopoietic-substrate-1 associated protein X-1 (HAX-1) regulates liver cancer cells growth, metastasis, and angiogenesis through Akt.造血基质相关蛋白 X-1(HAX-1)通过 Akt 调节肝癌细胞的生长、转移和血管生成。
Cancer Biol Ther. 2019;20(9):1223-1233. doi: 10.1080/15384047.2019.1617562. Epub 2019 May 27.
5
Targeting PI3K signaling in cancer: Challenges and advances.靶向癌症中的 PI3K 信号通路:挑战与进展。
Biochim Biophys Acta Rev Cancer. 2019 Apr;1871(2):361-366. doi: 10.1016/j.bbcan.2019.03.003. Epub 2019 Apr 1.
6
Relationship Between PIK3CA Amplification and P110α and CD34 Tissue Expression as Angiogenesis Markers in Iranian Women with Sporadic Breast Cancer.PIK3CA基因扩增与P110α及CD34组织表达作为伊朗散发性乳腺癌女性血管生成标志物之间的关系
Iran J Pathol. 2018 Fall;13(4):447-453. Epub 2018 Sep 25.
7
CTCF Expression is Essential for Somatic Cell Viability and Protection Against Cancer.CTCF 表达对于体细胞存活和预防癌症至关重要。
Int J Mol Sci. 2018 Nov 30;19(12):3832. doi: 10.3390/ijms19123832.
8
CTCF maintains regulatory homeostasis of cancer pathways.CTCF 维持癌症通路的调控平衡。
Genome Biol. 2018 Aug 7;19(1):106. doi: 10.1186/s13059-018-1484-3.
9
Nuclear PTEN safeguards pre-mRNA splicing to link Golgi apparatus for its tumor suppressive role.核 PTEN 保护前体 mRNA 剪接以连接高尔基体,从而发挥其肿瘤抑制作用。
Nat Commun. 2018 Jun 19;9(1):2392. doi: 10.1038/s41467-018-04760-1.
10
CTCF-Mediated Enhancer-Promoter Interaction Is a Critical Regulator of Cell-to-Cell Variation of Gene Expression.CTCF介导的增强子-启动子相互作用是基因表达细胞间变异的关键调节因子。
Mol Cell. 2017 Sep 21;67(6):1049-1058.e6. doi: 10.1016/j.molcel.2017.08.026.