• 文献检索
  • 文档翻译
  • 深度研究
  • 学术资讯
  • Suppr Zotero 插件Zotero 插件
  • 邀请有礼
  • 套餐&价格
  • 历史记录
应用&插件
Suppr Zotero 插件Zotero 插件浏览器插件Mac 客户端Windows 客户端微信小程序
定价
高级版会员购买积分包购买API积分包
服务
文献检索文档翻译深度研究API 文档MCP 服务
关于我们
关于 Suppr公司介绍联系我们用户协议隐私条款
关注我们

Suppr 超能文献

核心技术专利:CN118964589B侵权必究
粤ICP备2023148730 号-1Suppr @ 2026

文献检索

告别复杂PubMed语法,用中文像聊天一样搜索,搜遍4000万医学文献。AI智能推荐,让科研检索更轻松。

立即免费搜索

文件翻译

保留排版,准确专业,支持PDF/Word/PPT等文件格式,支持 12+语言互译。

免费翻译文档

深度研究

AI帮你快速写综述,25分钟生成高质量综述,智能提取关键信息,辅助科研写作。

立即免费体验

长链非编码RNA SNHG16通过作为竞争性内源RNA(ceRNA)海绵吸附miR-520a-3p并上调MAPK1表达促进鼻咽癌进展。

LncRNA SNHG16 Facilitates Nasopharyngeal Carcinoma Progression by Acting as ceRNA to Sponge miR-520a-3p and Upregulate MAPK1 Expression.

作者信息

Wu Qingwei, Zhao Yingying, Shi Runjie, Wang Tao

机构信息

Department of Otorhinolaryngology Head and Neck Surgery, Shanghai Ninth People's Hospital, Shanghai Jiao Tong University School of Medicine, Shanghai, People's Republic of China.

出版信息

Cancer Manag Res. 2021 May 20;13:4103-4114. doi: 10.2147/CMAR.S305544. eCollection 2021.

DOI:10.2147/CMAR.S305544
PMID:34045897
原文链接:https://pmc.ncbi.nlm.nih.gov/articles/PMC8147710/
Abstract

BACKGROUND

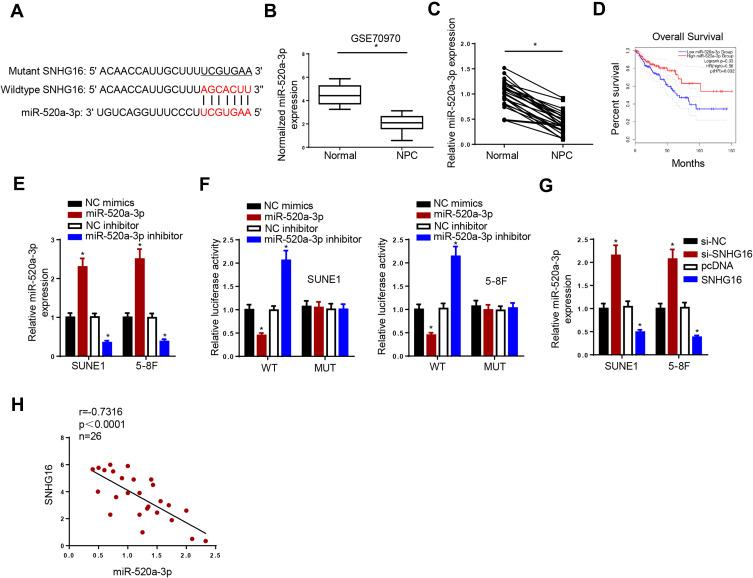
Accumulating evidence shows that lncRNAs are widely involved cellular processes of various tumors. The aim of this study was to explore the potential role and molecular mechanism of lncRNA SNHG16 in nasopharyngeal carcinoma (NPC).

METHODS

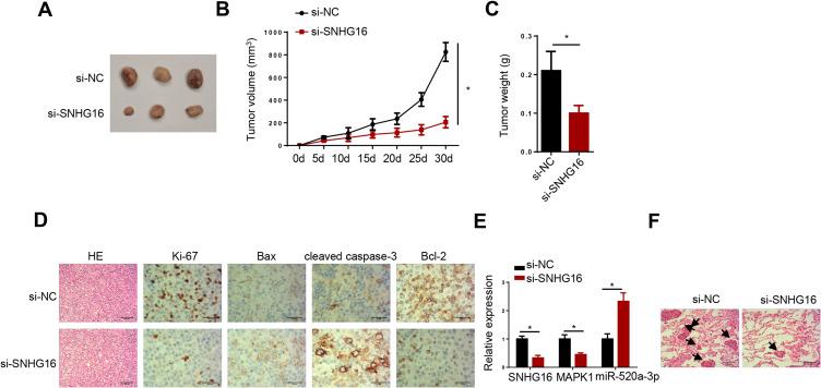
SNHG16, miR-520a-3p, and MAPK1 levels were measured by RT-qPCR assay. CCK-8, colony formation, transwell, and flow cytometry assays were adopted to analyze the proliferation, migration, invasion, and apoptosis of NPC cell lines (SUNE1 and 5-8F). Murine xenograft model was used to investigate tumor growth and metastasis in vivo. Immunohistochemical staining was employed to evaluate the levels of Bcl-2, cleaved caspase-3, Bax, and Ki-67. Dual-luciferase reporter assays were conducted to analyze the binding ability between miR-520a-3p and SNHG16 or MAPK1.

RESULTS

SNHG16 was overexpressed in NPC tissues and cells. High SNHG16 expression indicated a poor prognosis. SNHG16 knockdown could cause significant inhibition on cell proliferation and metastasis, induce cell apoptosis in NPC cells, and repressed tumor growth and metastasis in vivo. Additionally, SNHG16 could directly bind to miR-520a-3p, thus positively regulating MAPK1 expression. Moreover, functional analysis indicated that miR-520a-3p exerted a tumor-suppressing role in NPC progression. Rescue assays demonstrated that MAPK1 upregulation could abrogate the inhibitory effects on NPC cell proliferation and metastasis, as well as the promoting effects on NPC cell apoptosis caused by SNHG16 knockdown. In conclusion, SNHG16 contributed to the proliferation and metastasis of NPC cells by modulating the miR-520a-3p/MAPK1 axis.

CONCLUSION

These results suggest that SNHG16 acts as an oncogene in the progression of NPC via modulating the miR-520a-3p/MAPK1 axis.

摘要

背景

越来越多的证据表明,长链非编码RNA(lncRNAs)广泛参与各种肿瘤的细胞过程。本研究旨在探讨lncRNA SNHG16在鼻咽癌(NPC)中的潜在作用及分子机制。

方法

采用逆转录-定量聚合酶链反应(RT-qPCR)检测SNHG16、miR-520a-3p和丝裂原活化蛋白激酶1(MAPK1)水平。采用细胞计数试剂盒-8(CCK-8)、集落形成、Transwell和流式细胞术分析鼻咽癌细胞系(SUNE1和5-8F)的增殖、迁移、侵袭和凋亡。利用小鼠异种移植模型研究体内肿瘤生长和转移情况。采用免疫组织化学染色评估Bcl-2、裂解的半胱天冬酶-3、Bax和Ki-67的水平。进行双荧光素酶报告基因检测,分析miR-520a-3p与SNHG16或MAPK1之间的结合能力。

结果

SNHG16在鼻咽癌组织和细胞中高表达。SNHG16高表达提示预后不良。敲低SNHG16可显著抑制细胞增殖和转移,诱导鼻咽癌细胞凋亡,并抑制体内肿瘤生长和转移。此外,SNHG16可直接与miR-520a-3p结合,从而正向调节MAPK1表达。此外,功能分析表明,miR-520a-3p在鼻咽癌进展中发挥肿瘤抑制作用。挽救实验表明,上调MAPK1可消除敲低SNHG16对鼻咽癌细胞增殖和转移的抑制作用,以及对鼻咽癌细胞凋亡的促进作用。总之,SNHG16通过调节miR-520a-3p/MAPK1轴促进鼻咽癌细胞的增殖和转移。

结论

这些结果表明,SNHG16通过调节miR-520a-3p/MAPK1轴在鼻咽癌进展中作为癌基因发挥作用。

https://cdn.ncbi.nlm.nih.gov/pmc/blobs/374d/8147710/eb5297c3f937/CMAR-13-4103-g0006.jpg
https://cdn.ncbi.nlm.nih.gov/pmc/blobs/374d/8147710/8f986b54ea17/CMAR-13-4103-g0001.jpg
https://cdn.ncbi.nlm.nih.gov/pmc/blobs/374d/8147710/5268d75e8ebc/CMAR-13-4103-g0002.jpg
https://cdn.ncbi.nlm.nih.gov/pmc/blobs/374d/8147710/2859e2592c20/CMAR-13-4103-g0003.jpg
https://cdn.ncbi.nlm.nih.gov/pmc/blobs/374d/8147710/6d6267d0c7f6/CMAR-13-4103-g0004.jpg
https://cdn.ncbi.nlm.nih.gov/pmc/blobs/374d/8147710/c44dda9ede40/CMAR-13-4103-g0005.jpg
https://cdn.ncbi.nlm.nih.gov/pmc/blobs/374d/8147710/eb5297c3f937/CMAR-13-4103-g0006.jpg
https://cdn.ncbi.nlm.nih.gov/pmc/blobs/374d/8147710/8f986b54ea17/CMAR-13-4103-g0001.jpg
https://cdn.ncbi.nlm.nih.gov/pmc/blobs/374d/8147710/5268d75e8ebc/CMAR-13-4103-g0002.jpg
https://cdn.ncbi.nlm.nih.gov/pmc/blobs/374d/8147710/2859e2592c20/CMAR-13-4103-g0003.jpg
https://cdn.ncbi.nlm.nih.gov/pmc/blobs/374d/8147710/6d6267d0c7f6/CMAR-13-4103-g0004.jpg
https://cdn.ncbi.nlm.nih.gov/pmc/blobs/374d/8147710/c44dda9ede40/CMAR-13-4103-g0005.jpg
https://cdn.ncbi.nlm.nih.gov/pmc/blobs/374d/8147710/eb5297c3f937/CMAR-13-4103-g0006.jpg

相似文献

1
LncRNA SNHG16 Facilitates Nasopharyngeal Carcinoma Progression by Acting as ceRNA to Sponge miR-520a-3p and Upregulate MAPK1 Expression.长链非编码RNA SNHG16通过作为竞争性内源RNA(ceRNA)海绵吸附miR-520a-3p并上调MAPK1表达促进鼻咽癌进展。
Cancer Manag Res. 2021 May 20;13:4103-4114. doi: 10.2147/CMAR.S305544. eCollection 2021.
2
LncRNA SNHG16 promotes non-small cell lung cancer development through regulating EphA2 expression by sponging miR-520a-3p.长链非编码 RNA SNHG16 通过海绵吸附 miR-520a-3p 调控 EphA2 表达促进非小细胞肺癌发展。
Thorac Cancer. 2020 Mar;11(3):603-611. doi: 10.1111/1759-7714.13304. Epub 2020 Jan 17.
3
LncRNA SNHG16 contributes to tumor progression via the miR-302b-3p/SLC2A4 axis in pancreatic adenocarcinoma.长链非编码RNA SNHG16通过miR-302b-3p/SLC2A4轴促进胰腺腺癌的肿瘤进展。
Cancer Cell Int. 2021 Jan 12;21(1):51. doi: 10.1186/s12935-020-01715-9.
4
LncRNA SNHG16 drives proliferation, migration, and invasion of hemangioma endothelial cell through modulation of miR-520d-3p/STAT3 axis.长链非编码RNA SNHG16通过调控miR-520d-3p/STAT3轴驱动血管瘤内皮细胞的增殖、迁移和侵袭。
Cancer Med. 2018 Jul;7(7):3311-3320. doi: 10.1002/cam4.1562. Epub 2018 May 29.
5
Exosomal lncRNA H19 promotes the progression of hepatocellular carcinoma treated with Propofol via miR-520a-3p/LIMK1 axis.外泌体长链非编码 RNA H19 通过 miR-520a-3p/LIMK1 轴促进丙泊酚治疗的肝细胞癌的进展。
Cancer Med. 2020 Oct;9(19):7218-7230. doi: 10.1002/cam4.3313. Epub 2020 Aug 7.
6
Depletion of circRNA circ_CDK14 inhibits osteosarcoma progression by regulating the miR-520a-3p/GAB1 axis.环状 RNA circ_CDK14 通过调控 miR-520a-3p/GAB1 轴抑制骨肉瘤进展。
Neoplasma. 2021 Jul;68(4):798-809. doi: 10.4149/neo_2021_201206N1319. Epub 2021 Jun 17.
7
LncRNA SNHG16 contributes to osteosarcoma progression by acting as a ceRNA of miR-1285-3p.长链非编码 RNA SNHG16 通过作为 miR-1285-3p 的 ceRNA 促进骨肉瘤的进展。
BMC Cancer. 2021 Apr 6;21(1):355. doi: 10.1186/s12885-021-07933-2.
8
LncRNA SNHG16 promotes colorectal cancer cell proliferation, migration, and epithelial-mesenchymal transition through miR-124-3p/MCP-1.LncRNA SNHG16 通过 miR-124-3p/MCP-1 促进结直肠癌细胞增殖、迁移和上皮-间充质转化。
Gene Ther. 2022 Apr;29(3-4):193-205. doi: 10.1038/s41434-020-0176-2. Epub 2020 Aug 28.
9
Knockdown of lncRNA SNHG16 suppresses multiple myeloma cell proliferation by sponging miR-342-3p.lncRNA SNHG16的敲低通过吸附miR-342-3p抑制多发性骨髓瘤细胞增殖。
Cancer Cell Int. 2020 Feb 3;20:38. doi: 10.1186/s12935-020-1118-1. eCollection 2020.
10
LncRNA HCG11 Facilitates Nasopharyngeal Carcinoma Progression Through Regulating miRNA-490-3p/MAP3K9 Axis.长链非编码RNA HCG11通过调控miRNA-490-3p/MAP3K9轴促进鼻咽癌进展。
Front Oncol. 2022 Apr 7;12:872033. doi: 10.3389/fonc.2022.872033. eCollection 2022.

引用本文的文献

1
The MAP kinase negative regulator DUSP2 (dual specificity phosphatase 2) is controlled by oncogenic microRNA cluster miR-17-92, miR-106a-363 and miR-106b-25.丝裂原活化蛋白激酶负调控因子双特异性磷酸酶2(DUSP2)受致癌性微小RNA簇miR-17-92、miR-106a-363和miR-106b-25调控。
BMC Cancer. 2025 Jun 19;25(1):1020. doi: 10.1186/s12885-025-14434-z.
2
PRPF6 promotes metastasis and paclitaxel resistance of ovarian cancer via SNHG16/CEBPB/GATA3 axis.PRPF6 通过 SNHG16/CEBPB/GATA3 轴促进卵巢癌的转移和紫杉醇耐药性。
Oncol Res. 2022 Aug 31;29(4):275-289. doi: 10.32604/or.2022.03561. eCollection 2021.
3
Long Non-Coding RNA Small Nucleolar RNA Host Gene 4 Induced by Transcription Factor SP1 Promoted the Progression of Nasopharyngeal Carcinoma Through Modulating microRNA-510-5p/Centromere Protein F Axis.

本文引用的文献

1
Construction and Analysis of lncRNA-Mediated ceRNA Network in Nasopharyngeal Carcinoma Based on Weighted Correlation Network Analysis.基于加权相关网络分析构建和分析鼻咽癌中 lncRNA 介导的 ceRNA 网络。
Biomed Res Int. 2020 Oct 10;2020:1468980. doi: 10.1155/2020/1468980. eCollection 2020.
2
LncRNA SNHG16 promotes colorectal cancer cell proliferation, migration, and epithelial-mesenchymal transition through miR-124-3p/MCP-1.LncRNA SNHG16 通过 miR-124-3p/MCP-1 促进结直肠癌细胞增殖、迁移和上皮-间充质转化。
Gene Ther. 2022 Apr;29(3-4):193-205. doi: 10.1038/s41434-020-0176-2. Epub 2020 Aug 28.
3
长链非编码 RNA 小核仁 RNA 宿主基因 4 受转录因子 SP1 诱导促进鼻咽癌的进展通过调节 microRNA-510-5p/着丝粒蛋白 F 轴。
Biochem Genet. 2023 Oct;61(5):1967-1986. doi: 10.1007/s10528-023-10351-7. Epub 2023 Mar 10.
4
Identification of Autophagy-Related LncRNA to Predict the Prognosis of Colorectal Cancer.鉴定自噬相关长链非编码RNA以预测结直肠癌的预后
Front Genet. 2022 Aug 11;13:906900. doi: 10.3389/fgene.2022.906900. eCollection 2022.
5
Long non-coding RNA RGMB-AS1 represses nasopharyngeal carcinoma progression via binding to forkhead box A1.长链非编码 RNA RGMB-AS1 通过与叉头框蛋白 A1 结合抑制鼻咽癌的进展。
Bioengineered. 2022 Mar;13(3):5564-5580. doi: 10.1080/21655979.2022.2039495.
6
A Review on the Role of Small Nucleolar RNA Host Gene 6 Long Non-coding RNAs in the Carcinogenic Processes.小核仁RNA宿主基因6长链非编码RNA在致癌过程中的作用综述
Front Cell Dev Biol. 2021 Oct 4;9:741684. doi: 10.3389/fcell.2021.741684. eCollection 2021.
LncRNA SNHG7 promotes the proliferation of nasopharyngeal carcinoma by miR-514a-5p/ELAVL1 axis.
长链非编码 RNA SNHG7 通过 miR-514a-5p/ELAVL1 轴促进鼻咽癌的增殖。
BMC Cancer. 2020 May 5;20(1):376. doi: 10.1186/s12885-020-06775-8.
4
LncRNA LINC00483 promotes gastric cancer development through regulating MAPK1 expression by sponging miR-490-3p.长链非编码 RNA LINC00483 通过海绵吸附 miR-490-3p 调控 MAPK1 表达促进胃癌发展。
Biol Res. 2020 Apr 15;53(1):14. doi: 10.1186/s40659-020-00283-6.
5
LncRNA SNHG5 promotes nasopharyngeal carcinoma progression by regulating miR-1179/HMGB3 axis.长链非编码 RNA SNHG5 通过调节 miR-1179/HMGB3 轴促进鼻咽癌的进展。
BMC Cancer. 2020 Mar 4;20(1):178. doi: 10.1186/s12885-020-6662-5.
6
The SNHG16/miR-30a axis promotes breast cancer cell proliferation and invasion by regulating RRM2.SNHG16/miR-30a 轴通过调节 RRM2 促进乳腺癌细胞增殖和侵袭。
Neoplasma. 2020 May;67(3):567-575. doi: 10.4149/neo_2020_190625N550. Epub 2020 Feb 28.
7
LncRNA SNHG16 promotes non-small cell lung cancer development through regulating EphA2 expression by sponging miR-520a-3p.长链非编码 RNA SNHG16 通过海绵吸附 miR-520a-3p 调控 EphA2 表达促进非小细胞肺癌发展。
Thorac Cancer. 2020 Mar;11(3):603-611. doi: 10.1111/1759-7714.13304. Epub 2020 Jan 17.
8
Role of SNHG16 in human cancer.SNHG16 在人类癌症中的作用。
Clin Chim Acta. 2020 Apr;503:175-180. doi: 10.1016/j.cca.2019.12.023. Epub 2019 Dec 31.
9
Long noncoding RNA SNHG16 promotes the tumorigenicity of cervical cancer cells by recruiting transcriptional factor SPI1 to upregulate PARP9.长链非编码 RNA SNHG16 通过招募转录因子 SPI1 上调 PARP9 促进宫颈癌细胞的致瘤性。
Cell Biol Int. 2020 Mar;44(3):773-784. doi: 10.1002/cbin.11272. Epub 2019 Dec 25.
10
LncRNA SNHG16 induces the SREBP2 to promote lipogenesis and enhance the progression of pancreatic cancer.长链非编码 RNA SNHG16 通过诱导 SREBP2 促进脂肪生成,从而增强胰腺癌的进展。
Future Oncol. 2019 Nov;15(33):3831-3844. doi: 10.2217/fon-2019-0321. Epub 2019 Oct 30.