• 文献检索
  • 文档翻译
  • 深度研究
  • 学术资讯
  • Suppr Zotero 插件Zotero 插件
  • 邀请有礼
  • 套餐&价格
  • 历史记录
应用&插件
Suppr Zotero 插件Zotero 插件浏览器插件Mac 客户端Windows 客户端微信小程序
定价
高级版会员购买积分包购买API积分包
服务
文献检索文档翻译深度研究API 文档MCP 服务
关于我们
关于 Suppr公司介绍联系我们用户协议隐私条款
关注我们

Suppr 超能文献

核心技术专利:CN118964589B侵权必究
粤ICP备2023148730 号-1Suppr @ 2026

文献检索

告别复杂PubMed语法,用中文像聊天一样搜索,搜遍4000万医学文献。AI智能推荐,让科研检索更轻松。

立即免费搜索

文件翻译

保留排版,准确专业,支持PDF/Word/PPT等文件格式,支持 12+语言互译。

免费翻译文档

深度研究

AI帮你快速写综述,25分钟生成高质量综述,智能提取关键信息,辅助科研写作。

立即免费体验

环状RNA mmu_circ_0000296通过miR-194-5p/Runx3/Sirt1轴对慢性脑缺血神经元凋亡的影响

Effect of circular RNA, mmu_circ_0000296, on neuronal apoptosis in chronic cerebral ischaemia via the miR-194-5p/Runx3/Sirt1 axis.

作者信息

Huang Keyu, Yang Chunqing, Zheng Jian, Liu Xiaobai, Liu Jie, Che Dongfang, Xue Yixue, An Ping, Wang Di, Ruan Xuelei, Yu Bo

机构信息

Department of Neurosurgery, Shengjing Hospital of China Medical University, Shenyang, China.

Key Laboratory of Neuro-oncology in Liaoning Province, Shenyang, China.

出版信息

Cell Death Discov. 2021 May 29;7(1):124. doi: 10.1038/s41420-021-00507-y.

DOI:10.1038/s41420-021-00507-y
PMID:34052838
原文链接:https://pmc.ncbi.nlm.nih.gov/articles/PMC8164632/
Abstract

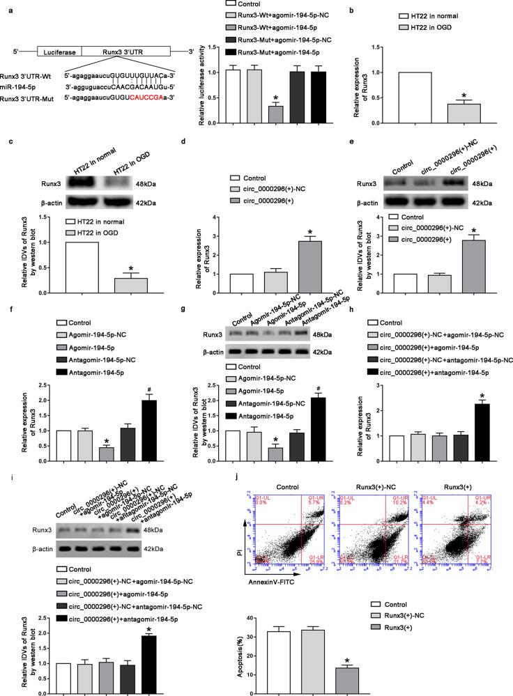
Chronic cerebral ischaemia (CCI) is a common pathological disorder, which is associated with various diseases, such as cerebral arteriosclerosis and vascular dementia, resulting in neurological dysfunction. As a type of non-coding RNA, circular RNA is involved in regulating the occurrence and development of diseases, such as ischaemic brain injury. Here, we found that HT22 cells and hippocampus treated with CCI had low expression of circ_0000296, Runx3, Sirt1, but high expression of miR-194-5p. Overexpression of circ_0000296, Runx3, Sirt1, and silenced miR-194-5p significantly inhibited neuronal apoptosis induced by CCI. This study demonstrated that circ_0000296 specifically bound to miR-194-5p; miR-194-5p bound to the 3'UTR region of Runx3 mRNA; Runx3 directly bound to the promoter region of Sirt1, enhancing its transcriptional activity. Overexpression of circ_0000296 by miR-194-5p reduced the negative regulatory effect of miR-194-5p on Runx3, promoted the transcriptional effect of Runx3 on Sirt1, and inhibited neuronal apoptosis induced by CCI. mmu_circ_0000296 plays an important role in regulating neuronal apoptosis induced by CCI through miR-194-5p/Runx3/Sirt1 pathway.

摘要

慢性脑缺血(CCI)是一种常见的病理紊乱,与多种疾病相关,如脑动脉硬化和血管性痴呆,可导致神经功能障碍。作为一种非编码RNA,环状RNA参与调节疾病的发生和发展,如缺血性脑损伤。在此,我们发现经CCI处理的HT22细胞和海马体中circ_0000296、Runx3、Sirt1表达较低,但miR-194-5p表达较高。circ_0000296、Runx3、Sirt1的过表达以及miR-194-5p的沉默显著抑制了CCI诱导的神经元凋亡。本研究表明,circ_0000296特异性结合miR-194-5p;miR-194-5p结合Runx3 mRNA的3'UTR区域;Runx3直接结合Sirt1的启动子区域,增强其转录活性。circ_0000296通过miR-194-5p减少了miR-194-5p对Runx3的负调控作用,促进了Runx3对Sirt1的转录作用,并抑制了CCI诱导的神经元凋亡。mmu_circ_0000296通过miR-194-5p/Runx3/Sirt1通路在调节CCI诱导的神经元凋亡中起重要作用。

https://cdn.ncbi.nlm.nih.gov/pmc/blobs/ff46/8164632/429646f500e2/41420_2021_507_Fig6_HTML.jpg
https://cdn.ncbi.nlm.nih.gov/pmc/blobs/ff46/8164632/bb9c3fd33541/41420_2021_507_Fig1_HTML.jpg
https://cdn.ncbi.nlm.nih.gov/pmc/blobs/ff46/8164632/e613ebc4c25b/41420_2021_507_Fig2_HTML.jpg
https://cdn.ncbi.nlm.nih.gov/pmc/blobs/ff46/8164632/7c3178159958/41420_2021_507_Fig3_HTML.jpg
https://cdn.ncbi.nlm.nih.gov/pmc/blobs/ff46/8164632/4a27faa56a70/41420_2021_507_Fig4_HTML.jpg
https://cdn.ncbi.nlm.nih.gov/pmc/blobs/ff46/8164632/f501a3611e5b/41420_2021_507_Fig5_HTML.jpg
https://cdn.ncbi.nlm.nih.gov/pmc/blobs/ff46/8164632/429646f500e2/41420_2021_507_Fig6_HTML.jpg
https://cdn.ncbi.nlm.nih.gov/pmc/blobs/ff46/8164632/bb9c3fd33541/41420_2021_507_Fig1_HTML.jpg
https://cdn.ncbi.nlm.nih.gov/pmc/blobs/ff46/8164632/e613ebc4c25b/41420_2021_507_Fig2_HTML.jpg
https://cdn.ncbi.nlm.nih.gov/pmc/blobs/ff46/8164632/7c3178159958/41420_2021_507_Fig3_HTML.jpg
https://cdn.ncbi.nlm.nih.gov/pmc/blobs/ff46/8164632/4a27faa56a70/41420_2021_507_Fig4_HTML.jpg
https://cdn.ncbi.nlm.nih.gov/pmc/blobs/ff46/8164632/f501a3611e5b/41420_2021_507_Fig5_HTML.jpg
https://cdn.ncbi.nlm.nih.gov/pmc/blobs/ff46/8164632/429646f500e2/41420_2021_507_Fig6_HTML.jpg

相似文献

1
Effect of circular RNA, mmu_circ_0000296, on neuronal apoptosis in chronic cerebral ischaemia via the miR-194-5p/Runx3/Sirt1 axis.环状RNA mmu_circ_0000296通过miR-194-5p/Runx3/Sirt1轴对慢性脑缺血神经元凋亡的影响
Cell Death Discov. 2021 May 29;7(1):124. doi: 10.1038/s41420-021-00507-y.
2
Macrophage microvesicle-derived circ_YTHDF2 in methamphetamine-induced chronic lung injury.巨噬细胞微泡衍生的 circ_YTHDF2 在甲基苯丙胺诱导的慢性肺损伤中的作用。
J Physiol. 2023 Nov;601(22):5107-5128. doi: 10.1113/JP284086. Epub 2023 May 3.
3
Long non-coding RNA XIST protects chondrocytes ATDC5 and CHON-001 from IL-1β-induced injury via regulating miR-653-5p/SIRT1 axis.长链非编码 RNA XIST 通过调控 miR-653-5p/SIRT1 轴保护软骨细胞 ATDC5 和 CHON-001 免受 IL-1β诱导的损伤。
J Biol Regul Homeost Agents. 2020 Mar-Apr;34(2):379-391. doi: 10.23812/19-549-A-65.
4
Exosomes derived from mmu_circ_0000250-modified adipose-derived mesenchymal stem cells promote wound healing in diabetic mice by inducing miR-128-3p/SIRT1-mediated autophagy.来源于 mmu_circ_0000250 修饰的脂肪间充质干细胞的外泌体通过诱导 miR-128-3p/SIRT1 介导的自噬促进糖尿病小鼠的伤口愈合。
Am J Physiol Cell Physiol. 2020 May 1;318(5):C848-C856. doi: 10.1152/ajpcell.00041.2020. Epub 2020 Mar 11.
5
Hsa_circ_0006872 promotes cigarette smoke-induced apoptosis, inflammation and oxidative stress in HPMECs and BEAS-2B cells through the miR-145-5p/NF-κB axis.Hsa_circ_0006872 通过 miR-145-5p/NF-κB 轴促进香烟烟雾诱导的 HPMECs 和 BEAS-2B 细胞凋亡、炎症和氧化应激。
Biochem Biophys Res Commun. 2021 Jan 1;534:553-560. doi: 10.1016/j.bbrc.2020.11.044. Epub 2020 Nov 25.
6
Circular RNA circ_0029589 regulates proliferation, migration, invasion, and apoptosis in ox-LDL-stimulated VSMCs by regulating miR-424-5p/IGF2 axis.环状 RNA circ_0029589 通过调控 miR-424-5p/IGF2 轴调控 ox-LDL 刺激的血管平滑肌细胞增殖、迁移、侵袭和凋亡。
Vascul Pharmacol. 2020 Dec;135:106782. doi: 10.1016/j.vph.2020.106782. Epub 2020 Aug 27.
7
Circular RNA circ_0124644 exacerbates the ox-LDL-induced endothelial injury in human vascular endothelial cells through regulating PAPP-A by acting as a sponge of miR-149-5p.环状 RNA circ_0124644 通过作为 miR-149-5p 的海绵体来调节 PAPP-A,从而加剧了 ox-LDL 诱导的人血管内皮细胞中的内皮损伤。
Mol Cell Biochem. 2020 Aug;471(1-2):51-61. doi: 10.1007/s11010-020-03764-0. Epub 2020 Jun 4.
8
Circ_WBSCR17 aggravates inflammatory responses and fibrosis by targeting miR-185-5p/SOX6 regulatory axis in high glucose-induced human kidney tubular cells.环状 RNA-WBSCR17 通过靶向 miR-185-5p/SOX6 调控轴加重高糖诱导的人肾小管细胞炎症反应和纤维化。
Life Sci. 2020 Oct 15;259:118269. doi: 10.1016/j.lfs.2020.118269. Epub 2020 Aug 13.
9
Circ_CLASP2 Regulates High Glucose-Induced Dysfunction of Human Endothelial Cells Through Targeting miR-140-5p/FBXW7 Axis.环状 CLASP2 通过靶向 miR-140-5p/FBXW7 轴调控高糖诱导的人内皮细胞功能障碍。
Front Pharmacol. 2021 Mar 11;12:594793. doi: 10.3389/fphar.2021.594793. eCollection 2021.
10
Circular RNA USP1 regulates the permeability of blood-tumour barrier via miR-194-5p/FLI1 axis.环状 RNA USP1 通过 miR-194-5p/FLI1 轴调节血肿瘤屏障的通透性。
J Cell Mol Med. 2020 Jan;24(1):342-355. doi: 10.1111/jcmm.14735. Epub 2019 Oct 26.

引用本文的文献

1
Inhibition of miR-194-5p avoids DUSP9 downregulation thus limiting sepsis-induced cardiomyopathy.抑制 miR-194-5p 避免了 DUSP9 的下调,从而限制了脓毒症诱导的心肌病。
Sci Rep. 2024 Sep 2;14(1):20313. doi: 10.1038/s41598-024-71166-z.
2
Acupoint catgut embedding attenuates oxidative stress and cognitive impairment in chronic cerebral ischemia by inhibiting the Ang II/AT1R/NOX axis.穴位埋线通过抑制 Ang II/AT1R/NOX 轴减轻慢性脑缺血引起的氧化应激和认知障碍。
Pflugers Arch. 2024 Aug;476(8):1249-1261. doi: 10.1007/s00424-024-02981-6. Epub 2024 Jun 28.
3
A circRNA ceRNA network involved in cognitive dysfunction after chronic cerebral hypoperfusion.

本文引用的文献

1
Luteolin alleviates myocardial ischemia reperfusion injury in rats via Siti1/NLRP3/NF-κB pathway.木犀草素通过 Siti1/NLRP3/NF-κB 通路减轻大鼠心肌缺血再灌注损伤。
Int Immunopharmacol. 2020 Aug;85:106680. doi: 10.1016/j.intimp.2020.106680. Epub 2020 Jun 13.
2
Suppression of Circular RNA Hsa_circ_0109320 Attenuates Non-Small Cell Lung Cancer Progression via MiR-595/E2F7 Axis.环状 RNA Hsa_circ_0109320 通过 miR-595/E2F7 轴抑制非小细胞肺癌进展。
Med Sci Monit. 2020 Jun 8;26:e921200. doi: 10.12659/MSM.921200.
3
Circ_002664/miR-182-5p/Herpud1 pathway importantly contributes to OGD/R-induced neuronal cell apoptosis.
一个参与慢性脑灌注不足后认知功能障碍的环状RNA竞争性内源RNA网络。
Aging (Albany NY). 2024 Jan 16;16(2):1161-1181. doi: 10.18632/aging.205387.
4
Interaction between SIRT1 and non-coding RNAs in different disorders.SIRT1与非编码RNA在不同疾病中的相互作用。
Front Genet. 2023 Jun 27;14:1121982. doi: 10.3389/fgene.2023.1121982. eCollection 2023.
5
The circular RNA promotes transcription by recruiting Kat7 and leading to increased expression, which inhibits neuronal apoptosis in acute ischemic stroke.环状RNA通过招募Kat7促进转录并导致表达增加,从而抑制急性缺血性卒中的神经元凋亡。
Neural Regen Res. 2023 Oct;18(10):2237-2245. doi: 10.4103/1673-5374.369115.
6
Expression levels of and in peripheral blood of severe acute pancreatitis and their clinical significance.重症急性胰腺炎患者外周血中[具体物质]的表达水平及其临床意义。 (你原文中“and”前后应该有具体物质未给出,这里按常规补充了[具体物质])
Ann Surg Treat Res. 2023 Feb;104(2):90-100. doi: 10.4174/astr.2023.104.2.90. Epub 2023 Jan 31.
7
Role of NAD and FAD in Ischemic Stroke Pathophysiology: An Epigenetic Nexus and Expanding Therapeutic Repertoire.NAD 和 FAD 在缺血性中风病理生理学中的作用:一个表观遗传学枢纽和不断扩大的治疗谱。
Cell Mol Neurobiol. 2023 Jul;43(5):1719-1768. doi: 10.1007/s10571-022-01287-4. Epub 2022 Sep 30.
8
Establishing a competing endogenous RNA (ceRNA)-immunoregulatory network associated with the progression of Alzheimer's disease.建立与阿尔茨海默病进展相关的竞争性内源性RNA(ceRNA)免疫调节网络。
Ann Transl Med. 2022 Jan;10(2):65. doi: 10.21037/atm-21-6762..
Circ_002664/miR-182-5p/Herpud1 通路对 OGD/R 诱导的神经元细胞凋亡有重要贡献。
Mol Cell Probes. 2020 Oct;53:101585. doi: 10.1016/j.mcp.2020.101585. Epub 2020 May 4.
4
The decreased circular RNA hsa_circ_0072309 promotes cell apoptosis of ischemic stroke by sponging miR-100.环状 RNA hsa_circ_0072309 的减少通过海绵吸附 miR-100 促进缺血性中风的细胞凋亡。
Eur Rev Med Pharmacol Sci. 2020 Apr;24(8):4420-4429. doi: 10.26355/eurrev_202004_21024.
5
The NF-κB modulated miR-194-5p/IGF1R/PPFIBP axis is crucial for the tumorigenesis of ovarian cancer.核因子κB调控的miR-194-5p/胰岛素样生长因子1受体/多磷酸肌醇结合蛋白1轴对卵巢癌的肿瘤发生至关重要。
J Cancer. 2020 Mar 13;11(12):3433-3445. doi: 10.7150/jca.40604. eCollection 2020.
6
Down-regulation of lncRNA NEAT1 regulated by miR-194-5p/DNMT3A facilitates acute myeloid leukemia.miR-194-5p/DNMT3A 下调长链非编码 RNA NEAT1 促进急性髓系白血病。
Blood Cells Mol Dis. 2020 May;82:102417. doi: 10.1016/j.bcmd.2020.102417. Epub 2020 Feb 24.
7
The circular RNA hsa_circ_0007623 acts as a sponge of microRNA-297 and promotes cardiac repair.环状 RNA hsa_circ_0007623 作为 microRNA-297 的海绵体促进心脏修复。
Biochem Biophys Res Commun. 2020 Mar 19;523(4):993-1000. doi: 10.1016/j.bbrc.2019.12.116. Epub 2020 Jan 20.
8
Calycosin-7----glucoside Attenuates OGD/R-Induced Damage by Preventing Oxidative Stress and Neuronal Apoptosis via the SIRT1/FOXO1/PGC-1 Pathway in HT22 Cells.毛蕊异黄酮-7----葡萄糖苷通过 SIRT1/FOXO1/PGC-1 通路减轻 OGD/R 诱导的 HT22 细胞损伤,抑制氧化应激和神经元凋亡。
Neural Plast. 2019 Dec 1;2019:8798069. doi: 10.1155/2019/8798069. eCollection 2019.
9
Circular RNA USP1 regulates the permeability of blood-tumour barrier via miR-194-5p/FLI1 axis.环状 RNA USP1 通过 miR-194-5p/FLI1 轴调节血肿瘤屏障的通透性。
J Cell Mol Med. 2020 Jan;24(1):342-355. doi: 10.1111/jcmm.14735. Epub 2019 Oct 26.
10
Circular RNA circ_0000950 promotes neuron apoptosis, suppresses neurite outgrowth and elevates inflammatory cytokines levels via directly sponging miR-103 in Alzheimer's disease.环状 RNA circ_0000950 通过直接海绵吸附 miR-103 促进阿尔茨海默病神经元凋亡,抑制轴突生长,升高炎症细胞因子水平。
Cell Cycle. 2019 Sep;18(18):2197-2214. doi: 10.1080/15384101.2019.1629773. Epub 2019 Aug 2.