• 文献检索
  • 文档翻译
  • 深度研究
  • 学术资讯
  • Suppr Zotero 插件Zotero 插件
  • 邀请有礼
  • 套餐&价格
  • 历史记录
应用&插件
Suppr Zotero 插件Zotero 插件浏览器插件Mac 客户端Windows 客户端微信小程序
定价
高级版会员购买积分包购买API积分包
服务
文献检索文档翻译深度研究API 文档MCP 服务
关于我们
关于 Suppr公司介绍联系我们用户协议隐私条款
关注我们

Suppr 超能文献

核心技术专利:CN118964589B侵权必究
粤ICP备2023148730 号-1Suppr @ 2026

文献检索

告别复杂PubMed语法,用中文像聊天一样搜索,搜遍4000万医学文献。AI智能推荐,让科研检索更轻松。

立即免费搜索

文件翻译

保留排版,准确专业,支持PDF/Word/PPT等文件格式,支持 12+语言互译。

免费翻译文档

深度研究

AI帮你快速写综述,25分钟生成高质量综述,智能提取关键信息,辅助科研写作。

立即免费体验

脑灰质星形胶质细胞特异性连接蛋白 43 缺失可减轻脊髓炎症性脱髓鞘。

Brain gray matter astroglia-specific connexin 43 ablation attenuates spinal cord inflammatory demyelination.

机构信息

Department of Neurology, Neurological Institute, Graduate School of Medical Sciences, Kyushu University, 3-1-1, Maidashi, Higashi-ku, Fukuoka, 812-8582, Japan.

Physiological Genomics, Biomedical Center, Ludwig-Maximilians University Munich, Munich, Germany.

出版信息

J Neuroinflammation. 2021 Jun 5;18(1):126. doi: 10.1186/s12974-021-02176-1.

DOI:10.1186/s12974-021-02176-1
PMID:34090477
原文链接:https://pmc.ncbi.nlm.nih.gov/articles/PMC8180177/
Abstract

BACKGROUND

Brain astroglia are activated preceding the onset of experimental autoimmune encephalomyelitis (EAE), an animal model of multiple sclerosis (MS). We characterized the effects of brain astroglia on spinal cord inflammation, focusing on astroglial connexin (Cx)43, because we recently reported that Cx43 has a critical role in regulating neuroinflammation.

METHODS

Because glutamate aspartate transporter (GLAST) astroglia are enriched in the brain gray matter, we generated Cx43;GLAST-CreER mice that were brain gray matter astroglia-specific Cx43 conditional knockouts (Cx43 icKO). EAE was induced by immunization with myelin oligodendroglia glycoprotein (MOG) peptide 10 days after tamoxifen injection. Cx43 mice were used as controls.

RESULTS

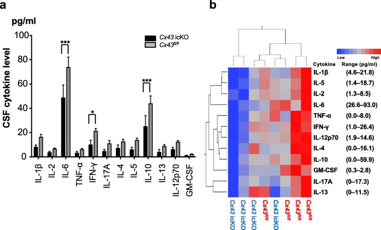
Acute and chronic EAE signs were significantly milder in Cx43 icKO mice than in controls whereas splenocyte MOG-specific responses were unaltered. Histologically, Cx43 icKO mice showed significantly less demyelination and fewer CD45 infiltrating immunocytes, including F4/80 macrophages, and Iba1 microglia in the spinal cord than controls. Microarray analysis of the whole cerebellum revealed marked upregulation of anti-inflammatory A2-specific astroglia gene sets in the pre-immunized phase and decreased proinflammatory A1-specific and pan-reactive astroglial gene expression in the onset phase in Cx43 icKO mice compared with controls. Astroglia expressing C3, a representative A1 marker, were significantly decreased in the cerebrum, cerebellum, and spinal cord of Cx43 icKO mice compared with controls in the peak phase. Isolated Cx43 icKO spinal microglia showed more anti-inflammatory and less proinflammatory gene expression than control microglia in the pre-immunized phase. In particular, microglial expression of Ccl2, Ccl5, Ccl7, and Ccl8 in the pre-immunized phase and of Cxcl9 at the peak phase was lower in Cx43 icKO than in controls. Spinal microglia circularity was significantly lower in Cx43 icKO than in controls in the peak phase. Significantly lower interleukin (IL)-6, interferon-γ, and IL-10 levels were present in cerebrospinal fluid from Cx43 icKO mice in the onset phase compared with controls.

CONCLUSIONS

The ablation of Cx43 in brain gray matter astroglia attenuates EAE by promoting astroglia toward an anti-inflammatory phenotype and suppressing proinflammatory activation of spinal microglia partly through depressed cerebrospinal fluid proinflammatory cytokine/chemokine levels. Brain astroglial Cx43 might be a novel therapeutic target for MS.

摘要

背景

在实验性自身免疫性脑脊髓炎(EAE)发作之前,大脑神经胶质细胞被激活,EAE 是多发性硬化症(MS)的动物模型。我们描述了大脑神经胶质细胞对脊髓炎症的影响,重点研究了神经胶质细胞缝隙连接蛋白(Cx)43,因为我们最近的研究表明 Cx43 在调节神经炎症中具有关键作用。

方法

由于谷氨酸天冬氨酸转运蛋白(GLAST)神经胶质细胞在大脑灰质中丰富,我们生成了 Cx43;GLAST-CreER 小鼠,这是大脑灰质神经胶质细胞特异性 Cx43 条件性敲除(Cx43icKO)。用髓鞘少突胶质糖蛋白(MOG)肽免疫后 10 天,通过给予他莫昔芬注射来诱导 EAE。Cx43 小鼠用作对照。

结果

与对照相比,Cx43icKO 小鼠的急性和慢性 EAE 症状明显较轻,而脾细胞 MOG 特异性反应未改变。组织学上,与对照相比,Cx43icKO 小鼠脊髓中的脱髓鞘和 CD45 浸润免疫细胞(包括 F4/80 巨噬细胞和 Iba1 小胶质细胞)明显减少。在 Cx43icKO 小鼠的预免疫阶段,小脑的全基因芯片分析显示抗炎 A2 特异性神经胶质细胞基因集明显上调,在发病阶段促炎 A1 特异性和全反应性神经胶质细胞基因表达下调,与对照相比。与对照相比,在高峰期,Cx43icKO 小鼠大脑、小脑和脊髓中表达 C3 的 A1 标志物的神经胶质细胞明显减少。与对照相比,在预免疫阶段,分离的 Cx43icKO 脊髓小胶质细胞表现出更多的抗炎和更少的促炎基因表达。特别是,在预免疫阶段,Cx43icKO 中的小胶质细胞表达 Ccl2、Ccl5、Ccl7 和 Ccl8,在高峰期表达 Cxcl9 的水平低于对照。在高峰期,Cx43icKO 中的小胶质细胞圆形度明显低于对照。与对照相比,在发病阶段,Cx43icKO 小鼠的脑脊液中白细胞介素(IL)-6、干扰素-γ和 IL-10 水平明显降低。

结论

大脑灰质神经胶质细胞中 Cx43 的缺失通过促进神经胶质细胞向抗炎表型和抑制脊髓小胶质细胞的促炎激活来减轻 EAE,部分通过降低脑脊液促炎细胞因子/趋化因子水平。大脑神经胶质细胞 Cx43 可能是治疗多发性硬化症的一个新的治疗靶点。

https://cdn.ncbi.nlm.nih.gov/pmc/blobs/7990/8180177/b617bae827b9/12974_2021_2176_Fig7_HTML.jpg
https://cdn.ncbi.nlm.nih.gov/pmc/blobs/7990/8180177/740f17cecb92/12974_2021_2176_Fig1_HTML.jpg
https://cdn.ncbi.nlm.nih.gov/pmc/blobs/7990/8180177/1e80e2346255/12974_2021_2176_Fig2_HTML.jpg
https://cdn.ncbi.nlm.nih.gov/pmc/blobs/7990/8180177/6ae420f70115/12974_2021_2176_Fig3_HTML.jpg
https://cdn.ncbi.nlm.nih.gov/pmc/blobs/7990/8180177/62eb842f247b/12974_2021_2176_Fig4_HTML.jpg
https://cdn.ncbi.nlm.nih.gov/pmc/blobs/7990/8180177/69a39a919293/12974_2021_2176_Fig5_HTML.jpg
https://cdn.ncbi.nlm.nih.gov/pmc/blobs/7990/8180177/fd7843142421/12974_2021_2176_Fig6_HTML.jpg
https://cdn.ncbi.nlm.nih.gov/pmc/blobs/7990/8180177/b617bae827b9/12974_2021_2176_Fig7_HTML.jpg
https://cdn.ncbi.nlm.nih.gov/pmc/blobs/7990/8180177/740f17cecb92/12974_2021_2176_Fig1_HTML.jpg
https://cdn.ncbi.nlm.nih.gov/pmc/blobs/7990/8180177/1e80e2346255/12974_2021_2176_Fig2_HTML.jpg
https://cdn.ncbi.nlm.nih.gov/pmc/blobs/7990/8180177/6ae420f70115/12974_2021_2176_Fig3_HTML.jpg
https://cdn.ncbi.nlm.nih.gov/pmc/blobs/7990/8180177/62eb842f247b/12974_2021_2176_Fig4_HTML.jpg
https://cdn.ncbi.nlm.nih.gov/pmc/blobs/7990/8180177/69a39a919293/12974_2021_2176_Fig5_HTML.jpg
https://cdn.ncbi.nlm.nih.gov/pmc/blobs/7990/8180177/fd7843142421/12974_2021_2176_Fig6_HTML.jpg
https://cdn.ncbi.nlm.nih.gov/pmc/blobs/7990/8180177/b617bae827b9/12974_2021_2176_Fig7_HTML.jpg

相似文献

1
Brain gray matter astroglia-specific connexin 43 ablation attenuates spinal cord inflammatory demyelination.脑灰质星形胶质细胞特异性连接蛋白 43 缺失可减轻脊髓炎症性脱髓鞘。
J Neuroinflammation. 2021 Jun 5;18(1):126. doi: 10.1186/s12974-021-02176-1.
2
Oligodendroglial connexin 47 regulates neuroinflammation upon autoimmune demyelination in a novel mouse model of multiple sclerosis.少突胶质细胞连接蛋白 47 在新型多发性硬化症小鼠模型中调节自身免疫性脱髓鞘后的神经炎症。
Proc Natl Acad Sci U S A. 2020 Jan 28;117(4):2160-2169. doi: 10.1073/pnas.1901294117. Epub 2020 Jan 13.
3
Connexin 30 Deficiency Attenuates Chronic but Not Acute Phases of Experimental Autoimmune Encephalomyelitis Through Induction of Neuroprotective Microglia.缝隙连接蛋白 30 缺乏通过诱导神经保护小胶质细胞来减轻实验性自身免疫性脑脊髓炎的慢性期但不减轻急性期。
Front Immunol. 2018 Nov 7;9:2588. doi: 10.3389/fimmu.2018.02588. eCollection 2018.
4
Astroglial connexin 43 is a novel therapeutic target for chronic multiple sclerosis model.星形胶质细胞连接蛋白 43 是慢性多发性硬化症模型的一个新的治疗靶点。
Sci Rep. 2024 May 13;14(1):10877. doi: 10.1038/s41598-024-61508-2.
5
Deletion of astroglial CXCL10 delays clinical onset but does not affect progressive axon loss in a murine autoimmune multiple sclerosis model.在小鼠自身免疫性多发性硬化模型中,星形胶质细胞CXCL10的缺失会延迟临床发病,但不影响轴突的进行性丧失。
J Neuroinflammation. 2014 Jun 12;11:105. doi: 10.1186/1742-2094-11-105.
6
Bu Shen Yi Sui Capsule Alleviates Neuroinflammation and Demyelination by Promoting Microglia toward M2 Polarization, Which Correlates with Changes in miR-124 and miR-155 in Experimental Autoimmune Encephalomyelitis.补肾益髓胶囊通过促进小胶质细胞向 M2 极化来减轻实验性自身免疫性脑脊髓炎的神经炎症和脱髓鞘,这与 miR-124 和 miR-155 的变化相关。
Oxid Med Cell Longev. 2021 Mar 16;2021:5521503. doi: 10.1155/2021/5521503. eCollection 2021.
7
Connexin43, the major gap junction protein of astrocytes, is down-regulated in inflamed white matter in an animal model of multiple sclerosis.连接蛋白43是星形胶质细胞的主要缝隙连接蛋白,在多发性硬化症动物模型的炎症性白质中表达下调。
J Neurosci Res. 2005 Jun 15;80(6):798-808. doi: 10.1002/jnr.20474.
8
Deletion of voltage-gated calcium channels in astrocytes decreases neuroinflammation and demyelination in a murine model of multiple sclerosis.星形胶质细胞电压门控钙通道缺失可减少多发性硬化症小鼠模型的神经炎症和脱髓鞘。
J Neuroinflammation. 2023 Nov 14;20(1):263. doi: 10.1186/s12974-023-02948-x.
9
Transcript analysis of laser capture microdissected white matter astrocytes and higher phenol sulfotransferase 1A1 expression during autoimmune neuroinflammation.激光捕获显微切割的白质星形胶质细胞的转录分析以及自身免疫性神经炎症期间较高的酚磺基转移酶1A1表达。
J Neuroinflammation. 2015 Jul 4;12:130. doi: 10.1186/s12974-015-0348-y.
10
Astrogliosis in EAE spinal cord: derivation from radial glia, and relationships to oligodendroglia.实验性自身免疫性脑脊髓炎脊髓中的星形胶质细胞增生:源自放射状胶质细胞及其与少突胶质细胞的关系
Glia. 2007 Jan 1;55(1):57-64. doi: 10.1002/glia.20437.

引用本文的文献

1
Acupuncture regulates astrocyte neurotoxic polarization to protect blood-brain barrier integrity in delayed thrombolysis through mediating ERK1/2/Cx43 axis.针刺通过介导ERK1/2/Cx43轴调节星形胶质细胞神经毒性极化,以保护延迟溶栓中血脑屏障的完整性。
IBRO Neurosci Rep. 2025 Apr 11;18:604-618. doi: 10.1016/j.ibneur.2025.04.005. eCollection 2025 Jun.
2
Glial connexins in glaucoma.青光眼中的神经胶质连接蛋白
Front Neurosci. 2025 Apr 9;19:1560344. doi: 10.3389/fnins.2025.1560344. eCollection 2025.
3
Mechanistic insights into connexin-mediated neuroglia crosstalk in neurodegenerative diseases.

本文引用的文献

1
Oligodendroglial connexin 47 regulates neuroinflammation upon autoimmune demyelination in a novel mouse model of multiple sclerosis.少突胶质细胞连接蛋白 47 在新型多发性硬化症小鼠模型中调节自身免疫性脱髓鞘后的神经炎症。
Proc Natl Acad Sci U S A. 2020 Jan 28;117(4):2160-2169. doi: 10.1073/pnas.1901294117. Epub 2020 Jan 13.
2
Connexin 30 Deficiency Attenuates Chronic but Not Acute Phases of Experimental Autoimmune Encephalomyelitis Through Induction of Neuroprotective Microglia.缝隙连接蛋白 30 缺乏通过诱导神经保护小胶质细胞来减轻实验性自身免疫性脑脊髓炎的慢性期但不减轻急性期。
Front Immunol. 2018 Nov 7;9:2588. doi: 10.3389/fimmu.2018.02588. eCollection 2018.
3
神经退行性疾病中连接蛋白介导的神经胶质细胞串扰的机制洞察
Front Cell Neurosci. 2025 Feb 11;19:1532960. doi: 10.3389/fncel.2025.1532960. eCollection 2025.
4
Blood exosome connexins and small RNAs related to demyelinating disease activity.与脱髓鞘疾病活动相关的血液外泌体连接蛋白和小RNA
Ann Clin Transl Neurol. 2025 Mar;12(3):538-555. doi: 10.1002/acn3.52307. Epub 2025 Feb 3.
5
Dorsoventral photobiomodulation therapy safely reduces inflammation and sensorimotor deficits in a mouse model of multiple sclerosis.背腹光生物调节疗法可安全减轻多发性硬化症小鼠模型中的炎症和感觉运动功能障碍。
J Neuroinflammation. 2024 Dec 18;21(1):321. doi: 10.1186/s12974-024-03294-2.
6
The Involvement of Glial Cells in Blood-Brain Barrier Damage in Neuroimmune Diseases.神经免疫疾病中胶质细胞对血脑屏障损伤的作用
Int J Mol Sci. 2024 Nov 17;25(22):12323. doi: 10.3390/ijms252212323.
7
Gut microbiota in multiple sclerosis and animal models.多发性硬化症及动物模型中的肠道微生物群
FEBS J. 2025 Mar;292(6):1330-1356. doi: 10.1111/febs.17161. Epub 2024 May 30.
8
Astroglial connexin 43 is a novel therapeutic target for chronic multiple sclerosis model.星形胶质细胞连接蛋白 43 是慢性多发性硬化症模型的一个新的治疗靶点。
Sci Rep. 2024 May 13;14(1):10877. doi: 10.1038/s41598-024-61508-2.
9
Connexins Control Glial Inflammation in Various Neurological Diseases.连接蛋白在多种神经疾病中控制神经胶质炎症。
Int J Mol Sci. 2023 Nov 28;24(23):16879. doi: 10.3390/ijms242316879.
10
Tetramethylpyrazine promotes stroke recovery by inducing the restoration of neurovascular unit and transformation of A1/A2 reactive astrocytes.川芎嗪通过诱导神经血管单元的恢复和A1/A2反应性星形胶质细胞的转变来促进中风恢复。
Front Cell Neurosci. 2023 Mar 27;17:1125412. doi: 10.3389/fncel.2023.1125412. eCollection 2023.
Gap junction protein Connexin-43 is a direct transcriptional regulator of N-cadherin in vivo.
缝隙连接蛋白 Connexin-43 是体内 N-钙黏蛋白的直接转录调控因子。
Nat Commun. 2018 Sep 21;9(1):3846. doi: 10.1038/s41467-018-06368-x.
4
Astrocyte heterogeneity across the brain and spinal cord occurs developmentally, in adulthood and in response to demyelination.星形胶质细胞在大脑和脊髓中的异质性在发育过程中、成年期以及对脱髓鞘的反应中都会出现。
PLoS One. 2017 Jul 10;12(7):e0180697. doi: 10.1371/journal.pone.0180697. eCollection 2017.
5
Neurotoxic reactive astrocytes are induced by activated microglia.神经毒性反应性星形胶质细胞由活化的小胶质细胞诱导产生。
Nature. 2017 Jan 26;541(7638):481-487. doi: 10.1038/nature21029. Epub 2017 Jan 18.
6
Th1 cells downregulate connexin 43 gap junctions in astrocytes via microglial activation.Th1 细胞通过小胶质细胞的激活下调星形胶质细胞中的连接蛋白 43 缝隙连接。
Sci Rep. 2016 Dec 8;6:38387. doi: 10.1038/srep38387.
7
Allergic Inflammation Leads to Neuropathic Pain via Glial Cell Activation.过敏性炎症通过胶质细胞激活导致神经性疼痛。
J Neurosci. 2016 Nov 23;36(47):11929-11945. doi: 10.1523/JNEUROSCI.1981-16.2016.
8
Cytokine and chemokine alterations in tissue, CSF, and plasma in early presymptomatic phase of experimental allergic encephalomyelitis (EAE), in a rat model of multiple sclerosis.在多发性硬化症大鼠模型实验性自身免疫性脑脊髓炎(EAE)的早期症状前阶段,组织、脑脊液和血浆中的细胞因子和趋化因子变化
J Neuroinflammation. 2016 Nov 15;13(1):291. doi: 10.1186/s12974-016-0757-6.
9
Persistent activation of microglia and NADPH oxidase [corrected] drive hippocampal dysfunction in experimental multiple sclerosis.小胶质细胞和NADPH氧化酶的持续激活[校正后]导致实验性多发性硬化症中的海马功能障碍。
Sci Rep. 2016 Feb 18;6:20926. doi: 10.1038/srep20926.
10
Intrinsic Astrocyte Heterogeneity Influences Tumor Growth in Glioma Mouse Models.内在星形胶质细胞异质性影响胶质瘤小鼠模型中的肿瘤生长。
Brain Pathol. 2017 Jan;27(1):36-50. doi: 10.1111/bpa.12348. Epub 2016 Apr 13.