Suppr超能文献

树叶丙酮提取物通过抑制信号转导和转录激活因子3(STAT3)信号传导发挥抗黑色素瘤作用。

Acetone Extract of Leaves Exerts Anti-Melanoma Effects via Inhibiting STAT3 Signaling.

作者信息

Xu Ruiqi, Zeng Mengnan, Wu Yuanyuan, Wang Shengchao, Zhang Beibei, Zhang Jingke, Kan Yuxuan, Li Benke, Cao Bing, Zheng Xiaoke, Feng Weisheng

机构信息

School of Pharmacy, Henan University of Traditional Chinese Medicine, Zhengzhou, People's Republic of China.

The Engineering and Technology Center for Chinese Medicine Development of Henan Province, Zhengzhou, People's Republic of China.

出版信息

Onco Targets Ther. 2021 May 28;14:3487-3501. doi: 10.2147/OTT.S308371. eCollection 2021.

Abstract

PURPOSE

This research aims to investigate the intervention and mechanism of 50% acetone extract of leaves (SZYY) on melanoma xenografts.

PATIENTS AND METHODS

Tumor size and cardiac function were measured via ultrasound. The accumulation of 2-deoxy-D-glucose (2-DG) in tumor tissue was examined with near-infrared in vivo imaging. Flow cytometry was performed to assess apoptosis and reactive oxygen species (ROS) levels in tumor and immune cells in spleen. The levels of inflammatory cytokines in serum were detected by cytometric bead array. The expression of proliferation-, apoptosis-, and angiogenesis-related proteins in tumor cells was measured to evaluate the underlying mechanisms. Subsequently, the effects of four compounds separated from SZYY on the proliferation and migration of A375 cells and STAT3 signaling were examined. The peak identification and contents of the four components were performed via high-performance liquid chromatography (HPLC). Finally, we evaluated the inhibitory effects of STAT3 overexpression on the cytotoxic activity of four constituents in A375 cells.

RESULTS

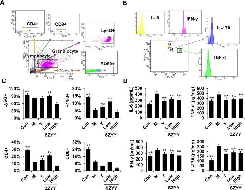
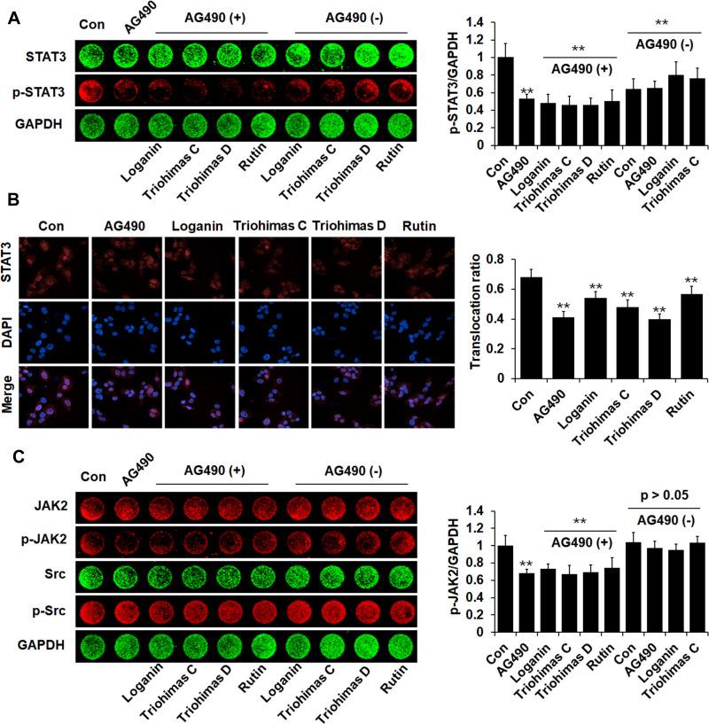
SZYY inhibited the growth and glycolysis of melanoma xenograft in mice, improved cardiac function, increased the percentages of macrophages, neutrophils, and lymphocytes in spleen, reduced the levels of IL-6, IL-17A, TNF-α, and IFN-γ in serum, promoted apoptosis and oxidative stress in tumor tissues, and inhibited STAT3 phosphorylation and expression of angiogenic factors. Chemical analysis showed that SZYY is rich in loganin, rutin, triohimas C, and triohimas D, which all could restrain the proliferation and migration of A375 cells and inhibit the phosphorylation and nuclear translocation of STAT3. Moreover, STAT3 overexpression could diminish the cytotoxic activity of four compounds on A375 cells.

CONCLUSION

SZYY could exert anti-melanoma effects via inhibiting STAT3 signaling to induce apoptosis and inhibit tumor angiogenesis. Its active ingredients might be loganin, rutin, triohimas C, and triohimas D.

摘要

目的

本研究旨在探讨叶50%丙酮提取物(SZYY)对黑色素瘤异种移植瘤的干预作用及机制。

患者和方法

通过超声测量肿瘤大小和心脏功能。用近红外体内成像检测肿瘤组织中2-脱氧-D-葡萄糖(2-DG)的蓄积。进行流式细胞术以评估肿瘤和脾脏免疫细胞中的凋亡及活性氧(ROS)水平。通过细胞计数珠阵列检测血清中炎性细胞因子的水平。检测肿瘤细胞中增殖、凋亡和血管生成相关蛋白的表达以评估潜在机制。随后,研究从SZYY中分离出的四种化合物对A375细胞增殖和迁移以及STAT3信号传导的影响。通过高效液相色谱(HPLC)进行四种成分的峰鉴定和含量测定。最后,评估STAT3过表达对A375细胞中四种成分细胞毒活性的抑制作用。

结果

SZYY抑制小鼠黑色素瘤异种移植瘤生长和糖酵解,改善心脏功能,增加脾脏中巨噬细胞、中性粒细胞和淋巴细胞百分比,降低血清中IL-6、IL-17A、TNF-α和IFN-γ水平,促进肿瘤组织凋亡和氧化应激,并抑制STAT3磷酸化和血管生成因子表达。化学分析表明SZYY富含马钱苷、芦丁、三叶苷C和三叶苷D,它们均可抑制A375细胞增殖和迁移,并抑制STAT3磷酸化和核转位。此外,STAT3过表达可减弱四种化合物对A375细胞的细胞毒活性。

结论

SZYY可通过抑制STAT3信号传导诱导凋亡和抑制肿瘤血管生成发挥抗黑色素瘤作用。其活性成分可能是马钱苷、芦丁、三叶苷C和三叶苷D。

https://cdn.ncbi.nlm.nih.gov/pmc/blobs/3193/8169088/71de994fe1cd/OTT-14-3487-g0001.jpg

文献AI研究员

20分钟写一篇综述,助力文献阅读效率提升50倍。

立即体验

用中文搜PubMed

大模型驱动的PubMed中文搜索引擎

马上搜索

文档翻译

学术文献翻译模型,支持多种主流文档格式。

立即体验