Suppr超能文献

自闭症谱系障碍患者唾液免疫球蛋白A的改变

The Alteration of Salivary Immunoglobulin A in Autism Spectrum Disorders.

作者信息

Gong Wuyi, Qiao Yanan, Li Bosheng, Zheng Xiaoguo, Xu Ruihuan, Wang Mingbang, Mi Xiaohui, Li Yongming

机构信息

Department of Orthodontics, Shanghai Engineering Research Center of Tooth Restoration and Regeneration, School and Hospital of Stomatology, Tongji University, Shanghai, China.

Shanghai Key Laboratory of Embryo Original Disease, School of Medicine, International Peace Maternity and Child Health Hospital, Shanghai Jiao Tong University, Shanghai, China.

出版信息

Front Psychiatry. 2021 May 21;12:669193. doi: 10.3389/fpsyt.2021.669193. eCollection 2021.

Abstract

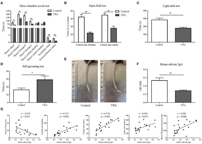
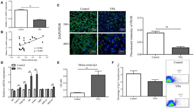
Autism spectrum disorders (ASD) are neurodevelopmental disorders with changes in the gut and oral microbiota. Based on the intimate relationship between the oral microbiota and oral mucosal immunity, this study aimed to investigate changes in salivary immunoglobulin A (IgA) level in ASD and the underlying mechanism for any such changes. We recruited 36 children diagnosed with ASD and 35 normally developing children and measured their salivary IgA content using enzyme-linked immunosorbent assay (ELISA). The valproate (VPA) -treated ASD mouse model was established by prenatal exposure to valproate and mouse salivary IgA content was also quantified by ELISA. The submandibular glands of VPA and control mice were isolated and analyzed using qRT-PCR, immunofluorescence staining, and flow cytometry. ASD-related were co-incubated with the human salivary gland (HSG) cell line, and western blotting was used to detect the levels of relevant proteins. We found that salivary IgA content was significantly decreased in patients with ASD and had a significant ASD diagnostic value. The salivary IgA content also decreased in VPA mice and was significantly correlated with autistic-like behaviors among them. The mRNA and protein levels of the polymeric immunoglobulin receptor () were downregulated in the submandibular glands of VPA mice and the mRNA level was positively correlated with mouse salivary IgA content. HSG cells treated with ASD-related had reduced PIGR protein level. Therefore, protective IgA levels were reduced in the saliva of individuals with ASD, which correlated with the bacteria-induced downregulation of in salivary glands. This study suggests a new direction for ASD diagnosis and prevention of oral diseases in ASD cohorts and provides evidence for the ASD mucosal immunophenotype in the oral cavity.

摘要

自闭症谱系障碍(ASD)是一类伴有肠道和口腔微生物群变化的神经发育障碍。基于口腔微生物群与口腔黏膜免疫之间的密切关系,本研究旨在调查ASD患者唾液免疫球蛋白A(IgA)水平的变化及其潜在机制。我们招募了36名被诊断为ASD的儿童和35名发育正常的儿童,采用酶联免疫吸附测定(ELISA)法测量他们的唾液IgA含量。通过产前暴露于丙戊酸盐建立丙戊酸盐(VPA)处理的ASD小鼠模型,并同样用ELISA法对小鼠唾液IgA含量进行定量。分离VPA处理组和对照组小鼠的下颌下腺,采用qRT-PCR、免疫荧光染色和流式细胞术进行分析。将与ASD相关的物质与人唾液腺(HSG)细胞系共同孵育,并用蛋白质印迹法检测相关蛋白的水平。我们发现,ASD患者的唾液IgA含量显著降低,且具有显著的ASD诊断价值。VPA小鼠的唾液IgA含量也降低,且与其中的自闭症样行为显著相关。VPA小鼠下颌下腺中多聚免疫球蛋白受体()的mRNA和蛋白水平下调,且mRNA水平与小鼠唾液IgA含量呈正相关。用与ASD相关的物质处理的HSG细胞中PIGR蛋白水平降低。因此,ASD个体唾液中的保护性IgA水平降低,这与细菌诱导的唾液腺中表达下调有关。本研究为ASD诊断及ASD队列口腔疾病的预防提供了新方向,并为口腔内ASD黏膜免疫表型提供了证据。

https://cdn.ncbi.nlm.nih.gov/pmc/blobs/b5a3/8175640/85cb31448786/fpsyt-12-669193-g0001.jpg

文献AI研究员

20分钟写一篇综述,助力文献阅读效率提升50倍。

立即体验

用中文搜PubMed

大模型驱动的PubMed中文搜索引擎

马上搜索

文档翻译

学术文献翻译模型,支持多种主流文档格式。

立即体验