Suppr超能文献

脂多糖激活的骨髓源性树突状细胞通过改善免疫微环境抑制过敏性气道炎症。

Lipopolysaccharide-Activated Bone Marrow-Derived Dendritic Cells Suppress Allergic Airway Inflammation by Ameliorating the Immune Microenvironment.

机构信息

Research Center of Zhongshan Hospital, Fudan University, Shanghai, China.

Department of Pulmonary and Critical Care Medicine, Shanghai Institute of Respiratory Disease, Zhongshan Hospital, Fudan University, Shanghai, China.

出版信息

Front Immunol. 2021 May 19;12:595369. doi: 10.3389/fimmu.2021.595369. eCollection 2021.

Abstract

BACKGROUND

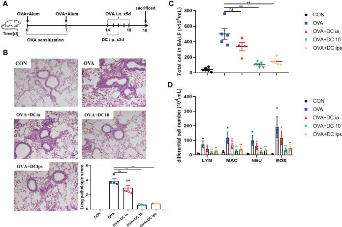
Previous studies have shown that lipopolysaccharide (LPS)-activated bone marrow-derived dendritic cells (DClps) might induce tolerance in autoimmune and cancer models , whereas it remains unclear whether DClps could play a role in allergic disease model. Herein, we aimed to elucidate the potential effects of DClps on OVA-sensitized/challenged airway inflammation in a mouse model, which may help facilitate the application of specific tolerogenic dendritic cells (tolDC) in allergic asthma in the future.

METHODS

The phenotype and function of immature DC (DCia), DClps or IL-10-activated-DC (DC10) were determined. OVA-sensitized/challenged mice were treated with OVA-pulsed DCia or DClps or DC10. We assessed the changes of histopathology, serum total IgE level, pulmonary signal transducers and activators of transcription (STAT), pulmonary regulatory T cells (Tregs), and airway recall responses to OVA rechallenge, including proliferation and cytokine secretory function of pulmonary memory CD4 T cells in the treated mice.

RESULTS

DClps exhibited low levels of CD80 and MHCII and increased levels of anti-inflammatory cytokines such as IL-10 and TGF-β. Additionally, DClps treatment dramatically diminished infiltration of inflammatory cells, eosinophilia, serum IgE and STAT6 phosphorylation level, increased the number of pulmonary Tregs. In addition, DClps treatment decreased the proliferation of pulmonary memory CD4 T cells, which further rendered the downregulation of Th2 cytokines .

CONCLUSION

LPS stimulation may lead to a tolerogenic phenotype on DC, and thereby alleviated the Th2 immune response of asthmatic mice, possibly by secreting anti-inflammatory cytokines, inhibiting pulmonary memory CD4 T cells, downregulating pulmonary STAT6 phosphorylation level and increasing pulmonary Tregs.

摘要

背景

先前的研究表明,脂多糖(LPS)激活的骨髓来源树突状细胞(DClps)可能在自身免疫和癌症模型中诱导耐受,而其在过敏性疾病模型中是否发挥作用尚不清楚。在此,我们旨在阐明 DClps 对 OVA 致敏/攻击气道炎症的潜在作用,这可能有助于促进特定的耐受原性树突状细胞(tolDC)在过敏性哮喘中的应用。

方法

测定未成熟 DC(DCia)、DClps 或 IL-10 激活的 DC(DC10)的表型和功能。OVA 致敏/攻击的小鼠用 OVA 脉冲的 DCia 或 DClps 或 DC10 处理。我们评估了组织病理学变化、血清总 IgE 水平、肺部信号转导物和转录激活物(STAT)、肺部调节性 T 细胞(Tregs)以及对 OVA 再挑战的气道回忆反应,包括治疗小鼠中肺部记忆 CD4 T 细胞的增殖和细胞因子分泌功能。

结果

DClps 表现出低水平的 CD80 和 MHCII 以及高水平的抗炎细胞因子,如 IL-10 和 TGF-β。此外,DClps 治疗显著减少了炎症细胞浸润、嗜酸性粒细胞增多、血清 IgE 和 STAT6 磷酸化水平,增加了肺部 Tregs 的数量。此外,DClps 治疗降低了肺部记忆 CD4 T 细胞的增殖,这进一步导致 Th2 细胞因子下调。

结论

LPS 刺激可能导致 DC 产生耐受表型,从而减轻哮喘小鼠的 Th2 免疫反应,可能通过分泌抗炎细胞因子、抑制肺部记忆 CD4 T 细胞、下调肺部 STAT6 磷酸化水平和增加肺部 Tregs 来实现。

https://cdn.ncbi.nlm.nih.gov/pmc/blobs/23e4/8171252/79edd517ca1d/fimmu-12-595369-g001.jpg

文献AI研究员

20分钟写一篇综述,助力文献阅读效率提升50倍。

立即体验

用中文搜PubMed

大模型驱动的PubMed中文搜索引擎

马上搜索

文档翻译

学术文献翻译模型,支持多种主流文档格式。

立即体验