Shuai Tian, Khan Muhammad Riaz, Zhang Xu Dong, Li Jingmin, Thorne Rick Francis, Wu Mian, Shao Fengmin
Translational Research Institute, Henan Provincial People's Hospital, School of Clinical Medicine, Henan University, Zhengzhou 450003, China.
School of Biomedical Sciences & Pharmacy, The University of Newcastle, Callaghan, NSW 2308, Australia.
Mol Ther Nucleic Acids. 2021 Apr 9;24:971-985. doi: 10.1016/j.omtn.2021.04.004. eCollection 2021 Jun 4.
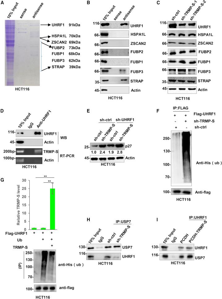
Long noncoding RNAs (lncRNAs) undergo extensive alternative splicing, but little is known about isoform functions. A prior investigation of lncRNA reported that its splice variant TRMP suppressed p27 translation through PTBP1. Here we characterize a second major splice variant, TRMP-S (short variant), whose enforced loss promotes cancer cell-cycle arrest and p27-dependent entry into cellular senescence. Remarkably, despite sharing a single common exon with TRMP, TRMP-S restrains p27 expression through distinct mechanisms. First, TRMP-S stabilizes UHRF1 protein levels, an epigenetic inhibitor of p27, by promoting interactions between UHRF1 and its deubiquitinating enzyme USP7. Alternatively, binding interactions between TRMP-S and FUBP3 prevent p53 mRNA interactions with RPL26 ribosomal protein, the latter essential for promoting p53 translation with ensuing suppression of p53 translation limiting p27 expression. Significantly, as TRMP-S is itself transactivated by p53, this identifies negative feedback regulation between p53 and TRMP-S. Different splicing variants of the RP11-369C8.1 gene thereby exert distinct roles that converge on the homeostatic control of p27 expression, providing an important precedent for understanding the actions of alternatively spliced lncRNAs.
长链非编码RNA(lncRNAs)经历广泛的可变剪接,但对其异构体功能知之甚少。先前对lncRNA的一项研究报告称,其剪接变体TRMP通过PTBP1抑制p27翻译。在这里,我们描述了第二种主要的剪接变体TRMP-S(短变体),其功能缺失会促进癌细胞周期停滞以及依赖p27进入细胞衰老状态。值得注意的是,尽管TRMP-S与TRMP共享一个共同外显子,但它通过不同机制抑制p27表达。首先,TRMP-S通过促进UHRF1与其去泛素化酶USP7之间的相互作用,稳定UHRF1蛋白水平,UHRF1是p27的一种表观遗传抑制剂。另外,TRMP-S与FUBP3之间的结合相互作用阻止p53 mRNA与核糖体蛋白RPL26相互作用,后者对于促进p53翻译并随后抑制p27表达至关重要。重要的是,由于TRMP-S本身由p53反式激活,这确定了p53与TRMP-S之间的负反馈调节。因此,RP11-369C8.1基因的不同剪接变体发挥不同作用,这些作用都集中在p27表达的稳态控制上,为理解可变剪接lncRNAs的作用提供了重要范例。