Laboratory of ImmunoViroTherapy, Drug Research Program, Faculty of Pharmacy, University of Helsinki, Helsinki, Finland.
TRIMM, Translational Immunology Research Program, University of Helsinki, Helsinki, Finland.
Cancer Immunol Res. 2021 Aug;9(8):981-993. doi: 10.1158/2326-6066.CIR-20-0814. Epub 2021 Jun 8.
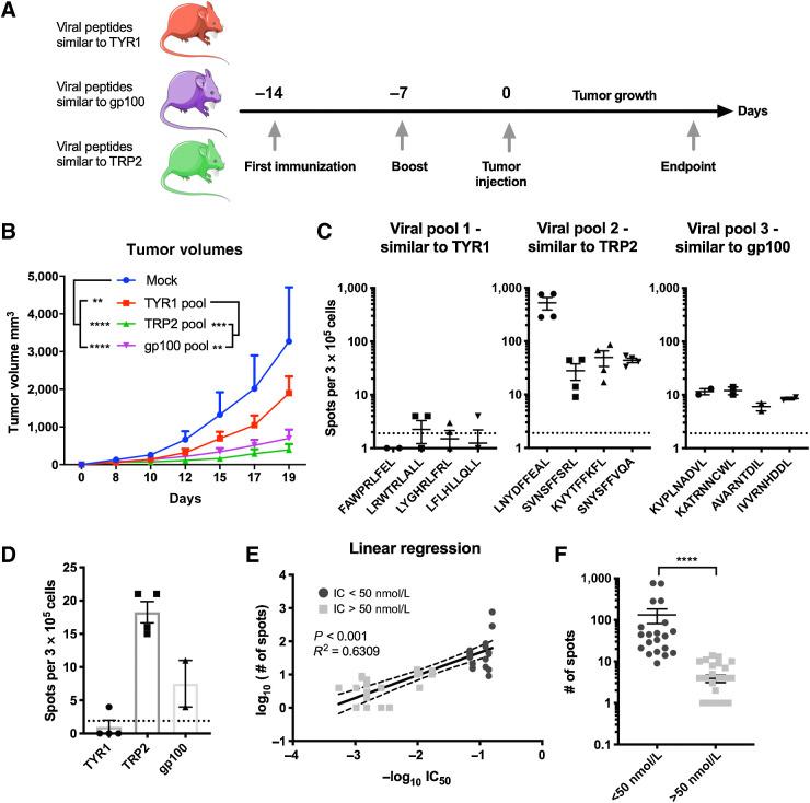
Molecular mimicry is one of the leading mechanisms by which infectious agents can induce autoimmunity. Whether a similar mechanism triggers an antitumor immune response is unexplored, and the role of antiviral T cells infiltrating the tumor has remained anecdotal. To address these questions, we first developed a bioinformatic tool to identify tumor peptides with high similarity to viral epitopes. Using peptides identified by this tool, we demonstrated that, in mice, preexisting immunity toward specific viral epitopes enhanced the efficacy of cancer immunotherapy via molecular mimicry in different settings. To understand whether this mechanism could partly explain immunotherapy responsiveness in humans, we analyzed a cohort of patients with melanoma undergoing anti-PD1 treatment who had a high IgG titer for cytomegalovirus (CMV). In this cohort of patients, we showed that high levels of CMV-specific antibodies were associated with prolonged progression-free survival and found that, in some cases, peripheral blood mononuclear cells (PBMC) could cross-react with both melanoma and CMV homologous peptides. Finally, T-cell receptor sequencing revealed expansion of the same CD8 T-cell clones when PBMCs were expanded with tumor or homologous viral peptides. In conclusion, we have demonstrated that preexisting immunity and molecular mimicry could influence the response to immunotherapies. In addition, we have developed a free online tool that can identify tumor antigens and neoantigens highly similar to pathogen antigens to exploit molecular mimicry and cross-reactive T cells in cancer vaccine development.
分子模拟是传染性病原体引起自身免疫的主要机制之一。是否存在类似的机制触发抗肿瘤免疫反应尚不清楚,浸润肿瘤的抗病毒 T 细胞的作用也只是传闻。为了解决这些问题,我们首先开发了一种生物信息学工具来识别与病毒表位高度相似的肿瘤肽。使用该工具鉴定的肽,我们证明了在不同环境下,针对特定病毒表位的预先存在的免疫可以通过分子模拟增强癌症免疫疗法的疗效。为了了解这种机制是否可以部分解释人类免疫疗法的反应性,我们分析了一组接受抗 PD1 治疗的黑色素瘤患者的队列,这些患者对巨细胞病毒(CMV)的 IgG 滴度较高。在该患者队列中,我们表明高水平的 CMV 特异性抗体与无进展生存期延长相关,并发现某些情况下,外周血单核细胞(PBMC)可以与黑色素瘤和 CMV 同源肽发生交叉反应。最后,T 细胞受体测序显示,当用肿瘤或同源病毒肽扩增 PBMC 时,相同的 CD8 T 细胞克隆会扩增。总之,我们已经证明预先存在的免疫和分子模拟可以影响免疫治疗的反应。此外,我们还开发了一种免费的在线工具,可以识别与病原体抗原高度相似的肿瘤抗原和新抗原,以利用分子模拟和交叉反应性 T 细胞开发癌症疫苗。