Center for Tropical and Emerging Global Diseases, University of Georgia, Athens, United States.
Department of Cell and Molecular Physiology, Stritch School of Medicine, Loyola University Chicago, Maywood, United States.
Elife. 2021 Jun 9;10:e63417. doi: 10.7554/eLife.63417.
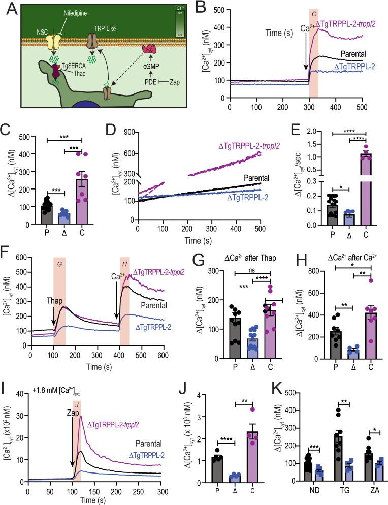
Transient receptor potential (TRP) channels participate in calcium ion (Ca) influx and intracellular Ca release. TRP channels have not been studied in or any other apicomplexan parasite. In this work, we characterize TgGT1_310560, a protein predicted to possess a TRP domain (TgTRPPL-2), and determined its role in Ca signaling in , the causative agent of toxoplasmosis. TgTRPPL-2 localizes to the plasma membrane and the endoplasmic reticulum (ER) of . The mutant was defective in growth and cytosolic Ca influx from both extracellular and intracellular sources. Heterologous expression of TgTRPPL-2 in HEK-3KO cells allowed its functional characterization. Patching of ER-nuclear membranes demonstrates that TgTRPPL-2 is a non-selective cation channel that conducts Ca. Pharmacological blockers of TgTRPPL-2 inhibit Ca influx and parasite growth. This is the first report of an apicomplexan ion channel that conducts Ca and may initiate a Ca signaling cascade that leads to the stimulation of motility, invasion, and egress. TgTRPPL-2 is a potential target for combating toxoplasmosis.
瞬时受体电位 (TRP) 通道参与钙离子 (Ca) 内流和细胞内 Ca 释放。TRP 通道尚未在 或任何其他顶复门寄生虫中进行研究。在这项工作中,我们表征了 TgGT1_310560,一种预测具有 TRP 结构域的蛋白质(TgTRPPL-2),并确定了其在引起弓形虫病的 的 Ca 信号转导中的作用。TgTRPPL-2 定位于 的质膜和内质网 (ER)。突变体在生长和细胞溶质 Ca 内流方面均存在缺陷,无论是来自细胞外还是细胞内的来源。TgTRPPL-2 在 HEK-3KO 细胞中的异源表达使其功能得以表征。ER-核膜的贴壁表明 TgTRPPL-2 是一种非选择性阳离子通道,可传导 Ca。TgTRPPL-2 的药理学抑制剂抑制 Ca 内流和寄生虫生长。这是首次报道顶复门寄生虫离子通道可传导 Ca,并可能引发 Ca 信号级联反应,从而刺激运动、侵袭和出芽。TgTRPPL-2 是治疗弓形体病的潜在靶标。