Cell Biology and Immunology Group, Department of Animal Sciences, Wageningen University & Research, Wageningen, Netherlands.
Experimental Zoology Group, Department of Animal Sciences, Wageningen University & Research, Wageningen, Netherlands.
Elife. 2021 Jun 11;10:e64520. doi: 10.7554/eLife.64520.
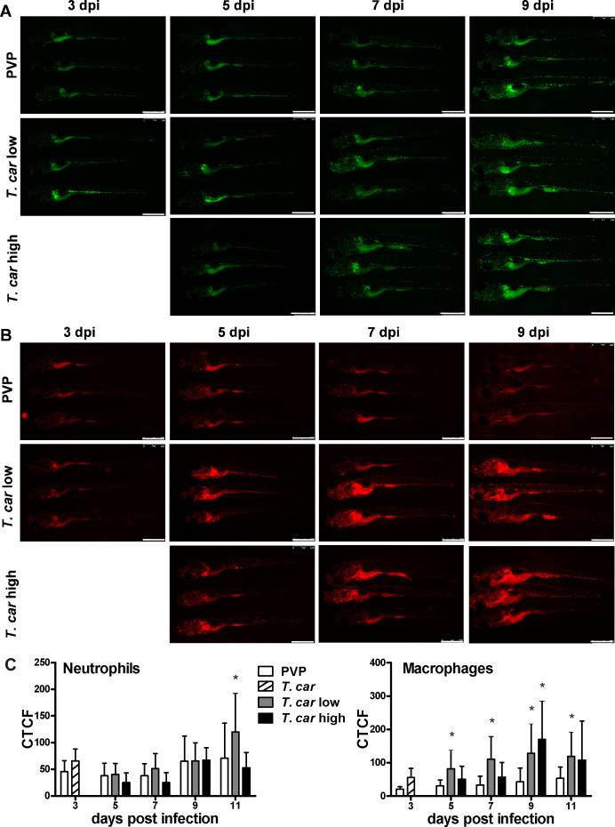
A tightly regulated innate immune response to trypanosome infections is critical to strike a balance between parasite control and inflammation-associated pathology. In this study, we make use of the recently established infection model in larval zebrafish to study the early response of macrophages and neutrophils to trypanosome infections in vivo. We consistently identified high- and low-infected individuals and were able to simultaneously characterise their differential innate response. Not only did macrophage and neutrophil number and distribution differ between the two groups, but also macrophage morphology and activation state. Exclusive to high-infected zebrafish, was the occurrence of foamy macrophages characterised by a strong pro-inflammatory profile and potentially associated with an exacerbated immune response as well as susceptibility to the infection. To our knowledge, this is the first report of the occurrence of foamy macrophages during an extracellular trypanosome infection.
对锥虫感染的严格调控的先天免疫反应对于在寄生虫控制和炎症相关病理之间取得平衡至关重要。在这项研究中,我们利用最近建立的幼虫斑马鱼感染模型来研究巨噬细胞和中性粒细胞对体内锥虫感染的早期反应。我们一致地鉴定出高感染和低感染个体,并能够同时描述它们的差异先天反应。不仅巨噬细胞和中性粒细胞的数量和分布在两组之间存在差异,而且巨噬细胞的形态和激活状态也存在差异。仅在高感染的斑马鱼中,会发生泡沫状巨噬细胞,其特征是强烈的促炎特征,可能与加剧的免疫反应以及对感染的易感性有关。据我们所知,这是在细胞外锥虫感染期间发生泡沫状巨噬细胞的首次报道。