Suppr超能文献

MTHFD2 通过调节 AKT/GSK-3β/β-catenin 信号通路促进肺腺癌的发生和转移。

MTHFD2 promotes tumorigenesis and metastasis in lung adenocarcinoma by regulating AKT/GSK-3β/β-catenin signalling.

机构信息

Department of Respiratory and Critical Medicine, Sir Run Run Shaw Hospital, School of Medicine, Zhejiang University, Hangzhou, China.

Cancer Center, Zhejiang University, Hangzhou, China.

出版信息

J Cell Mol Med. 2021 Jul;25(14):7013-7027. doi: 10.1111/jcmm.16715. Epub 2021 Jun 13.

Abstract

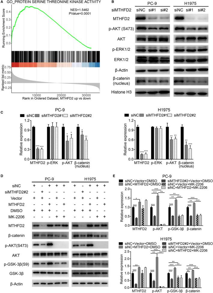
Recent studies have demonstrated that one-carbon metabolism plays a significant role in cancer development. Methylenetetrahydrofolate dehydrogenase 2 (MTHFD2), a mitochondrial enzyme of one-carbon metabolism, has been reported to be dysregulated in many cancers. However, the specific role and mechanism of MTHFD2 in lung adenocarcinoma (LUAD) still remains unclear. In this study, we evaluated the clinicopathological and prognostic values of MTHFD2 in LUAD patients. We conducted a series of functional experiments in vivo and in vitro to explore novel mechanism of MTHFD2 in LUAD. The results showed that MTHFD2 was significantly up-regulated in LUAD tissues and predicted poor prognosis of LUAD patients. Knockdown of MTHFD2 dramatically inhibited cell proliferation and migration by blocking the cell cycle and inducing the epithelial-mesenchymal transition (EMT). In addition, MTHFD2 knockdown suppressed LUAD growth and metastasis in cell-derived xenografts. Mechanically, we found that MTHFD2 promoted LUAD cell growth and metastasis via AKT/GSK-3β/β-catenin signalling. Finally, we identified miR-30a-3p as a novel regulator of MTHFD2 in LUAD. Collectively, MTHFD2 plays an oncogenic role in LUAD progression and is a promising target for LUAD diagnosis and therapy.

摘要

最近的研究表明,一碳代谢在癌症发展中起着重要作用。亚甲基四氢叶酸脱氢酶 2(MTHFD2)是一种一碳代谢的线粒体酶,已被报道在许多癌症中失调。然而,MTHFD2 在肺腺癌(LUAD)中的具体作用和机制仍不清楚。在本研究中,我们评估了 MTHFD2 在 LUAD 患者中的临床病理和预后价值。我们进行了一系列体内和体外的功能实验,以探索 MTHFD2 在 LUAD 中的新机制。结果表明,MTHFD2 在 LUAD 组织中显著上调,预测 LUAD 患者的预后不良。MTHFD2 的敲低通过阻断细胞周期和诱导上皮-间充质转化(EMT)显著抑制细胞增殖和迁移。此外,MTHFD2 的敲低抑制了细胞衍生的异种移植物中 LUAD 的生长和转移。机制上,我们发现 MTHFD2 通过 AKT/GSK-3β/β-catenin 信号通路促进 LUAD 细胞的生长和转移。最后,我们确定 miR-30a-3p 是 LUAD 中 MTHFD2 的一种新型调节因子。总之,MTHFD2 在 LUAD 进展中发挥致癌作用,是 LUAD 诊断和治疗的有前途的靶点。

https://cdn.ncbi.nlm.nih.gov/pmc/blobs/e51f/8278097/4e48dfa9e4a0/JCMM-25-7013-g006.jpg

文献AI研究员

20分钟写一篇综述,助力文献阅读效率提升50倍。

立即体验

用中文搜PubMed

大模型驱动的PubMed中文搜索引擎

马上搜索

文档翻译

学术文献翻译模型,支持多种主流文档格式。

立即体验