Le Thao T, Bruckbauer Andreas, Tahirbegi Bogachan, Magness Alastair J, Ying Liming, Ellington Andrew D, Cass Anthony E G
Department of Chemistry, Imperial College London 80 Wood Lane W12 0BZ UK
National Heart and Lung Institute, Imperial College London SW7 2AZ UK.
Chem Sci. 2020 Apr 21;11(17):4467-4474. doi: 10.1039/d0sc01613f.
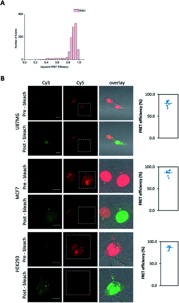
Although RNA aptamers can show comparable or better specificity and affinity to antibodies and have the advantage of being able to access different live cell compartments, they are often much less stable . We report here the first aptamer that binds human retinoblastoma protein (RB) and is stable in live cells. RB is both a key protein in cell cycle control and also a tumour suppressor. The aptamer was selected from an RNA library against a unique 12-residue helical peptide derived from RB rather than the whole protein molecule. It binds RB with high affinity ( = 5.1 ± 0.1 nM) and is a putative RNA G-quadruplex structure formed by an 18-nucleotide sequence (18E16 - GGA GGG UGG AGG GAA GGG), which may account for its high stability. Confocal fluorescence microscopy of live cells transfected with the aptamer shows it is stable intracellularly and efficient in entering the nucleus where an analogous antibody was inaccessible. The findings demonstrate this aptamer is an advanced probe for RB in live cell applications.
尽管RNA适配体对抗体可表现出相当或更好的特异性和亲和力,且具有能够进入不同活细胞区室的优势,但它们往往稳定性差得多。我们在此报告首个能结合人视网膜母细胞瘤蛋白(RB)并在活细胞中稳定存在的适配体。RB既是细胞周期调控中的关键蛋白,也是一种肿瘤抑制因子。该适配体是从一个RNA文库中筛选出来的,针对的是源自RB的一段独特的12个残基的螺旋肽,而非整个蛋白质分子。它以高亲和力(解离常数Kd = 5.1 ± 0.1 nM)结合RB,是由一个18核苷酸序列(18E16 - GGA GGG UGG AGG GAA GGG)形成的一种推定的RNA G-四链体结构,这可能解释了其高稳定性。用该适配体转染的活细胞的共聚焦荧光显微镜检查表明,它在细胞内稳定,且能有效地进入细胞核,而类似的抗体无法进入细胞核。这些发现表明,这种适配体是活细胞应用中用于RB的一种先进探针。