Department of Breast and Thyroid Surgery, Renmin Hospital of Wuhan University, Wuhan, Hubei, China.
Centre de Recherche des Cordeliers, Equipe labellisée par la Ligue contre le cancer, Université de Paris, Sorbonne Université, Inserm U1138, Institut Universitaire de France, Paris, France.
J Immunother Cancer. 2021 Jun;9(6). doi: 10.1136/jitc-2021-002722.
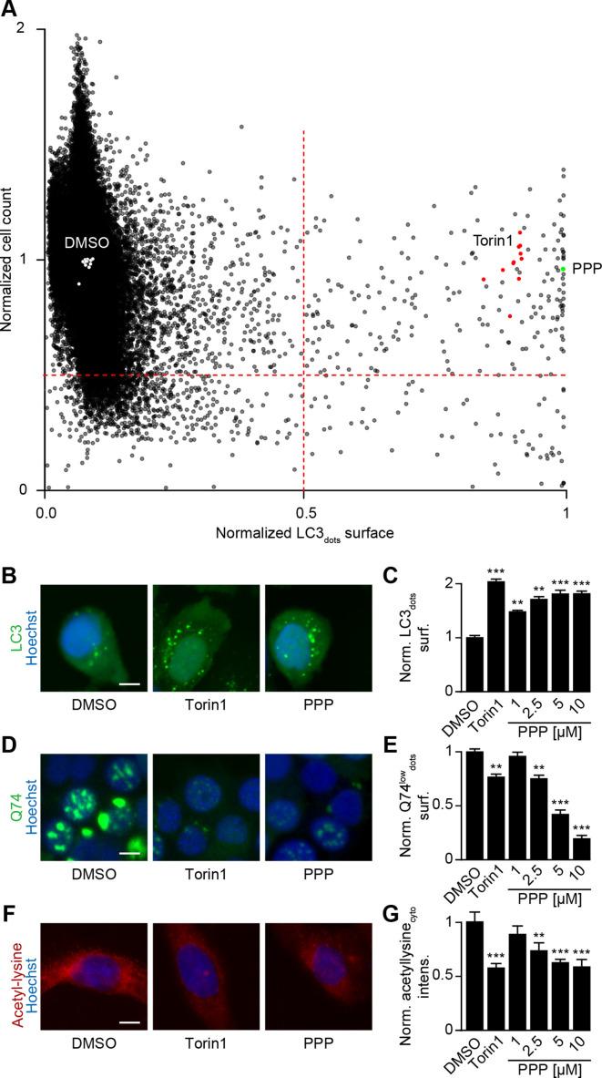
Pharmacological autophagy enhancement constitutes a preclinically validated strategy for preventing or treating most major age-associated diseases. Driven by this consideration, we performed a high-content/high-throughput screen on 65 000 distinct compounds on a robotized fluorescence microscopy platform to identify novel autophagy inducers.
Here, we report the discovery of picropodophyllin (PPP) as a potent inducer of autophagic flux that acts on-target, as an inhibitor of the tyrosine kinase activity of the insulin-like growth factor-1 receptor (IGF1R). Thus, PPP lost its autophagy-stimulatory activity in cells engineered to lack IGF1R or to express a constitutively active AKT serine/threonine kinase 1 (AKT1) mutant. When administered to cancer-bearing mice, PPP improved the therapeutic efficacy of chemoimmunotherapy with a combination of immunogenic cytotoxicants and programmed cell death 1 (PDCD1, better known as PD-1) blockade. These PPP effects were lost when tumors were rendered PPP-insensitive or autophagy-incompetent. In combination with chemotherapy, PPP enhanced the infiltration of tumors by cytotoxic T lymphocytes, while reducing regulatory T cells. In human triple-negative breast cancer patients, the activating phosphorylation of IGF1R correlated with inhibited autophagy, an unfavorable local immune profile, and poor prognosis.
Altogether, these results suggest that IGF1R may constitute a novel and druggable therapeutic target for the treatment of cancer in conjunction with chemoimmunotherapies.
药物性自噬增强被认为是预防或治疗大多数与年龄相关的重大疾病的一种经过临床前验证的策略。基于这一考虑,我们在机器人荧光显微镜平台上对 65000 种不同的化合物进行了高通量/高内涵筛选,以鉴定新的自噬诱导剂。
在这里,我们报告了发现小檗碱(PPP)是一种有效的自噬流诱导剂,它作用于靶点,作为胰岛素样生长因子-1 受体(IGF1R)的酪氨酸激酶活性的抑制剂。因此,在缺乏 IGF1R 或表达组成性激活 AKT 丝氨酸/苏氨酸激酶 1(AKT1)突变体的细胞中,PPP 失去了其自噬刺激活性。当给予荷瘤小鼠时,PPP 改善了免疫原性细胞毒性剂和程序性细胞死亡 1(PDCD1,更名为 PD-1)阻断联合化疗免疫治疗的疗效。当肿瘤变得对 PPP 不敏感或自噬无能时,这些 PPP 作用就会丧失。与化疗联合使用时,PPP 增强了细胞毒性 T 淋巴细胞浸润肿瘤,同时减少了调节性 T 细胞。在人类三阴性乳腺癌患者中,IGF1R 的激活磷酸化与自噬抑制、不利的局部免疫谱和预后不良相关。
总的来说,这些结果表明,IGF1R 可能构成一种新的、可成药的治疗靶点,与化疗免疫疗法联合治疗癌症。