Otto Warburg Laboratories, Max Planck Institute for Molecular Genetics, Berlin, Germany.
Sequencing core facility, Max Planck Institute for Molecular Genetics, Berlin, Germany.
Nat Commun. 2021 Jun 15;12(1):3638. doi: 10.1038/s41467-021-23643-6.
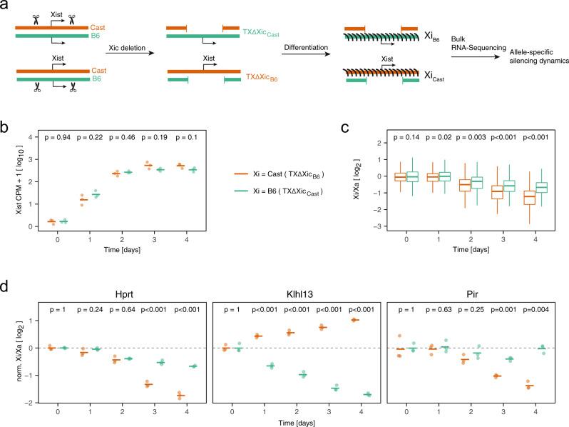
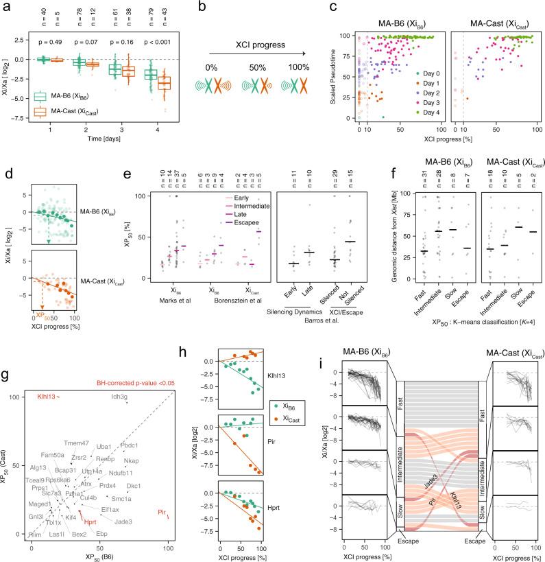
To ensure dosage compensation between the sexes, one randomly chosen X chromosome is silenced in each female cell in the process of X-chromosome inactivation (XCI). XCI is initiated during early development through upregulation of the long non-coding RNA Xist, which mediates chromosome-wide gene silencing. Cell differentiation, Xist upregulation and gene silencing are thought to be coupled at multiple levels to ensure inactivation of exactly one out of two X chromosomes. Here we perform an integrated analysis of all three processes through allele-specific single-cell RNA-sequencing. Specifically, we assess the onset of random XCI in differentiating mouse embryonic stem cells, and develop dedicated analysis approaches. By exploiting the inter-cellular heterogeneity of XCI onset, we identify putative Xist regulators. Moreover, we show that transient Xist upregulation from both X chromosomes results in biallelic gene silencing right before transitioning to the monoallelic state, confirming a prediction of the stochastic model of XCI. Finally, we show that genetic variation modulates the XCI process at multiple levels, providing a potential explanation for the long-known X-controlling element (Xce) effect, which leads to preferential inactivation of a specific X chromosome in inter-strain crosses. We thus draw a detailed picture of the different levels of regulation that govern the initiation of XCI. The experimental and computational strategies we have developed here will allow us to profile random XCI in more physiological contexts, including primary human cells in vivo.
为了确保性别间的剂量补偿,在 X 染色体失活(XCI)过程中,每个雌性细胞中都会随机沉默一条 X 染色体。XCI 是在早期发育过程中通过长非编码 RNA Xist 的上调启动的,Xist 介导染色体范围的基因沉默。细胞分化、Xist 的上调和基因沉默被认为在多个层次上是耦合的,以确保两条 X 染色体中的一条失活。在这里,我们通过等位基因特异性单细胞 RNA 测序对这三个过程进行了综合分析。具体来说,我们评估了分化中的小鼠胚胎干细胞中随机 XCI 的起始,并开发了专门的分析方法。通过利用 XCI 起始的细胞间异质性,我们鉴定了潜在的 Xist 调节因子。此外,我们表明,来自两条 X 染色体的短暂 Xist 上调会导致双等位基因沉默,然后再过渡到单等位基因状态,这证实了 XCI 随机模型的一个预测。最后,我们表明,遗传变异在多个水平上调节 XCI 过程,为长期以来已知的 X 控制元件(Xce)效应提供了潜在的解释,该效应导致在不同品系杂交中优先失活特定的 X 染色体。因此,我们描绘了控制 XCI 起始的不同调节水平的详细情况。我们在这里开发的实验和计算策略将使我们能够在更生理的环境中对随机 XCI 进行分析,包括体内的原代人类细胞。