Wang Yuwei, Li Xiaomeng, Yu Yang, Liang Jian, Liu Yang, Chen Yuhong, Bai Xinyue, Chen Jieqiong, Wang Fenghua, Luo Xueting, Sun Xiaodong
Department of Ophthalmology, Shanghai General Hospital, Shanghai Jiao Tong University School of Medicine, Shanghai, China.
Shanghai Key Laboratory of Fundus Diseases, Shanghai, China.
Transl Vis Sci Technol. 2021 Jun 1;10(7):25. doi: 10.1167/tvst.10.7.25.
This study aims to evaluate the pathogenesis of cone/cone-rod dystrophy (CoD/CoRD) caused by a cone-rod homeobox (CRX) mutation, which was identified in a Chinese family, through adeno-associated virus (AAV)-mediated overexpression of mutant CRX protein in the mouse retina.
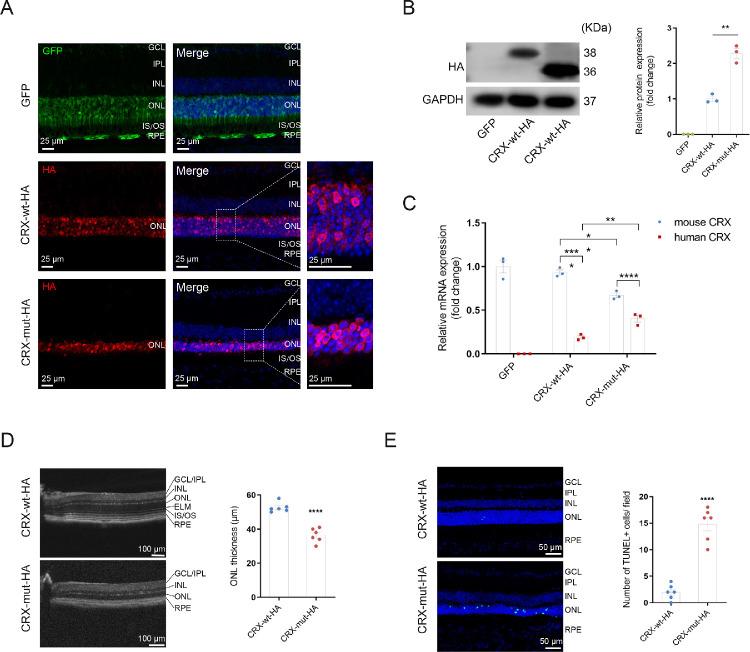
Comprehensive ophthalmologic examinations were performed for the pedigree members of a Chinese family with CoD/CoRD. Whole exome sequencing and Sanger sequencing were performed to determine the genetic cause of the disease. Furthermore, AAV vectors were used to construct AAV-CRX-mut-HA, which was transfected into mouse photoreceptor cells to clarify the pathogenesis of the mutant CRX.
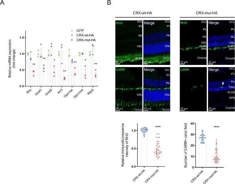
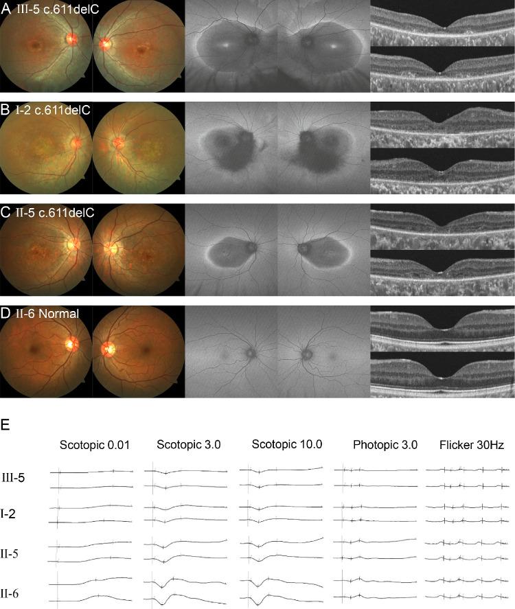
Fundus photography and optical coherence tomography images displayed features that were consistent with CoD/CoRD, including macular atrophy and photoreceptor layer thinning. Electroretinogram analysis indicated an obvious decrease in photopic responses or both scotopic and photopic responses in affected individuals. A frameshift variant c.611delC (p.S204fs) in CRX was cosegregated with the disease in this family. AAV-CRX-mut-HA that subretinally injected into the C57BL/6 mice generally transfected the outer nuclear layer, leading to the loss of cone and rod photoreceptor cells, abnormal expression of CRX target genes, and a decrease in electroretinogram responses.
AAV-mediated overexpression of CRX[S204fs] in the mouse retina led to a CoRD-like phenotype and showed the possible pathogenesis of the antimorphic CRX mutation.
This study provides a modeling method to evaluate the pathogenesis of CoD/CoRD and other inherited retinal dystrophies caused by distinct gain-of-function mutations.
本研究旨在通过腺相关病毒(AAV)介导的突变型视锥-视杆同源框(CRX)蛋白在小鼠视网膜中的过表达,评估在中国一个家系中鉴定出的由CRX突变引起的视锥/视锥-视杆营养不良(CoD/CoRD)的发病机制。
对一个患有CoD/CoRD的中国家系的家系成员进行了全面的眼科检查。进行全外显子组测序和桑格测序以确定疾病的遗传原因。此外,使用AAV载体构建AAV-CRX-mut-HA,并将其转染到小鼠光感受器细胞中以阐明突变型CRX的发病机制。
眼底照相和光学相干断层扫描图像显示出与CoD/CoRD一致的特征,包括黄斑萎缩和光感受器层变薄。视网膜电图分析表明,受影响个体的明视觉反应或暗视觉和明视觉反应均明显降低。CRX中的一个移码变体c.611delC(p.S204fs)与该家族中的疾病共分离。视网膜下注射到C57BL/6小鼠中的AAV-CRX-mut-HA通常转染外核层,导致视锥和视杆光感受器细胞丢失、CRX靶基因异常表达以及视网膜电图反应降低。
AAV介导的CRX[S204fs]在小鼠视网膜中的过表达导致了类似CoRD的表型,并显示了反义CRX突变的可能发病机制。
本研究提供了一种建模方法,用于评估由不同功能获得性突变引起的CoD/CoRD和其他遗传性视网膜营养不良的发病机制。