Suppr超能文献

PTPRN的过表达促进肺腺癌转移并抑制自然杀伤细胞的细胞毒性。

Overexpression of PTPRN Promotes Metastasis of Lung Adenocarcinoma and Suppresses NK Cell Cytotoxicity.

作者信息

Song Xinyue, Jiao Xue, Yan Han, Yu Lifeng, Jiang Longyang, Zhang Ming, Chen Lianze, Ju Mingyi, Wang Lin, Wei Qian, Zhao Lin, Wei Minjie

机构信息

Department of Pharmacology, School of Pharmacy, China Medical University, Shenyang, China.

Liaoning Key Laboratory of Molecular Targeted Anti-Tumor Drug Development and Evaluation, China Medical University, Shenyang, China.

出版信息

Front Cell Dev Biol. 2021 Jun 2;9:622018. doi: 10.3389/fcell.2021.622018. eCollection 2021.

Abstract

BACKGROUND

Lung adenocarcinoma (LUAD) is the most common diagnostic histologic subtype of non-small cell lung cancer, but the role of receptor-type tyrosine-protein phosphatase-like N (PTPRN) in LUAD has not been studied.

METHODS

We conducted a bioinformatic analysis to identify the expression of PTPRN on LUAD data from the Cancer Genome Atlas (TCGA) and the relationship between PTPRN and overall survival of LUAD patients. The effects of PTPRN on the migration ability of LUAD cells and the underlying mechanisms were investigated by and assays (i.e., wound healing assay, transwell assay, western blotting, xenograft model, and immunohistochemistry). Gene-set enrichment analysis and computational resource were used to analyze the correlation between PTPRN and different tumor-infiltrating immune cells (TIICs). Lactate dehydrogenase assay and Enzyme-linked immunosorbent assay were conducted to examine natural killer (NK) cell cytotoxicity.

RESULTS

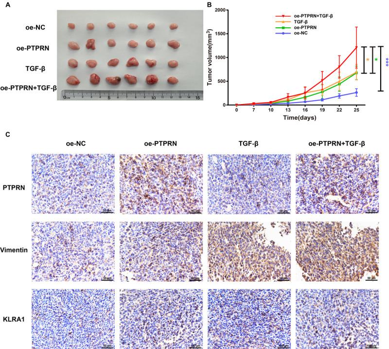
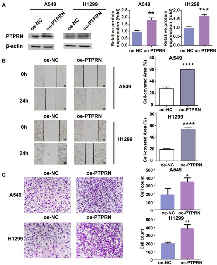
In our study, we found that PTPRN was up-regulated in LUAD and related to metastasis of LUAD patients. Besides, PTPRN was correlated with poor prognosis in the TCGA-LUAD dataset. PTPRN overexpression promoted LUAD cell migration and the expression of EMT markers by influencing MEK/ERK and PI3K/AKT signaling. Moreover, PTPRN expression was significantly associated with TIICs, especially NK cells. A549 and H1299 cells overexpressed PTPRN inhibited NK cell cytotoxicity.

CONCLUSION

Taken together, these findings demonstrated that PTPRN might be a potential and novel therapeutic target modulating antitumor immune response in treatment of LUAD.

摘要

背景

肺腺癌(LUAD)是非小细胞肺癌最常见的诊断组织学亚型,但受体型酪氨酸蛋白磷酸酶样N(PTPRN)在LUAD中的作用尚未得到研究。

方法

我们进行了生物信息学分析,以确定PTPRN在来自癌症基因组图谱(TCGA)的LUAD数据中的表达以及PTPRN与LUAD患者总生存之间的关系。通过伤口愈合试验、Transwell试验、蛋白质印迹法、异种移植模型和免疫组织化学等实验研究PTPRN对LUAD细胞迁移能力的影响及其潜在机制。利用基因集富集分析和计算资源分析PTPRN与不同肿瘤浸润免疫细胞(TIICs)之间的相关性。进行乳酸脱氢酶测定和酶联免疫吸附测定以检测自然杀伤(NK)细胞的细胞毒性。

结果

在我们的研究中,我们发现PTPRN在LUAD中上调,并与LUAD患者的转移相关。此外,在TCGA-LUAD数据集中,PTPRN与预后不良相关。PTPRN过表达通过影响MEK/ERK和PI3K/AKT信号通路促进LUAD细胞迁移和上皮-间质转化(EMT)标志物的表达。此外,PTPRN表达与TIICs显著相关,尤其是NK细胞。过表达PTPRN的A549和H1299细胞抑制NK细胞的细胞毒性。

结论

综上所述,这些发现表明PTPRN可能是治疗LUAD中调节抗肿瘤免疫反应的潜在新治疗靶点。

https://cdn.ncbi.nlm.nih.gov/pmc/blobs/1060/8207963/85a9fcae3845/fcell-09-622018-g001.jpg

文献检索

告别复杂PubMed语法,用中文像聊天一样搜索,搜遍4000万医学文献。AI智能推荐,让科研检索更轻松。

立即免费搜索

文件翻译

保留排版,准确专业,支持PDF/Word/PPT等文件格式,支持 12+语言互译。

免费翻译文档

深度研究

AI帮你快速写综述,25分钟生成高质量综述,智能提取关键信息,辅助科研写作。

立即免费体验