Department of Molecular Medicine, Cornell University College of Veterinary Medicine, Ithaca, United States.
Elife. 2021 Jun 22;10:e68830. doi: 10.7554/eLife.68830.
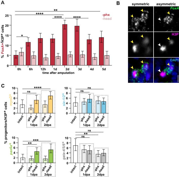
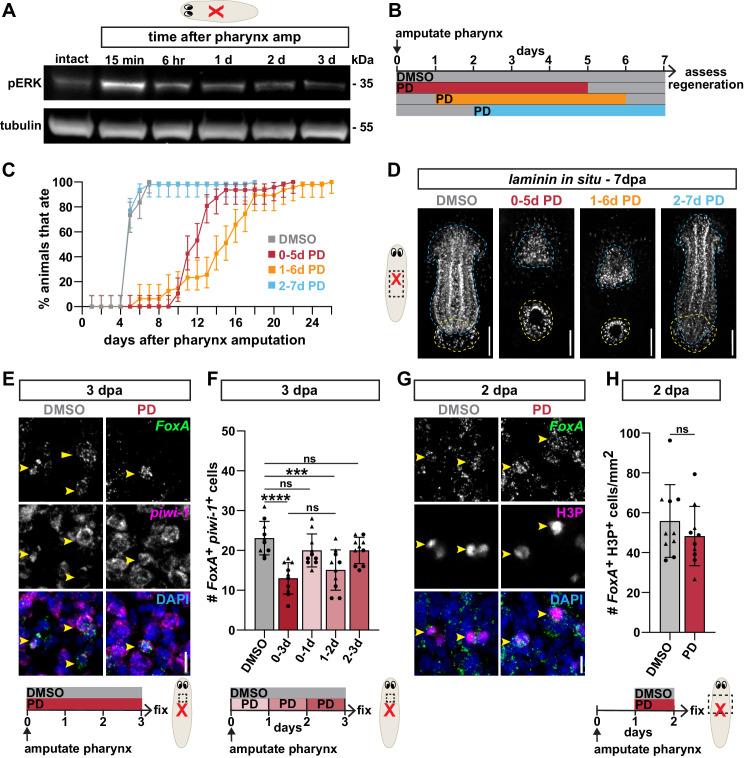
In order to regenerate tissues successfully, stem cells must detect injuries and restore missing cell types through largely unknown mechanisms. Planarian flatworms have an extensive stem cell population responsible for regenerating any organ after amputation. Here, we compare planarian stem cell responses to different injuries by either amputation of a single organ, the pharynx, or removal of tissues from other organs by decapitation. We find that planarian stem cells adopt distinct behaviors depending on what tissue is missing to target progenitor and tissue production towards missing tissues. Loss of non-pharyngeal tissues only increases non-pharyngeal progenitors, while pharynx removal selectively triggers division and expansion of pharynx progenitors. By pharmacologically inhibiting either mitosis or activation of the MAP kinase ERK, we identify a narrow window of time during which stem cell division and ERK signaling produces pharynx progenitors necessary for regeneration. These results indicate that planarian stem cells can tailor their output to match the regenerative needs of the animal.
为了成功地再生组织,干细胞必须通过很大程度上未知的机制检测损伤并恢复缺失的细胞类型。扁形动物涡虫拥有广泛的干细胞群体,负责在截肢后再生任何器官。在这里,我们通过切除单个器官——咽,或者通过断头术去除其他器官的组织,比较了涡虫干细胞对不同损伤的反应。我们发现,涡虫干细胞根据缺失的组织而采取不同的行为,以将祖细胞和组织产生靶向缺失的组织。非咽组织的缺失只会增加非咽祖细胞,而咽的缺失则选择性地触发咽祖细胞的分裂和扩增。通过药理学抑制有丝分裂或 MAP 激酶 ERK 的激活,我们确定了一个狭窄的时间窗口,在此期间,干细胞分裂和 ERK 信号产生了再生所需的咽祖细胞。这些结果表明,扁形动物干细胞可以根据动物的再生需求来调整它们的输出。