Suppr超能文献

NOVA2调节神经环形RNA的生物合成。

NOVA2 regulates neural circRNA biogenesis.

作者信息

Knupp David, Cooper Daphne A, Saito Yuhki, Darnell Robert B, Miura Pedro

机构信息

Department of Biology, University of Nevada, Reno, Reno, NV 89557, USA.

Laboratory of Molecular Neuro-oncology and Howard Hughes Medical Institute, The Rockefeller University, New York, NY 10065, USA.

出版信息

Nucleic Acids Res. 2021 Jul 9;49(12):6849-6862. doi: 10.1093/nar/gkab523.

Abstract

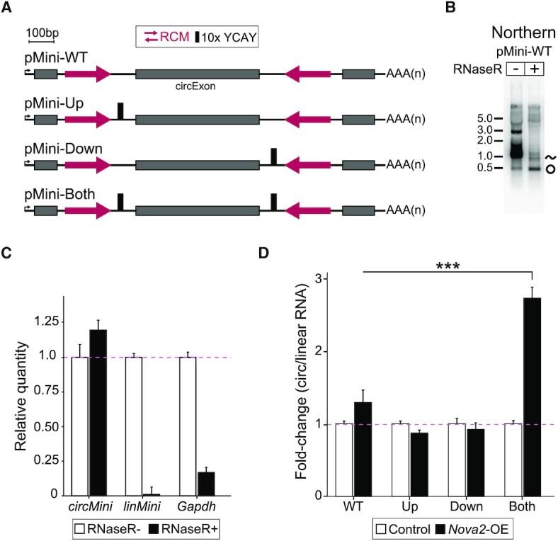
Circular RNAs (circRNAs) are highly expressed in the brain and their expression increases during neuronal differentiation. The factors regulating circRNAs in the developing mouse brain are unknown. NOVA1 and NOVA2 are neural-enriched RNA-binding proteins with well-characterized roles in alternative splicing. Profiling of circRNAs from RNA-seq data revealed that global circRNA levels were reduced in embryonic cortex of Nova2 but not Nova1 knockout mice. Analysis of isolated inhibitory and excitatory cortical neurons lacking NOVA2 revealed an even more dramatic reduction of circRNAs and establishes a widespread role for NOVA2 in enhancing circRNA biogenesis. To investigate the cis-elements controlling NOVA2-regulation of circRNA biogenesis, we generated a backsplicing reporter based on the Efnb2 gene. We found that NOVA2-mediated backsplicing of circEfnb2 was impaired when YCAY clusters located in flanking introns were mutagenized. CLIP (cross-linking and immunoprecipitation) and additional reporter analyses demonstrated the importance of NOVA2 binding sites located in both flanking introns of circRNA loci. NOVA2 is the first RNA-binding protein identified to globally promote circRNA biogenesis in the developing brain.

摘要

环状RNA(circRNAs)在大脑中高度表达,且其表达在神经元分化过程中增加。在发育中的小鼠大脑中调节circRNAs的因素尚不清楚。NOVA1和NOVA2是在神经组织中富集的RNA结合蛋白,在可变剪接中具有明确的作用。从RNA测序数据中对circRNAs进行分析发现,在Nova2基因敲除小鼠的胚胎皮质中,整体circRNA水平降低,但Nova1基因敲除小鼠中未出现这种情况。对缺乏NOVA2的分离抑制性和兴奋性皮质神经元进行分析发现,circRNAs的减少更为显著,并确定了NOVA2在增强circRNA生物合成中具有广泛作用。为了研究控制NOVA2对circRNA生物合成调控的顺式元件,我们基于Efnb2基因构建了一个反向剪接报告基因。我们发现,当位于侧翼内含子中的YCAY簇发生诱变时,NOVA2介导的circEfnb2反向剪接受损。CLIP(交联免疫沉淀)和其他报告基因分析证明了位于circRNA基因座侧翼内含子中的NOVA2结合位点的重要性。NOVA2是首个被鉴定出在发育中的大脑中全局促进circRNA生物合成的RNA结合蛋白。

https://cdn.ncbi.nlm.nih.gov/pmc/blobs/8e3e/8266653/c284077f40fd/gkab523fig1.jpg

文献AI研究员

20分钟写一篇综述,助力文献阅读效率提升50倍。

立即体验

用中文搜PubMed

大模型驱动的PubMed中文搜索引擎

马上搜索

文档翻译

学术文献翻译模型,支持多种主流文档格式。

立即体验