Suppr超能文献

发热通过促进线粒体翻译来支持 CD8 效应 T 细胞应答。

Fever supports CD8 effector T cell responses by promoting mitochondrial translation.

机构信息

Max Planck Institute of Immunobiology and Epigenetics, 79108 Freiburg im Breisgau, Germany.

Department of Hematology, Oncology and Stem Cell Transplantation, University Medical Center Freiburg, 79106 Freiburg im Breisgau, Germany.

出版信息

Proc Natl Acad Sci U S A. 2021 Jun 22;118(25). doi: 10.1073/pnas.2023752118. Epub 2021 Jun 14.

Abstract

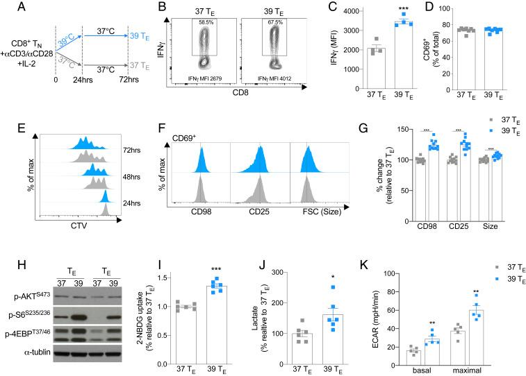
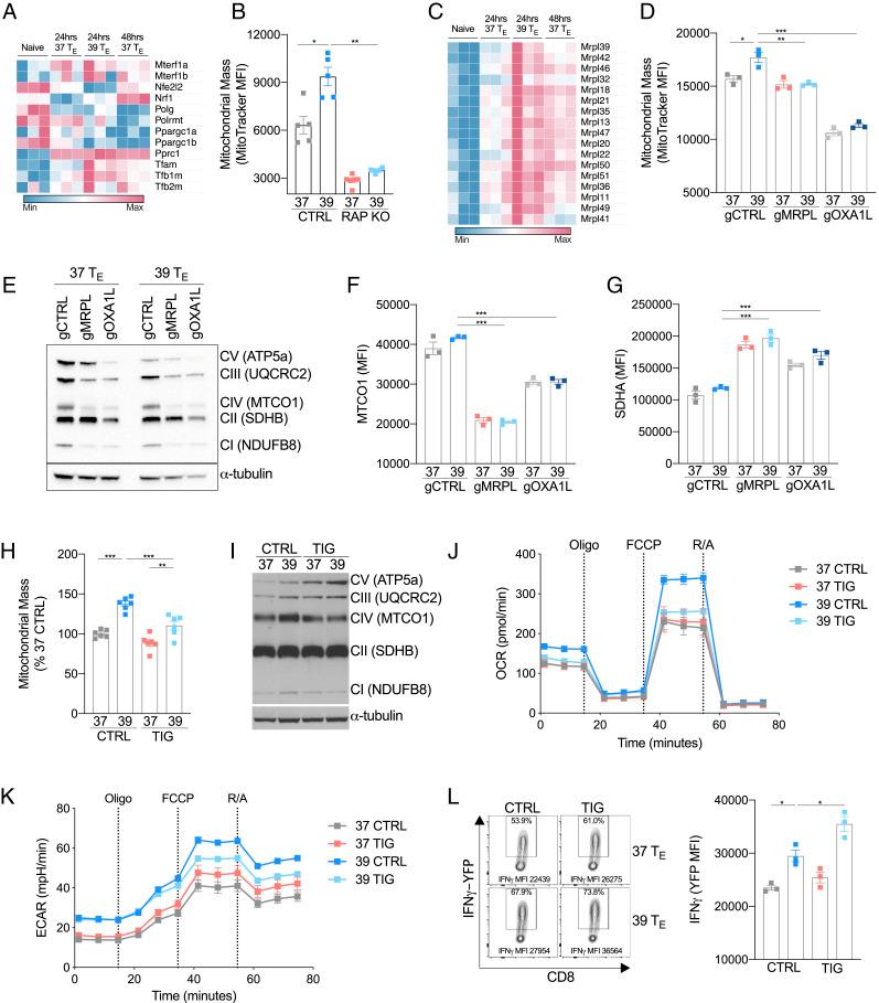
Fever can provide a survival advantage during infection. Metabolic processes are sensitive to environmental conditions, but the effect of fever on T cell metabolism is not well characterized. We show that in activated CD8 T cells, exposure to febrile temperature (39 °C) augmented metabolic activity and T cell effector functions, despite having a limited effect on proliferation or activation marker expression. Transcriptional profiling revealed an up-regulation of mitochondrial pathways, which was consistent with increased mass and metabolism observed in T cells exposed to 39 °C. Through in vitro and in vivo models, we determined that mitochondrial translation is integral to the enhanced metabolic activity and function of CD8 T cells exposed to febrile temperature. Transiently exposing donor lymphocytes to 39 °C prior to infusion in a myeloid leukemia mouse model conferred enhanced therapeutic efficacy, raising the possibility that exposure of T cells to febrile temperatures could have clinical potential.

摘要

发热在感染期间提供生存优势。代谢过程对环境条件敏感,但发热对 T 细胞代谢的影响尚未得到很好的描述。我们表明,在激活的 CD8 T 细胞中,尽管对增殖或激活标志物表达的影响有限,但暴露于发热温度(39°C)会增强代谢活性和 T 细胞效应功能。转录谱分析显示线粒体途径的上调,这与在 39°C 下暴露的 T 细胞观察到的质量和代谢增加一致。通过体外和体内模型,我们确定线粒体翻译对于暴露于发热温度的 CD8 T 细胞增强的代谢活性和功能至关重要。在髓样白血病小鼠模型中,在输注前短暂地将供体淋巴细胞暴露于 39°C,赋予了增强的治疗效果,这增加了 T 细胞暴露于发热温度可能具有临床潜力的可能性。

https://cdn.ncbi.nlm.nih.gov/pmc/blobs/24ec/8237659/fcf39c66c014/pnas.2023752118fig01.jpg

文献AI研究员

20分钟写一篇综述,助力文献阅读效率提升50倍。

立即体验

用中文搜PubMed

大模型驱动的PubMed中文搜索引擎

马上搜索

文档翻译

学术文献翻译模型,支持多种主流文档格式。

立即体验