Suppr超能文献

长链非编码 RNA MALAT1 参与二甲双胍抑制乳腺癌细胞增殖。

lncRNA MALAT1 participates in metformin inhibiting the proliferation of breast cancer cell.

机构信息

College of Life and Health Sciences, Northeastern University, Shenyang, China.

School of Computer Science and Software Engineering, University of Science and Technology Liaoning, Anshan, China.

出版信息

J Cell Mol Med. 2021 Aug;25(15):7135-7145. doi: 10.1111/jcmm.16742. Epub 2021 Jun 24.

Abstract

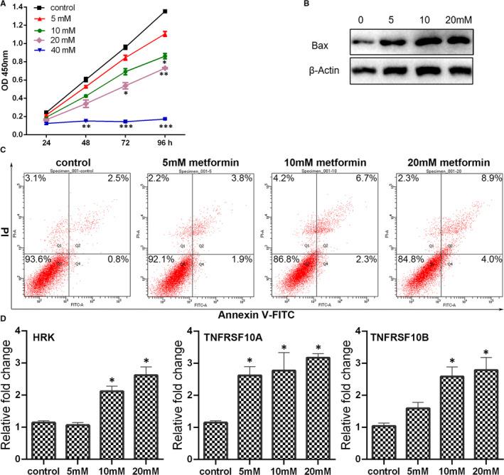
In recent years, the repurposing of conventional and chemotherapeutic drugs is recognized as an alternative strategy for health care. The main purpose of this study is to strengthen the application of non-oncological drug metformin on breast cancer treatment in the perspective of epigenetics. In the present study, metformin was found to inhibit cell proliferation, promote apoptosis and induce cell cycle arrest in breast cancer cells at a dose-dependent manner. In addition, metformin treatment elevated acH3K9 abundance and decreased acH3K18 level. The expression of lncRNA MALAT1, HOTAIR, DICER1-AS1, LINC01121 and TUG1 was up-regulated by metformin treatment. In metformin-treated cells, MALAT1 knock-down increased the Bax/Bcl2 ratio and enhanced p21 but decreased cyclin B1 expression. The expression of Beclin1, VDAC1, LC3-II, CHOP and Bip was promoted in the cells received combinatorial treatment of metformin and MALAT1 knock-down. The reduced phosphorylation of c-Myc was further decreased in the metformin-treated cells in combination with MALAT1 knock-down than metformin treatment alone. Taken together, these results provide a promising repurposed strategy for metformin on cancer treatment by modulating epigenetic modifiers.

摘要

近年来,重新利用传统药物和化疗药物被认为是一种替代的医疗保健策略。本研究的主要目的是从表观遗传学的角度加强非肿瘤药物二甲双胍在乳腺癌治疗中的应用。在本研究中,发现二甲双胍以剂量依赖性方式抑制乳腺癌细胞的增殖,促进细胞凋亡并诱导细胞周期停滞。此外,二甲双胍处理增加了 acH3K9 的丰度并降低了 acH3K18 的水平。lncRNA MALAT1、HOTAIR、DICER1-AS1、LINC01121 和 TUG1 的表达被二甲双胍处理上调。在二甲双胍处理的细胞中,MALAT1 敲低增加了 Bax/Bcl2 比值并增强了 p21,但降低了 cyclin B1 的表达。在接受二甲双胍和 MALAT1 敲低联合治疗的细胞中,Beclin1、VDAC1、LC3-II、CHOP 和 Bip 的表达得到促进。c-Myc 的磷酸化减少在与二甲双胍处理联合使用时进一步减少,而不是单独使用二甲双胍。综上所述,这些结果为通过调节表观遗传修饰剂将二甲双胍用于癌症治疗提供了一种有前途的再利用策略。

https://cdn.ncbi.nlm.nih.gov/pmc/blobs/49a8/8335702/cf52db6c0721/JCMM-25-7135-g003.jpg

文献AI研究员

20分钟写一篇综述,助力文献阅读效率提升50倍。

立即体验

用中文搜PubMed

大模型驱动的PubMed中文搜索引擎

马上搜索

文档翻译

学术文献翻译模型,支持多种主流文档格式。

立即体验