Department of Pharmaceutical Sciences, University of California, Irvine, CA, USA.
Department of Computer Science, School of Information and Computer Sciences, University of California, Irvine, CA, USA.
Commun Biol. 2021 Jun 24;4(1):783. doi: 10.1038/s42003-021-02255-2.
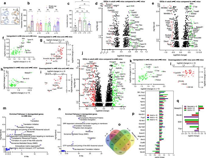
Intergenerational trauma increases lifetime susceptibility to depression and other psychiatric disorders. Whether intergenerational trauma transmission is a consequence of in-utero neurodevelopmental disruptions versus early-life mother-infant interaction is unknown. Here, we demonstrate that trauma exposure during pregnancy induces in mouse offspring social deficits and depressive-like behavior. Normal pups raised by traumatized mothers exhibited similar behavioral deficits to those induced in pups raised by their biological traumatized mothers. Good caregiving by normal mothers did not reverse prenatal trauma-induced behaviors, indicating a two-hit stress mechanism comprising both in-utero abnormalities and early-life poor parenting. The behavioral deficits were associated with profound changes in the brain metabotranscriptome. Striking increases in the mitochondrial hypoxia marker and epigenetic modifier 2-hydroxyglutaric acid in the brains of neonates and adults exposed prenatally to trauma indicated mitochondrial dysfunction and epigenetic mechanisms. Bioinformatic analyses revealed stress- and hypoxia-response metabolic pathways in the neonates, which produced long-lasting alterations in mitochondrial energy metabolism and epigenetic processes (DNA and chromatin modifications). Most strikingly, early pharmacological interventions with acetyl-L-carnitine (ALCAR) supplementation produced long-lasting protection against intergenerational trauma-induced depression.
代际创伤会增加一生中患抑郁症和其他精神障碍的易感性。代际创伤的传播是由于胎儿神经发育紊乱还是婴儿期母婴互动尚不清楚。在这里,我们证明了怀孕期间的创伤暴露会导致小鼠后代出现社交缺陷和抑郁样行为。由创伤母亲抚养的正常幼崽表现出与由其亲生创伤母亲抚养的幼崽相似的行为缺陷。正常母亲的良好养育并不能逆转产前创伤引起的行为,这表明包括宫内异常和婴儿期不良养育在内的双重应激机制。这些行为缺陷与大脑代谢转录组的深刻变化有关。在暴露于产前创伤的新生儿和成年人的大脑中,线粒体缺氧标志物和表观遗传修饰剂 2-羟戊二酸显著增加,表明线粒体功能障碍和表观遗传机制。生物信息学分析显示,新生儿存在应激和缺氧反应代谢途径,这些途径导致线粒体能量代谢和表观遗传过程(DNA 和染色质修饰)的持久改变。最引人注目的是,早期使用乙酰左旋肉碱(ALCAR)补充的药理学干预产生了对代际创伤引起的抑郁的持久保护作用。