• 文献检索
  • 文档翻译
  • 深度研究
  • 学术资讯
  • Suppr Zotero 插件Zotero 插件
  • 邀请有礼
  • 套餐&价格
  • 历史记录
应用&插件
Suppr Zotero 插件Zotero 插件浏览器插件Mac 客户端Windows 客户端微信小程序
定价
高级版会员购买积分包购买API积分包
服务
文献检索文档翻译深度研究API 文档MCP 服务
关于我们
关于 Suppr公司介绍联系我们用户协议隐私条款
关注我们

Suppr 超能文献

核心技术专利:CN118964589B侵权必究
粤ICP备2023148730 号-1Suppr @ 2026

文献检索

告别复杂PubMed语法,用中文像聊天一样搜索,搜遍4000万医学文献。AI智能推荐,让科研检索更轻松。

立即免费搜索

文件翻译

保留排版,准确专业,支持PDF/Word/PPT等文件格式,支持 12+语言互译。

免费翻译文档

深度研究

AI帮你快速写综述,25分钟生成高质量综述,智能提取关键信息,辅助科研写作。

立即免费体验

Map2k5基因缺陷型小鼠表现出中枢神经系统多巴胺缺乏的表型和病理变化。

Map2k5-Deficient Mice Manifest Phenotypes and Pathological Changes of Dopamine Deficiency in the Central Nervous System.

作者信息

Huang Yumeng, Wang Pei, Morales Rodrigo, Luo Qi, Ma Jianfang

机构信息

Department of Neurology, Institute of Neurology, Shanghai Jiao Tong University Medical School Affiliated Ruijin Hospital, Shanghai, China.

Department of Neurology, McGovern Medical School, The University of Texas Health Science Center at Houston, Houston, TX, United States.

出版信息

Front Aging Neurosci. 2021 Jun 8;13:651638. doi: 10.3389/fnagi.2021.651638. eCollection 2021.

DOI:10.3389/fnagi.2021.651638
PMID:34168549
原文链接:https://pmc.ncbi.nlm.nih.gov/articles/PMC8217467/
Abstract

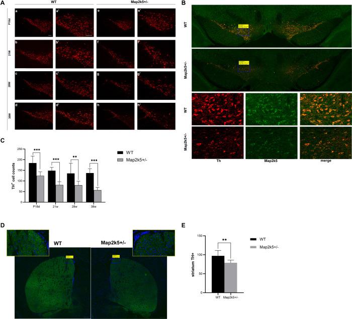
MAP2K5, a member of the MAPK family, is associated with central nervous system disorders. However, neural functional of Map2k5 from animal models were not well examined so far. Here, we established a Map2k5-targeted knockout mouse model to investigate the behavior phenotypes and its underlying molecular mechanism. Our results showed that female Map2k5 mutant mice manifested decreased circadian-dependent ambulatory locomotion, coordination, and fatigue. Male Map2k5 mutant mice displayed impairment in open field exploration and prepulse inhibition of acoustic startle response (ASR) when compared with wild-type controls. Furthermore, Map2k5 mutant mice showed a decreased dopaminergic cell survival and tyrosine hydroxylase levels in nigrostriatal pathway, indicating a crucial role of MAP2K5 in regulating dopamine system in the central nervous system. In conclusion, this is the first study demonstrating that Map2k5 mutant mice displayed phenotypes by disturbing the dopamine system in the central nervous system, implicating Map2k5 mutant mouse as a promising model for many dopamine related disorders.

摘要

MAP2K5是丝裂原活化蛋白激酶(MAPK)家族的成员之一,与中枢神经系统疾病有关。然而,迄今为止,动物模型中Map2k5的神经功能尚未得到充分研究。在此,我们建立了一个靶向敲除Map2k5的小鼠模型,以研究其行为表型及其潜在的分子机制。我们的结果表明,雌性Map2k5突变小鼠表现出昼夜节律依赖性的自主运动、协调性和疲劳感下降。与野生型对照相比,雄性Map2k5突变小鼠在旷场探索和听觉惊吓反应(ASR)的前脉冲抑制方面表现出损伤。此外,Map2k5突变小鼠黑质纹状体通路中的多巴胺能细胞存活率和酪氨酸羟化酶水平降低,表明MAP2K5在调节中枢神经系统多巴胺系统中起关键作用。总之,这是第一项表明Map2k5突变小鼠通过干扰中枢神经系统中的多巴胺系统而表现出表型的研究,这意味着Map2k5突变小鼠是许多多巴胺相关疾病的一个有前景的模型。

https://cdn.ncbi.nlm.nih.gov/pmc/blobs/ee84/8217467/038ba1058621/fnagi-13-651638-g006.jpg
https://cdn.ncbi.nlm.nih.gov/pmc/blobs/ee84/8217467/77297041c79e/fnagi-13-651638-g001.jpg
https://cdn.ncbi.nlm.nih.gov/pmc/blobs/ee84/8217467/9786f309cb66/fnagi-13-651638-g002.jpg
https://cdn.ncbi.nlm.nih.gov/pmc/blobs/ee84/8217467/05ef2dabd029/fnagi-13-651638-g003.jpg
https://cdn.ncbi.nlm.nih.gov/pmc/blobs/ee84/8217467/d239174c0f0a/fnagi-13-651638-g004.jpg
https://cdn.ncbi.nlm.nih.gov/pmc/blobs/ee84/8217467/f39b01612521/fnagi-13-651638-g005.jpg
https://cdn.ncbi.nlm.nih.gov/pmc/blobs/ee84/8217467/038ba1058621/fnagi-13-651638-g006.jpg
https://cdn.ncbi.nlm.nih.gov/pmc/blobs/ee84/8217467/77297041c79e/fnagi-13-651638-g001.jpg
https://cdn.ncbi.nlm.nih.gov/pmc/blobs/ee84/8217467/9786f309cb66/fnagi-13-651638-g002.jpg
https://cdn.ncbi.nlm.nih.gov/pmc/blobs/ee84/8217467/05ef2dabd029/fnagi-13-651638-g003.jpg
https://cdn.ncbi.nlm.nih.gov/pmc/blobs/ee84/8217467/d239174c0f0a/fnagi-13-651638-g004.jpg
https://cdn.ncbi.nlm.nih.gov/pmc/blobs/ee84/8217467/f39b01612521/fnagi-13-651638-g005.jpg
https://cdn.ncbi.nlm.nih.gov/pmc/blobs/ee84/8217467/038ba1058621/fnagi-13-651638-g006.jpg

相似文献

1
Map2k5-Deficient Mice Manifest Phenotypes and Pathological Changes of Dopamine Deficiency in the Central Nervous System.Map2k5基因缺陷型小鼠表现出中枢神经系统多巴胺缺乏的表型和病理变化。
Front Aging Neurosci. 2021 Jun 8;13:651638. doi: 10.3389/fnagi.2021.651638. eCollection 2021.
2
Relationship between sensorimotor gating deficits and dopaminergic neuroanatomy in Nurr1-deficient mice.Nurr1 缺陷型小鼠的感觉运动门控缺陷与多巴胺能神经解剖结构之间的关系。
Exp Neurol. 2011 Nov;232(1):22-32. doi: 10.1016/j.expneurol.2011.07.008. Epub 2011 Jul 29.
3
[Pathophysiology of restless legs syndrome].[不宁腿综合征的病理生理学]
Brain Nerve. 2009 May;61(5):523-32.
4
: effects on motor phenotypes and the sensorimotor system in mice.对小鼠运动表型和感觉运动系统的影响。
Dis Model Mech. 2017 Aug 1;10(8):981-991. doi: 10.1242/dmm.030080. Epub 2017 Jun 23.
5
Motor behaviour deficits and their histopathological and functional correlates in the nigrostriatal system of dopamine transporter knockout mice.多巴胺转运体基因敲除小鼠黑质纹状体系统中的运动行为缺陷及其组织病理学和功能相关性
Neuroscience. 2003;116(4):1123-30. doi: 10.1016/s0306-4522(02)00778-9.
6
Reduced prepulse inhibition of startle in STAT6-deficient mice.信号转导及转录激活因子6(STAT6)缺陷小鼠惊吓反应的前脉冲抑制减弱。
Int J Mol Med. 2005 Oct;16(4):673-5.
7
Brain catecholamine depletion and motor impairment in a Th knock-in mouse with type B tyrosine hydroxylase deficiency.B 型酪氨酸羟化酶缺陷型 Th 敲入小鼠脑儿茶酚胺耗竭和运动障碍。
Brain. 2015 Oct;138(Pt 10):2948-63. doi: 10.1093/brain/awv224. Epub 2015 Aug 14.
8
Genetic reduction of MMP-9 in the Fmr1 KO mouse partially rescues prepulse inhibition of acoustic startle response.Fmr1 KO 小鼠中 MMP-9 的遗传减少部分挽救了声刺激起始反应的前脉冲抑制。
Brain Res. 2019 Sep 15;1719:24-29. doi: 10.1016/j.brainres.2019.05.029. Epub 2019 May 22.
9
Provisional mapping of quantitative trait loci modulating the acoustic startle response and prepulse inhibition of acoustic startle.调节听觉惊吓反应及听觉惊吓前脉冲抑制的数量性状基因座的初步定位。
Neuropsychopharmacology. 2002 Nov;27(5):765-81. doi: 10.1016/S0893-133X(02)00333-0.
10
Combination of prenatal immune challenge and restraint stress affects prepulse inhibition and dopaminergic/GABAergic markers.产前免疫挑战和束缚应激的联合作用会影响前脉冲抑制和多巴胺能/GABA 能标志物。
Prog Neuropsychopharmacol Biol Psychiatry. 2013 Aug 1;45:156-64. doi: 10.1016/j.pnpbp.2013.05.006. Epub 2013 May 19.

引用本文的文献

1
Dopamine Receptors in Restless Legs Syndrome and Augmentation: A Novel Perspective Focused on D1 and D3 Receptor Dynamics.不宁腿综合征及症状加重中的多巴胺受体:聚焦D1和D3受体动力学的新视角
Mov Disord. 2025 Aug;40(8):1534-1538. doi: 10.1002/mds.30274. Epub 2025 Jun 19.
2
Unveiling the pathophysiology of restless legs syndrome through transcriptome analysis.通过转录组分析揭示不宁腿综合征的病理生理学机制。
iScience. 2024 Mar 26;27(4):109568. doi: 10.1016/j.isci.2024.109568. eCollection 2024 Apr 19.
3
Oscillatory Hypoxia Can Induce Senescence of Adipose-Derived Mesenchymal Stromal Cells Potentiating Invasive Transformation of Breast Epithelial Cells.

本文引用的文献

1
Novel synthesis of a dual fluorimetric sensor for the simultaneous analysis of levodopa and pyridoxine.新型双重荧光传感器的合成及其用于左旋多巴和吡哆醇的同时分析。
Anal Bioanal Chem. 2021 Jan;413(2):377-387. doi: 10.1007/s00216-020-03005-9. Epub 2020 Oct 27.
2
Involvement of MEK5/ERK5 signaling pathway in manganese-induced cell injury in dopaminergic MN9D cells.MEK5/ERK5信号通路在锰诱导的多巴胺能MN9D细胞损伤中的作用
J Trace Elem Med Biol. 2020 Sep;61:126546. doi: 10.1016/j.jtemb.2020.126546. Epub 2020 May 11.
3
High polygenic burden is associated with blood DNA methylation changes in individuals with suicidal behavior.
振荡性缺氧可诱导脂肪来源间充质基质细胞衰老,增强乳腺上皮细胞的侵袭性转化。
Cancers (Basel). 2024 Feb 28;16(5):969. doi: 10.3390/cancers16050969.
4
Putative Animal Models of Restless Legs Syndrome: A Systematic Review and Evaluation of Their Face and Construct Validity.疑似不宁腿综合征的动物模型:系统评价及其对其表面和结构效度的评估。
Neurotherapeutics. 2023 Jan;20(1):154-178. doi: 10.1007/s13311-022-01334-4. Epub 2022 Dec 19.
5
Low-Dose Anti-HIV Drug Efavirenz Mitigates Retinal Vascular Lesions in a Mouse Model of Alzheimer's Disease.低剂量抗艾滋病毒药物依法韦仑可减轻阿尔茨海默病小鼠模型中的视网膜血管病变。
Front Pharmacol. 2022 Jun 1;13:902254. doi: 10.3389/fphar.2022.902254. eCollection 2022.
高多基因负担与自杀行为个体的血液DNA甲基化变化有关。
J Psychiatr Res. 2020 Apr;123:62-71. doi: 10.1016/j.jpsychires.2020.01.008. Epub 2020 Jan 29.
4
Pharmacological and Behavioral Effects of the Synthetic Cannabinoid AKB48 in Rats.合成大麻素AKB48对大鼠的药理和行为学影响。
Front Neurosci. 2019 Oct 30;13:1163. doi: 10.3389/fnins.2019.01163. eCollection 2019.
5
Prenatal THC exposure produces a hyperdopaminergic phenotype rescued by pregnenolone.产前接触 THC 会产生多巴胺能亢进表型,可被孕烯醇酮挽救。
Nat Neurosci. 2019 Dec;22(12):1975-1985. doi: 10.1038/s41593-019-0512-2. Epub 2019 Oct 14.
6
Association between restless legs syndrome and other movement disorders.不宁腿综合征与其他运动障碍的关联。
Neurology. 2019 May 14;92(20):948-964. doi: 10.1212/WNL.0000000000007500. Epub 2019 Apr 19.
7
Schizophrenia-like reduced sensorimotor gating in intact inbred and outbred rats is associated with decreased medial prefrontal cortex activity and volume.精神分裂症样的感觉运动门控减少在完整的近交系和远交系大鼠中与内侧前额叶皮层活动和体积减少有关。
Neuropsychopharmacology. 2019 Oct;44(11):1975-1984. doi: 10.1038/s41386-019-0392-x. Epub 2019 Apr 16.
8
CDC42 Deletion Elicits Cerebral Vascular Malformations via Increased MEKK3-Dependent KLF4 Expression.CDC42 缺失通过增加 MEKK3 依赖性 KLF4 表达引发脑血管畸形。
Circ Res. 2019 Apr 12;124(8):1240-1252. doi: 10.1161/CIRCRESAHA.118.314300.
9
Chronic Stress Remodels Synapses in an Amygdala Circuit-Specific Manner.慢性应激以杏仁核环路特异的方式重塑突触。
Biol Psychiatry. 2019 Feb 1;85(3):189-201. doi: 10.1016/j.biopsych.2018.06.019. Epub 2018 Jul 5.
10
CRISPOR: intuitive guide selection for CRISPR/Cas9 genome editing experiments and screens.CRISPOR:用于 CRISPR/Cas9 基因组编辑实验和筛选的直观向导选择。
Nucleic Acids Res. 2018 Jul 2;46(W1):W242-W245. doi: 10.1093/nar/gky354.