Univ. Bordeaux, Centre de Bioinformatique de Bordeaux (CBiB), Bordeaux, 33076, France.
Univ. Bordeaux, CNRS, IBGC, UMR 5095, Bordeaux, 33077, France.
Nat Commun. 2021 Jun 25;12(1):3956. doi: 10.1038/s41467-021-24283-6.
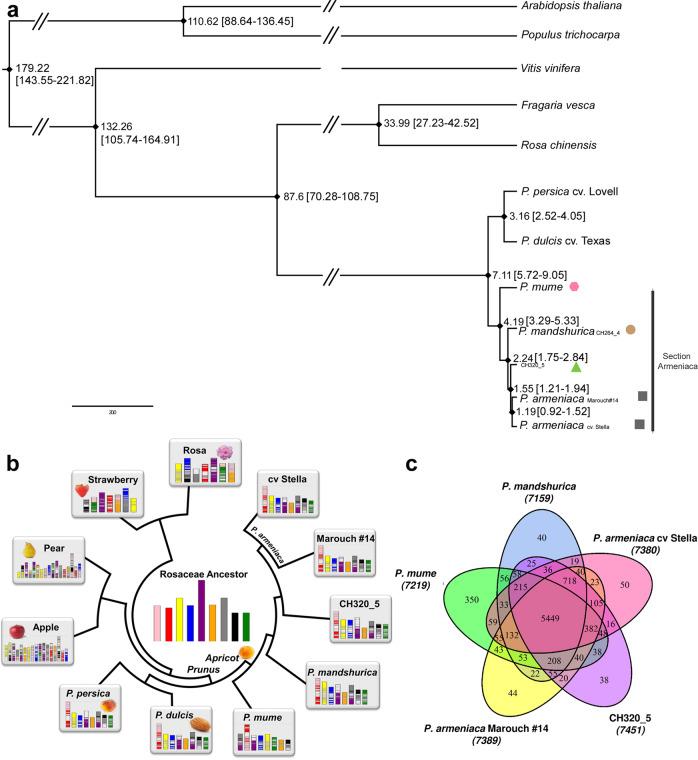
Among crop fruit trees, the apricot (Prunus armeniaca) provides an excellent model to study divergence and adaptation processes. Here, we obtain nearly 600 Armeniaca apricot genomes and four high-quality assemblies anchored on genetic maps. Chinese and European apricots form two differentiated gene pools with high genetic diversity, resulting from independent domestication events from distinct wild Central Asian populations, and with subsequent gene flow. A relatively low proportion of the genome is affected by selection. Different genomic regions show footprints of selection in European and Chinese cultivated apricots, despite convergent phenotypic traits, with predicted functions in both groups involved in the perennial life cycle, fruit quality and disease resistance. Selection footprints appear more abundant in European apricots, with a hotspot on chromosome 4, while admixture is more pervasive in Chinese cultivated apricots. Our study provides clues to the biology of selected traits and targets for fruit tree research and breeding.
在农作物果树中,杏(Prunus armeniaca)为研究分化和适应过程提供了一个极好的模式。在这里,我们获得了近 600 个亚美尼亚杏基因组和四个基于遗传图谱的高质量组装。中国杏和欧洲杏形成了两个分化的基因库,具有来自不同中亚野生种群的独立驯化事件和随后的基因流,具有较高的遗传多样性。相对较少的基因组受到选择的影响。不同的基因组区域显示出欧洲和中国栽培杏的选择痕迹,尽管表型特征趋同,但预测的功能都涉及多年生生命周期、果实品质和抗病性。选择痕迹在欧洲杏中更为丰富,在第 4 号染色体上有一个热点,而在中国栽培杏中,杂种更为普遍。我们的研究为选择性状的生物学和果树研究和育种的目标提供了线索。