Suppr超能文献

基于 CRISPR/Cas9 的重组双报告假狂犬病病毒的产生及其在体外和体内的特征。

CRISPR/Cas9-based generation of a recombinant double-reporter pseudorabies virus and its characterization in vitro and in vivo.

机构信息

College of Veterinary Medicine, Henan Agricultural University, Zhengzhou, 450046, Henan, China.

出版信息

Vet Res. 2021 Jun 26;52(1):95. doi: 10.1186/s13567-021-00964-4.

Abstract

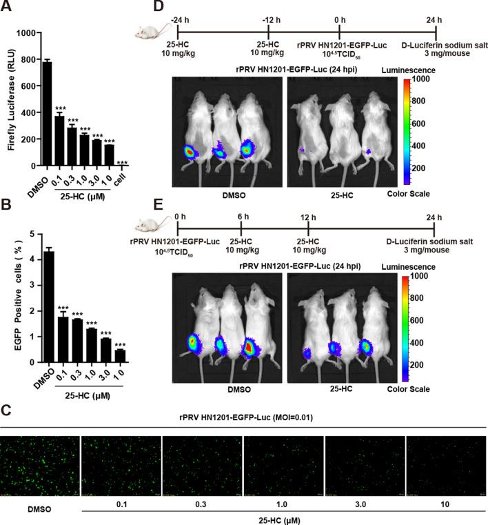
Pseudorabies, caused by pseudorabies virus (PRV) variants, has broken out among commercial PRV vaccine-immunized swine herds and resulted in major economic losses to the pig industry in China since late 2011. However, the mechanism of virulence enhancement of variant PRV is currently unclear. Here, a recombinant PRV (rPRV HN1201-EGFP-Luc) with stable expression of enhanced green fluorescent protein (EGFP) and firefly luciferase as a double reporter virus was constructed on the basis of the PRV variant HN1201 through CRISPR/Cas9 gene-editing technology coupled with two sgRNAs. The biological characteristics of the recombinant virus and its lethality to mice were similar to those of the parental strain and displayed a stable viral titre and luciferase activity through 20 passages. Moreover, bioluminescence signals were detected in mice at 12 h after rPRV HN1201-EGFP-Luc infection. Using the double reporter PRV, we also found that 25-hydroxycholesterol had a significant inhibitory effect on PRV both in vivo and in vitro. These results suggested that the double reporter PRV based on PRV variant HN1201 should be an excellent tool for basic virology studies and evaluating antiviral agents.

摘要

自 2011 年底以来,伪狂犬病已在商业伪狂犬病疫苗免疫猪群中爆发,由伪狂犬病病毒(PRV)变异株引起,给中国的养猪业造成了重大经济损失。然而,目前尚不清楚变异 PRV 的毒力增强机制。在此,通过 CRISPR/Cas9 基因编辑技术与两个 sgRNA 结合,我们在 PRV 变异株 HN1201 的基础上构建了一株稳定表达增强型绿色荧光蛋白(EGFP)和荧光素酶的重组 PRV(rPRV HN1201-EGFP-Luc),作为双报告病毒。重组病毒的生物学特性及其对小鼠的致死性与亲本株相似,并且在 20 次传代中显示出稳定的病毒滴度和荧光素酶活性。此外,在 rPRV HN1201-EGFP-Luc 感染后 12 小时,在小鼠中检测到生物发光信号。使用双报告 PRV,我们还发现 25-羟基胆固醇对 PRV 在体内和体外均具有显著的抑制作用。这些结果表明,基于 PRV 变异株 HN1201 的双报告 PRV 应该是基础病毒学研究和评估抗病毒药物的优秀工具。

https://cdn.ncbi.nlm.nih.gov/pmc/blobs/039c/8234727/5f001e9f0e48/13567_2021_964_Fig1_HTML.jpg

文献AI研究员

20分钟写一篇综述,助力文献阅读效率提升50倍。

立即体验

用中文搜PubMed

大模型驱动的PubMed中文搜索引擎

马上搜索

文档翻译

学术文献翻译模型,支持多种主流文档格式。

立即体验