• 文献检索
  • 文档翻译
  • 深度研究
  • 学术资讯
  • Suppr Zotero 插件Zotero 插件
  • 邀请有礼
  • 套餐&价格
  • 历史记录
应用&插件
Suppr Zotero 插件Zotero 插件浏览器插件Mac 客户端Windows 客户端微信小程序
定价
高级版会员购买积分包购买API积分包
服务
文献检索文档翻译深度研究API 文档MCP 服务
关于我们
关于 Suppr公司介绍联系我们用户协议隐私条款
关注我们

Suppr 超能文献

核心技术专利:CN118964589B侵权必究
粤ICP备2023148730 号-1Suppr @ 2026

文献检索

告别复杂PubMed语法,用中文像聊天一样搜索,搜遍4000万医学文献。AI智能推荐,让科研检索更轻松。

立即免费搜索

文件翻译

保留排版,准确专业,支持PDF/Word/PPT等文件格式,支持 12+语言互译。

免费翻译文档

深度研究

AI帮你快速写综述,25分钟生成高质量综述,智能提取关键信息,辅助科研写作。

立即免费体验

开发马疱疹病毒 1 型活疫苗候选株用于控制:迈向高效保护的一步。

Development of a live attenuated vaccine candidate for equid alphaherpesvirus 1 control: a step towards efficient protection.

机构信息

Laboratory of Animal Infectious Disease, College of Veterinary Medicine, Xinjiang Agricultural University, Urumqi, Xinjiang Uygur Autonomous Region, China.

Chinese Academy of Sciences (CAS) Key Laboratory of Quantitative Engineering Biology, Shenzhen Institute of Synthetic Biology, Shenzhen Institutes of Advanced Technology, Chinese Academy of Sciences, Shenzhen, Guangdong, China.

出版信息

Front Immunol. 2024 Jul 3;15:1408510. doi: 10.3389/fimmu.2024.1408510. eCollection 2024.

DOI:10.3389/fimmu.2024.1408510
PMID:39021566
原文链接:https://pmc.ncbi.nlm.nih.gov/articles/PMC11252532/
Abstract

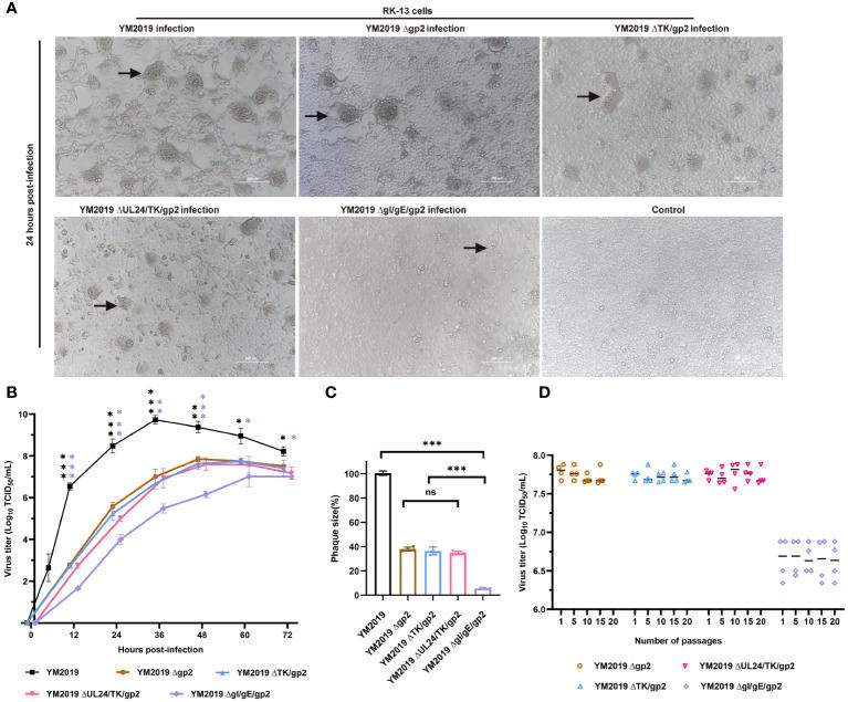
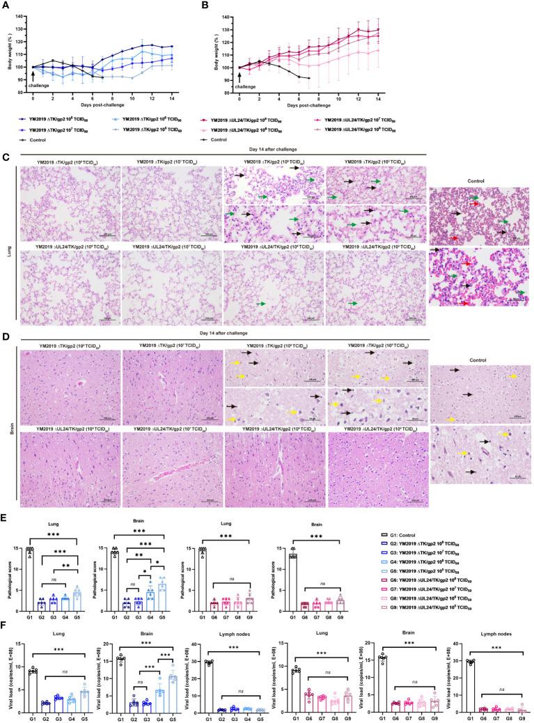
Equid alphaherpesvirus 1 (EqAHV1) is a viral pathogen known to cause respiratory disease, neurologic syndromes, and abortion storms in horses. Currently, there are no vaccines that provide complete protection against EqAHV1. Marker vaccines and the differentiation of infected and vaccinated animals (DIVA) strategy are effective for preventing and controlling outbreaks but have not been used for the prevention of EqAHV1 infection. Glycoprotein 2 (gp2), located on the envelope of viruses (EqAHV1), exhibits high antigenicity and functions as a molecular marker for DIVA. In this study, a series of EqAHV1 mutants with deletion of gp2 along with other virulence genes (TK, UL24/TK, gI/gE) were engineered. The mutant viruses were studied and then in an experiment using Golden Syrian hamsters to assess the extent of viral attenuation and the immune response elicited by the mutant viruses in comparison to the wild-type (WT) virus. Compared with the WT strain, the YM2019 Δgp2, ΔTK/gp2, and ΔUL24/TK/gp2 strains exhibited reduced growth in RK-13 cells, while the ΔgI/gE/gp2 strain exhibited significantly impaired proliferation. The YM2019 Δgp2 strain induced clinical signs and mortality in hamsters. In contrast, the YM2019 ΔTK/gp2 and ΔUL24/TK/gp2 variants displayed diminished pathogenicity, causing no observable clinical signs or fatalities. Immunization with nasal vaccines containing YM2019 ΔTK/gp2 and ΔUL24/TK/gp2 elicited a robust immune response in hamsters. In particular, compared with the vaccine containing the ΔTK/gp2 strain, the vaccine containing the ΔUL24/TK/gp2 strain demonstrated enhanced immune protection upon challenge with the WT virus. Furthermore, an ELISA for gp2 was established and refined to accurately differentiate between infected and vaccinated animals. These results confirm that the ΔUL24/TK/gp2 strain is a safe and effective live attenuated vaccine candidate for controlling EqAHV1 infection.

摘要

马疱疹病毒 1 型(EqAHV1)是一种已知可引起马呼吸道疾病、神经综合征和流产风暴的病毒病原体。目前,尚无针对 EqAHV1 的完全保护疫苗。标记疫苗和区分感染和接种动物(DIVA)策略可有效预防和控制疫情爆发,但尚未用于预防 EqAHV1 感染。糖蛋白 2(gp2)位于病毒(EqAHV1)的包膜上,具有高抗原性,可作为 DIVA 的分子标记。在本研究中,构建了一系列缺失 gp2 及其他毒力基因(TK、UL24/TK、gI/gE)的 EqAHV1 突变体。通过对突变病毒的研究,并在一项使用金黄地鼠的实验中,评估了突变病毒相对于野生型(WT)病毒的病毒衰减程度和免疫反应。与 WT 株相比,YM2019Δgp2、ΔTK/gp2 和ΔUL24/TK/gp2 株在 RK-13 细胞中的生长能力降低,而ΔgI/gE/gp2 株的增殖能力显著受损。YM2019Δgp2 株在金黄地鼠中引起临床症状和死亡。相比之下,YM2019ΔTK/gp2 和ΔUL24/TK/gp2 变异株的致病性降低,未观察到临床症状或死亡。鼻腔疫苗免疫金黄地鼠可引起强烈的免疫反应。特别是,与含ΔTK/gp2 株的疫苗相比,含ΔUL24/TK/gp2 株的疫苗在接种 WT 病毒后显示出增强的免疫保护作用。此外,建立并优化了针对 gp2 的 ELISA,以准确区分感染和接种动物。这些结果证实,ΔUL24/TK/gp2 株是控制 EqAHV1 感染的安全有效的活减毒候选疫苗。

https://cdn.ncbi.nlm.nih.gov/pmc/blobs/748b/11252532/cdc63f3c548c/fimmu-15-1408510-g004.jpg
https://cdn.ncbi.nlm.nih.gov/pmc/blobs/748b/11252532/072fa65e27d1/fimmu-15-1408510-g001.jpg
https://cdn.ncbi.nlm.nih.gov/pmc/blobs/748b/11252532/81d62a9e3626/fimmu-15-1408510-g002.jpg
https://cdn.ncbi.nlm.nih.gov/pmc/blobs/748b/11252532/9fdc677aefc2/fimmu-15-1408510-g003.jpg
https://cdn.ncbi.nlm.nih.gov/pmc/blobs/748b/11252532/cdc63f3c548c/fimmu-15-1408510-g004.jpg
https://cdn.ncbi.nlm.nih.gov/pmc/blobs/748b/11252532/072fa65e27d1/fimmu-15-1408510-g001.jpg
https://cdn.ncbi.nlm.nih.gov/pmc/blobs/748b/11252532/81d62a9e3626/fimmu-15-1408510-g002.jpg
https://cdn.ncbi.nlm.nih.gov/pmc/blobs/748b/11252532/9fdc677aefc2/fimmu-15-1408510-g003.jpg
https://cdn.ncbi.nlm.nih.gov/pmc/blobs/748b/11252532/cdc63f3c548c/fimmu-15-1408510-g004.jpg

相似文献

1
Development of a live attenuated vaccine candidate for equid alphaherpesvirus 1 control: a step towards efficient protection.开发马疱疹病毒 1 型活疫苗候选株用于控制:迈向高效保护的一步。
Front Immunol. 2024 Jul 3;15:1408510. doi: 10.3389/fimmu.2024.1408510. eCollection 2024.
2
Pathogenicity and immunogenicity of equine herpesvirus type 1 mutants defective in either gI or gE gene in murine and hamster models.1型马疱疹病毒gI或gE基因缺陷型突变体在小鼠和仓鼠模型中的致病性和免疫原性
J Vet Med Sci. 2006 Oct;68(10):1029-38. doi: 10.1292/jvms.68.1029.
3
Intramuscular Immunization of Mice with the Live-Attenuated Herpes Simplex Virus 1 Vaccine Strain VC2 Expressing Equine Herpesvirus 1 (EHV-1) Glycoprotein D Generates Anti-EHV-1 Immune Responses in Mice.用表达马疱疹病毒1型(EHV-1)糖蛋白D的减毒活单纯疱疹病毒1型疫苗株VC2对小鼠进行肌肉内免疫接种可在小鼠体内产生抗EHV-1免疫反应。
J Virol. 2017 May 26;91(12). doi: 10.1128/JVI.02445-16. Print 2017 Jun 15.
4
Breaking Latent Infection: How ORF37/38-Deletion Mutants Offer New Hope against EHV-1 Neuropathogenicity.打破潜伏感染:ORF37/38 缺失突变体如何为对抗 EHV-1 神经致病性带来新希望。
Viruses. 2024 Sep 16;16(9):1472. doi: 10.3390/v16091472.
5
The C-terminal regions of the envelope glycoprotein gp2 of equine herpesviruses 1 and 4 are antigenically distinct.马疱疹病毒1型和4型的包膜糖蛋白gp2的C末端区域在抗原性上是不同的。
Arch Virol. 2002 Mar;147(3):607-15. doi: 10.1007/s007050200010.
6
[Mutations in the US2 and glycoprotein B genes of the equine herpesvirus 1 vaccine strain RacH have no effects on its attenuation].马疱疹病毒1型疫苗株RacH的US2和糖蛋白B基因中的突变对其减毒无影响
Berl Munch Tierarztl Wochenschr. 1999 Sep;112(9):351-4.
7
Equine herpesvirus type 1 mutant defective in glycoprotein E gene as candidate vaccine strain.糖蛋白E基因缺陷的1型马疱疹病毒突变体作为候选疫苗株。
J Vet Med Sci. 2009 Nov;71(11):1439-48. doi: 10.1292/jvms.001439.
8
Vaccination of foals with a modified live, equid herpesvirus-1 gM deletion mutant (RacHΔgM) confers partial protection against infection.对马驹进行改良的活马疱疹病毒 1 型 gM 缺失突变体(RacHΔgM)疫苗接种可提供部分感染保护。
Vaccine. 2020 Jan 10;38(2):388-398. doi: 10.1016/j.vaccine.2019.09.106. Epub 2019 Oct 16.
9
Use of DNA and recombinant canarypox viral (ALVAC) vectors for equine herpes virus vaccination.DNA和重组金丝雀痘病毒(ALVAC)载体在马疱疹病毒疫苗接种中的应用。
Vet Immunol Immunopathol. 2006 May 15;111(1-2):47-57. doi: 10.1016/j.vetimm.2006.01.008. Epub 2006 Mar 31.
10
Intranasal IgG4/7 antibody responses protect horses against equid herpesvirus-1 (EHV-1) infection including nasal virus shedding and cell-associated viremia.鼻腔 IgG4/7 抗体反应可保护马免受马疱疹病毒 1 型(EHV-1)感染,包括鼻腔病毒脱落和细胞相关病毒血症。
Virology. 2019 May;531:219-232. doi: 10.1016/j.virol.2019.03.014. Epub 2019 Mar 22.

引用本文的文献

1
Development and Preclinical Evaluation of a Lyophilized Vaccine Against Equine Herpesvirus Type 4 (EHV-4).抗马疱疹病毒4型(EHV-4)冻干疫苗的研发及临床前评估
Vaccines (Basel). 2025 May 31;13(6):604. doi: 10.3390/vaccines13060604.
2
Breaking Latent Infection: How ORF37/38-Deletion Mutants Offer New Hope against EHV-1 Neuropathogenicity.打破潜伏感染:ORF37/38 缺失突变体如何为对抗 EHV-1 神经致病性带来新希望。
Viruses. 2024 Sep 16;16(9):1472. doi: 10.3390/v16091472.

本文引用的文献

1
Comparison of antibody and antigen response to intranasal and intramuscular EHV-1 modified-live vaccination in healthy adult horses.健康成年马经鼻内和肌肉内接种马疱疹病毒1型(EHV-1)改良活疫苗后抗体和抗原反应的比较。
J Equine Vet Sci. 2024 Feb;133:104992. doi: 10.1016/j.jevs.2023.104992. Epub 2023 Dec 29.
2
Effect of dexamethasone on antibody response of horses to vaccination with a combined equine influenza virus and equine herpesvirus-1 vaccine.地塞米松对马接种马流感病毒和马疱疹病毒-1联合疫苗后抗体反应的影响。
J Vet Intern Med. 2024 Jan-Feb;38(1):424-430. doi: 10.1111/jvim.16978. Epub 2023 Dec 23.
3
Vaccination for the prevention of equine herpesvirus-1 disease in domesticated horses: A systematic review and meta-analysis.
马疱疹病毒 1 病在驯养马中的预防接种:系统评价和荟萃分析。
J Vet Intern Med. 2024 May-Jun;38(3):1858-1871. doi: 10.1111/jvim.16895. Epub 2023 Nov 6.
4
Mechanism of herpesvirus UL24 protein regulating viral immune escape and virulence.疱疹病毒UL24蛋白调节病毒免疫逃逸和毒力的机制。
Front Microbiol. 2023 Sep 22;14:1268429. doi: 10.3389/fmicb.2023.1268429. eCollection 2023.
5
Equine Herpesvirus-1 Outbreak During a Show-Jumping Competition: A Clinical and Epidemiological Study.马疱疹病毒-1 在一场场地障碍赛马比赛中的爆发:一项临床和流行病学研究。
J Equine Vet Sci. 2023 Sep;128:104869. doi: 10.1016/j.jevs.2023.104869. Epub 2023 Jun 18.
6
Mosaic RBD nanoparticles induce intergenus cross-reactive antibodies and protect against SARS-CoV-2 challenge.马赛克 RBD 纳米颗粒诱导种间交叉反应性抗体,并预防 SARS-CoV-2 感染。
Proc Natl Acad Sci U S A. 2023 Jan 24;120(4):e2208425120. doi: 10.1073/pnas.2208425120. Epub 2023 Jan 20.
7
Double and quadruple deletion mutant of EHV-1 is highly attenuated and induces optimal immune response.EHV-1 的双缺失和四缺失突变体高度减毒,并诱导最佳免疫反应。
Vaccine. 2023 Jan 27;41(5):1081-1093. doi: 10.1016/j.vaccine.2022.12.044. Epub 2023 Jan 4.
8
Experimental challenge of horses after prime-boost immunization with a modified live equid alphaherpesvirus 1 vaccine administered by two different routes.经两种不同途径接种改良的马α疱疹病毒 1 活疫苗后马匹的实验性攻毒挑战。
Arch Virol. 2023 Jan 4;168(1):27. doi: 10.1007/s00705-022-05638-w.
9
Evaluation of an I177L gene-based five-gene-deleted African swine fever virus as a live attenuated vaccine in pigs.评估基于 I177L 基因缺失的非洲猪瘟病毒五个基因缺失株作为猪的活疫苗。
Emerg Microbes Infect. 2023 Dec;12(1):2148560. doi: 10.1080/22221751.2022.2148560.
10
Comprehensive evaluation of the safety and immunogenicity of a gene-deleted variant pseudorabies virus attenuated vaccine.基因缺失变异伪狂犬病病毒弱毒疫苗的安全性和免疫原性综合评价。
Vet Res. 2022 Sep 22;53(1):73. doi: 10.1186/s13567-022-01091-4.