Suppr超能文献

蛋白酶 1 抑制剂-1 缺乏可增加小鼠缺血后后肢新生血管形成,并加速股动脉灌注。

Protease nexin-1 deficiency increases mouse hindlimb neovascularisation following ischemia and accelerates femoral artery perfusion.

机构信息

LVTS, INSERM, U1148, Paris, France.

Université de Paris, Paris, France.

出版信息

Sci Rep. 2021 Jun 28;11(1):13412. doi: 10.1038/s41598-021-92794-9.

Abstract

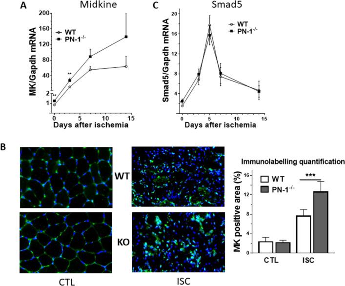
We previously identified the inhibitory serpin protease nexin-1 (PN-1) as an important player of the angiogenic balance with anti-angiogenic activity in physiological conditions. In the present study, we aimed to determine the role of PN-1 on pathological angiogenesis and particularly in response to ischemia, in the mouse model induced by femoral artery ligation. In wild-type (WT) muscle, we observed an upregulation of PN-1 mRNA and protein after ischemia. Angiography analysis showed that femoral artery perfusion was more rapidly restored in PN-1 mice than in WT mice. Moreover, immunohistochemistry showed that capillary density increased following ischemia to a greater extent in PN-1 than in WT muscles. Moreover, leukocyte recruitment and IL-6 and MCP-1 levels were also increased in PN-1 mice compared to WT after ischemia. This increase was accompanied by a higher overexpression of the growth factor midkine, known to promote leukocyte trafficking and to modulate expression of proinflammatory cytokines. Our results thus suggest that the higher expression of midkine observed in PN-1- deficient mice can increase leukocyte recruitment in response to higher levels of MCP-1, finally driving neoangiogenesis. Thus, PN-1 can limit neovascularisation in pathological conditions, including post-ischemic reperfusion of the lower limbs.

摘要

我们之前发现抑制丝氨酸蛋白酶抑制剂神经素-1(PN-1)是一种具有抗血管生成活性的重要生理平衡的血管生成调节剂。在本研究中,我们旨在确定 PN-1 在病理性血管生成中的作用,特别是在由股动脉结扎诱导的小鼠模型中对缺血的反应。在野生型(WT)肌肉中,我们观察到缺血后 PN-1 mRNA 和蛋白的上调。血管造影分析表明,PN-1 小鼠的股动脉灌注恢复速度快于 WT 小鼠。此外,免疫组织化学显示,PN-1 肌肉中的毛细血管密度在缺血后增加得更多。此外,与 WT 相比,缺血后 PN-1 小鼠的白细胞募集和 IL-6 和 MCP-1 水平也增加。这种增加伴随着生长因子中期因子的过度表达增加,中期因子已知可促进白细胞募集并调节促炎细胞因子的表达。因此,我们的研究结果表明,PN-1 缺陷型小鼠中观察到的中期因子表达增加可能会增加白细胞募集,从而促进新血管生成。因此,PN-1 可以限制包括下肢缺血后再灌注在内的病理条件下的新血管生成。

https://cdn.ncbi.nlm.nih.gov/pmc/blobs/5313/8238971/e661567645c5/41598_2021_92794_Fig1_HTML.jpg

文献检索

告别复杂PubMed语法,用中文像聊天一样搜索,搜遍4000万医学文献。AI智能推荐,让科研检索更轻松。

立即免费搜索

文件翻译

保留排版,准确专业,支持PDF/Word/PPT等文件格式,支持 12+语言互译。

免费翻译文档

深度研究

AI帮你快速写综述,25分钟生成高质量综述,智能提取关键信息,辅助科研写作。

立即免费体验