Suppr超能文献

Fosl1对于成年热带爪蟾心尖切除后的心脏再生至关重要。

Fosl1 is vital to heart regeneration upon apex resection in adult Xenopus tropicalis.

作者信息

Wu Hai-Yan, Zhou Yi-Min, Liao Zhu-Qin, Zhong Jia-Wen, Liu You-Bin, Zhao Hui, Liang Chi-Qian, Huang Rui-Jin, Park Kyu-Sang, Feng Shan-Shan, Zheng Li, Cai Dong-Qing, Qi Xu-Feng

机构信息

Key Laboratory of Regenerative Medicine of Ministry of Education, Department of Developmental & Regenerative Biology, Jinan University, Guangzhou, China.

Department of Cardiology, The Guangzhou Eighth People's Hospital, Guangzhou, China.

出版信息

NPJ Regen Med. 2021 Jun 29;6(1):36. doi: 10.1038/s41536-021-00146-y.

Abstract

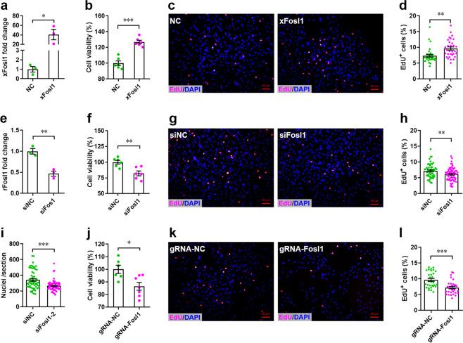
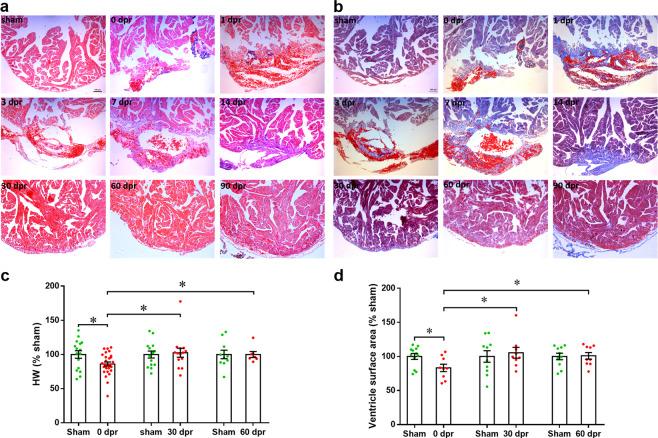
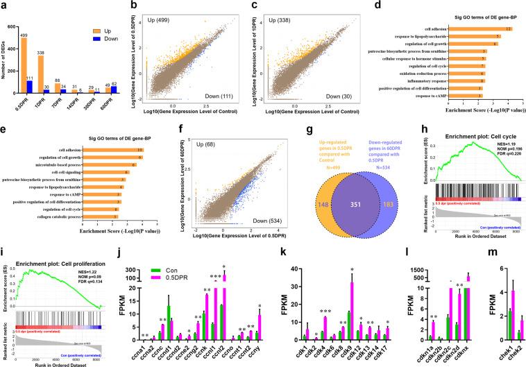
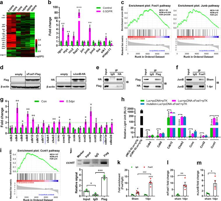
Cardiovascular disease is the leading cause of death in the world due to losing regenerative capacity in the adult heart. Frogs possess remarkable capacities to regenerate multiple organs, including spinal cord, tail, and limb, but the response to heart injury and the underlying molecular mechanism remains largely unclear. Here we demonstrated that cardiomyocyte proliferation greatly contributes to heart regeneration in adult X. tropicalis upon apex resection. Using RNA-seq and qPCR, we found that the expression of Fos-like antigen 1 (Fosl1) was dramatically upregulated in early stage of heart injury. To study Fosl1 function in heart regeneration, its expression was modulated in vitro and in vivo. Overexpression of X. tropicalis Fosl1 significantly promoted the proliferation of cardiomyocyte cell line H9c2. Consistently, endogenous Fosl1 knockdown suppressed the proliferation of H9c2 cells and primary cardiomyocytes isolated from neonatal mice. Taking use of a cardiomyocyte-specific dominant-negative approach, we show that blocking Fosl1 function leads to defects in cardiomyocyte proliferation during X. tropicalis heart regeneration. We further show that knockdown of Fosl1 can suppress the capacity of heart regeneration in neonatal mice, but overexpression of Fosl1 can improve the cardiac function in adult mouse upon myocardium infarction. Co-immunoprecipitation, luciferase reporter, and ChIP analysis reveal that Fosl1 interacts with JunB and promotes the expression of Cyclin-T1 (Ccnt1) during heart regeneration. In conclusion, we demonstrated that Fosl1 plays an essential role in cardiomyocyte proliferation and heart regeneration in vertebrates, at least in part, through interaction with JunB, thereby promoting expression of cell cycle regulators including Ccnt1.

摘要

由于成年心脏失去再生能力,心血管疾病是全球主要的死亡原因。青蛙具有显著的多器官再生能力,包括脊髓、尾巴和肢体,但对心脏损伤的反应及其潜在分子机制仍不清楚。在此,我们证明了在成年热带爪蟾进行心尖切除后,心肌细胞增殖对心脏再生有很大贡献。通过RNA测序和定量PCR,我们发现Fos样抗原1(Fosl1)在心脏损伤早期表达显著上调。为了研究Fosl1在心脏再生中的功能,我们在体外和体内对其表达进行了调控。热带爪蟾Fosl1的过表达显著促进了心肌细胞系H9c2的增殖。同样,内源性Fosl1的敲低抑制了H9c2细胞和从新生小鼠分离的原代心肌细胞的增殖。利用心肌细胞特异性显性负性方法,我们发现阻断Fosl1功能会导致热带爪蟾心脏再生过程中心肌细胞增殖缺陷。我们进一步表明,敲低Fosl1可抑制新生小鼠的心脏再生能力,但Fosl1的过表达可改善成年小鼠心肌梗死后的心脏功能。免疫共沉淀、荧光素酶报告基因和染色质免疫沉淀分析表明,Fosl1在心脏再生过程中与JunB相互作用并促进细胞周期蛋白T1(Ccnt1)的表达。总之,我们证明Fosl1在脊椎动物的心肌细胞增殖和心脏再生中起重要作用,至少部分是通过与JunB相互作用,从而促进包括Ccnt1在内的细胞周期调节因子的表达。

https://cdn.ncbi.nlm.nih.gov/pmc/blobs/73a4/8242016/3fc32a60469f/41536_2021_146_Fig1_HTML.jpg

文献检索

告别复杂PubMed语法,用中文像聊天一样搜索,搜遍4000万医学文献。AI智能推荐,让科研检索更轻松。

立即免费搜索

文件翻译

保留排版,准确专业,支持PDF/Word/PPT等文件格式,支持 12+语言互译。

免费翻译文档

深度研究

AI帮你快速写综述,25分钟生成高质量综述,智能提取关键信息,辅助科研写作。

立即免费体验