Cellular Genetics Programme, Wellcome Sanger Institute, Wellcome Genome Campus, Hinxton, UK.
Cardiovascular and Metabolic Sciences, Max Delbrück Center for Molecular Medicine in the Helmholtz Association (MDC), Berlin, Germany.
Nature. 2020 Dec;588(7838):466-472. doi: 10.1038/s41586-020-2797-4. Epub 2020 Sep 24.
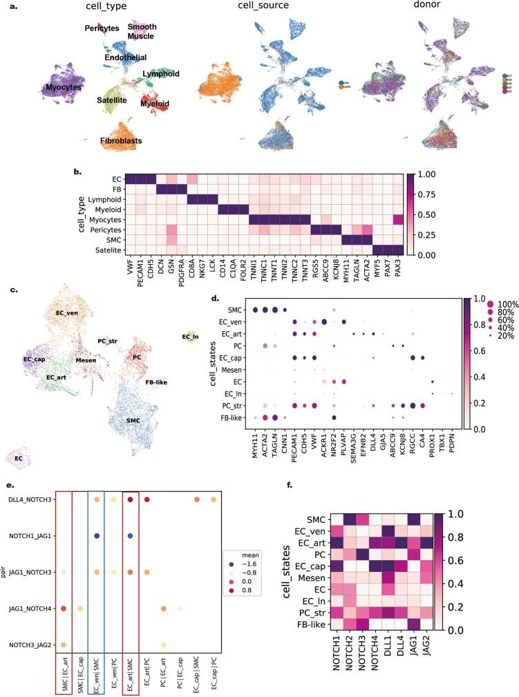
Cardiovascular disease is the leading cause of death worldwide. Advanced insights into disease mechanisms and therapeutic strategies require a deeper understanding of the molecular processes involved in the healthy heart. Knowledge of the full repertoire of cardiac cells and their gene expression profiles is a fundamental first step in this endeavour. Here, using state-of-the-art analyses of large-scale single-cell and single-nucleus transcriptomes, we characterize six anatomical adult heart regions. Our results highlight the cellular heterogeneity of cardiomyocytes, pericytes and fibroblasts, and reveal distinct atrial and ventricular subsets of cells with diverse developmental origins and specialized properties. We define the complexity of the cardiac vasculature and its changes along the arterio-venous axis. In the immune compartment, we identify cardiac-resident macrophages with inflammatory and protective transcriptional signatures. Furthermore, analyses of cell-to-cell interactions highlight different networks of macrophages, fibroblasts and cardiomyocytes between atria and ventricles that are distinct from those of skeletal muscle. Our human cardiac cell atlas improves our understanding of the human heart and provides a valuable reference for future studies.
心血管疾病是全球范围内的主要死亡原因。深入了解疾病机制和治疗策略需要更深入地了解健康心脏中涉及的分子过程。了解心脏细胞的全部组成及其基因表达谱是这一努力的基本第一步。在这里,我们使用大规模单细胞和单核转录组的最先进分析方法来描述六个解剖学上的成年心脏区域。我们的结果突出了心肌细胞、周细胞和成纤维细胞的细胞异质性,并揭示了具有不同发育起源和特殊特性的独特心房和心室细胞亚群。我们定义了心脏脉管系统的复杂性及其沿动静脉轴的变化。在免疫组中,我们确定了具有炎症和保护转录特征的心脏驻留巨噬细胞。此外,细胞间相互作用的分析突出了心房和心室之间巨噬细胞、成纤维细胞和心肌细胞之间不同于骨骼肌的不同网络。我们的人类心脏细胞图谱提高了我们对人类心脏的理解,并为未来的研究提供了有价值的参考。